
英飞凌的1ED44173/5/6是新的低侧栅极驱动器IC,集成了过流保护(OCP)、故障状态输出和启用功能。这种高集成度驱动器对于采用升压拓扑结构并接参考地的PFC(数字控制功率因数校正)应用非常友好。
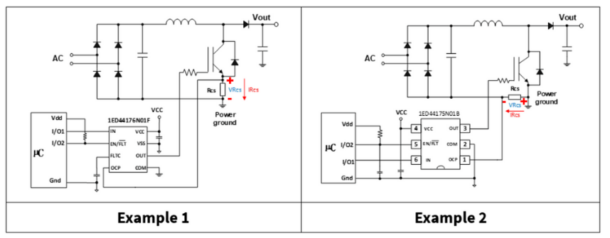
在PFC应用中,分流器被用来采样功率开关电流或直流母线电流。分流器的位置根据选择的控制方法而不同。例如,在图1例1中,分流器位于IGBT发射极和系统地之间,以便当控制器在交错PFC应用中实施峰值电流控制或电流平衡控制时,采样功率开关的电流。
相比之下,图1例2显示了位于系统地和直流母线负极之间的分流器,以便感应直流母线电流。这种配置常用于平均电流模式控制,数字控制器可以根据平均电流和直流母线电压反馈来计算输入功率。

图1:两种不同类型的带OCP的低侧栅极驱动器:1ED44176N01F(例1)具有正电流采样以满足第一种分流器位置的要求,而1ED44173/5N01B(例2)具有负电流感应以满足第二种分流器位置的要求
家用空调中的应用
在当今带有数字控制PFC的家用空调(RAC)应用中,控制器使用功率反馈信号来实现自适应直流母线电压控制。这样,当使用较低的直流母线电压时,可以在轻负载时降低损耗,而当需要满负载时,则切换到全直流母线。
由于分流配置不同,英飞凌设计了两种不同类型的带OCP的低侧栅极驱动器:1ED44176N01F(图1,例1),以及1ED44173N01B和1ED44175N01B(图1,例2)。前者具有正电流感应满足例一分流配置,而后两者具有负电流感应满足例二分流配置。1ED44175N01B的目标是驱动IGBT,而1ED44173N01B则是驱动MOSFET。

图2:1ED44173/5/6功能的差异
在PFC这样的大电流、高速开关电路中,PCB布局始终是一个挑战。一个好的PCB布局可以确保器件运行条件和设计稳定性。不适当的元件或布局可能会导致开关不稳定、过高的电压振铃或电路闩锁。
栅极驱动IC的最佳PCB布局技巧
1. 当在微控制器和栅极驱动器之间采用RC滤波电路时,输入端的布线要尽可能短(小于2-3厘米)。
2. EN/FLT输出是开漏输出,所以需要用上拉电阻将其拉到5V或3.3V的逻辑电源上。设计时,将RC滤波器放在靠近栅驱动器的地方。
3. 为了防止过电流保护中的错误触发,OCP和地之间的RC滤波器接线应尽可能短。
4. 尽可能将每个电容器安装在靠近栅极驱动器引脚的地方。
5. 将微控制器的地线直接连接到COM引脚(1ED44173/5N01B)。
6. 将栅极输出回路连接到COM,并将微控制器的接地引脚连接到VSS逻辑接地引脚(1ED44176N01F),这可以防止逻辑输入引脚与驱动器输出回路的噪声耦合。
让我们来看看正确的布局所能产生的效果。下面的例子显示了1ED44175N01B和TO-247 IGBT(例如IKW40N65WR5)的电路(图3)和布局实现(图4)的情况。通过这种设计,可以减少PCB的环路面积和电感。

图3:1ED44175N01B的电路图

图4:上述电路的PCB布局
如何减少PCB走线包围面积以减小寄生电感
● 将1ED44175N01B放置在靠近IGBT栅极和发射极的地方
● 将去耦电容(C3)直接放在VCC和COM引脚上
● 将滤波电容(C1和C4)和故障清除时间编程电容(C2)放在靠近引脚的地方
● 将接地平面置于1ED44175N01B的正上方或正下方,这样可以减少走线电感
此外,连接到COM的接地平面有助于作为辐射噪声屏蔽层,并为器件耗散功率提供散热路径。遵循这些布局提示可以消除常见的噪声耦合问题,节省你的开发时间。

图5:在线仿真页面
欢迎分享,转载请注明来源:内存溢出
微信扫一扫
支付宝扫一扫
评论列表(0条)