
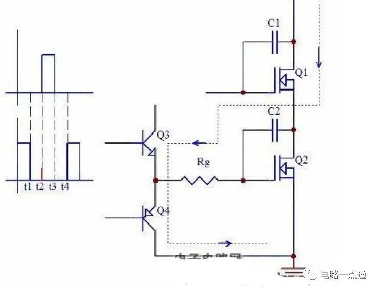
高频逆变器后级电路图一: 中C1,C2分别是Q1,Q2的GD结电容,左边上下两个波形分别是Q1,Q2的栅极驱动波形。我们先从t1-t2死区时刻开始分析,从图中可以看出这段时间为死区时间,也就是说这段时间内两管都不导通,半桥中点电压为母线电压的一半,也就是说C1,C2充电也是母线电压的一半。当驱动信号运行到t2时刻时,Q1的栅极变为高电平,Q1开始导通,半桥中点的电位急剧上升,C2通过母线电压充电,充电电流通过驱动电阻Rg和驱动电路放电管Q4,这个充电电流会在驱动电阻Rg和驱动电路放电管Q4上产生一个毛刺电压,请看图中t2时刻那条红色的竖线。如果这个毛刺电压的幅值超过了Q2的开启电压Qth,半桥的上下两管就共通了。有时候上下两管轻微共通并不一定会炸管,但会造成功率管发热,在母线上用示波器观察也会看到很明显的干扰毛刺。只有共通比较严重的时候才会炸管。还有一个特性就是母线电压越高毛刺电压也越高,也越会引起炸管。
高频逆变器后级电路图二: 13脚的逻辑地和2脚的驱动地在布线时要分开来走,逻辑地一般要接到5V滤波电容的负端,再到高压滤波电容的负端,驱动地一般要接到12-15V驱动电源的滤波电容的负端,再到两个低端高压MOS管中较远的那个MOS的源极。如下图:
在正弦波逆变器中因为载波的频率较高,母线电压也较高,自举二极管要使用高频高压的二极管。因为载波占空比接近100%,自举电容的容量要按照基波计算,一般需要取到47-100uF,最好并一个小的高频电容。 高频逆变器后级电路图三:
图1电路中,由芯片IC1及其外围电路、三极管VT1、VT3、MOS功率管VT2、VT4以及变压器T1组成12V直流变换为220V/50kHz交流 的逆变电路。由芯片IC2及其外围电路、三极管VT5、VT8、MOS功率管VT6、VT7、VT9、VT10以及220V/50kHz整流、滤波电路 VD5-VD8、C12等共同组成220V/50kHz高频交流电变换为220V/50Hz工频交流电的转换电路,最后通过XAC插座输出220V /50Hz交流电供各种便携式电器使用。图1中IC1、IC2采用了TL494CN(或 KA7500C)芯片,构成车载逆变器的核心控制电路。TL494CN是专用的双端式开关电源控制芯片,其尾缀字母CN表示芯片的封装外形为双列直插式塑 封结构,工作温度范围为0℃-70℃,极限工作电源电压为7V~40V,最高工作频率为300kHz。 高频逆变器后级电路图四:
图1电路中IC1的15脚外围电路的R1、C1组成上电软启动电路。上电时电容C1两端的电压由0V逐步升高,只有当C1两端电压达到5V以上时,才允许IC1内部的脉宽调制电路开始工作。当电源断电后,C1通过电阻R2放电,保证下次上电时的软启动电路正常工作。 IC1的15脚外围电路的R1、Rt、R2组成过热保护电路,Rt为正温度系数热敏电阻,常温阻值可在150Ω~300Ω范围内任选,适当选大些可提高过热保护电路启动的灵敏度。
欢迎分享,转载请注明来源:内存溢出
微信扫一扫
支付宝扫一扫
评论列表(0条)