
电源管理是许多便携式设备的基本要求,尤其是需要小电池的可穿戴设备。物联网 (IoT) 和所有连接的设备都增加了这种需求,需要一系列可靠的工作模式,并在较长时间内和各种运行条件下工作。超低功耗组件的选择会影响设备的整体效率,尤其是在必要的长时间待机阶段。在这些情况下,能耗由静态电流 (I Q ) 定义。
为什么要超低静态电流?
虽然有功电流消耗是延长电池寿命的重要因素,但电池本身的使用时间也取决于其他工作模式,尤其是待机模式。待机阶段的吸收电流 (I q ) 必须允许设备随时唤醒以执行来自微控制器的请求。
I q是电子系统待机功耗的主要指数,是现代低功耗 DC/DC 转换器用于电源管理电路的重要设计参数。I q 可以评估不同的因素,例如小负载的功耗。
电源管理通常由稳压器组成,例如增加或降低电压的开关稳压器或具有低压差 (LDO) 的稳压器。有些涉及更多架构,甚至可能涉及充电器。降低 I q 可提高效率,从而通过消耗更少的电池电量来延长电池寿命。
电源设计
电源管理电路包括多种 DC/DC 解决方案,用于为设备的子组件供电,例如传感器和微控制器 (MCU)。低功耗 MCU 会影响整个系统的能效。MCU 有不同的形状、大小和架构,但对于连接的物联网设备,32 位 ARM 微控制器是一个不错的选择。这些 MCU 得到了多个制造商的良好支持,开发健壮且可移植的软件相对容易。
生产电子元件的制造过程也会影响能源效率。例如,先进的 CMOS 工艺有助于确保正确使用电池,同时减少消耗。设计人员需要通过高效的电源管理技术来平衡容量和尺寸。提高系统的能源效率是延长电池寿命的常用方法。
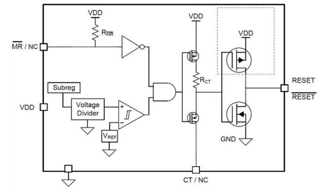
电源管理部分涉及使用电压监控器来确保整个电源系统正常工作。如果电压中断,监控解决方案必须发出错误条件信号,以便系统的其余部分可以正确关闭。快速启动延迟允许在系统其余部分开启之前检测到电压故障,从而在危险条件下提供最大的安全性。德州仪器 (TI) 的TPS3840 纳米功率高输入电压监控器具有手动复位和可编程复位时间延迟,可提供此类高精度解决方案(图 1)。
图 1:TPS3840 的功能框图。
随着移动设备产品组合逐年增加,锂离子电池需要通过专门的充电循环进行特殊护理,以最大限度地延长电池寿命。可穿戴设备的电池充电具有挑战性,因为电池的尺寸和容量都必须很小。
TI还提供BQ25619,这是一款支持 20 mA 终止电流的新型开关集成电池充电器 (IC)。它可将电池容量提高 7%,并将电池泄漏降低至运输模式下的 6%。该器件为更高效的医疗和个人电子应用(如助听器)提供设计。
直流/直流解决方案
为应用选择正确的电源管理设备与 DC/DC 解决方案的架构有关。选择 DC/DC 解决方案时应考虑的因素包括静态电流(越低的值始终代表理想选择)和效率(百分比越高,电池寿命越长)。理想的情况是在 µA 水平下具有 >90% 的效率。另一个参数是输入电压范围,即使在电池几乎“没电”的情况下也能运行。
电源管理集成电路 (PMIC) 包括十多个 LDO。LDO 还集成到微处理器、图形处理单元 (GPU) 和许多其他片上系统 (SoC) 中。稳压器的两大类是线性稳压器 (LDO) 和开关稳压器。
由于开关电源在功率密度和整体效率方面的优势,因此肯定会大量使用它们。然而,与开关稳压器相比,LDO 具有低噪声输出电压、小尺寸和低成本的特点,因此被使用。在实现非常低的 I q和同时符合其他关键参数(例如出色的动态性能、低输出噪声和高功率噪声抑制)之间通常需要折衷。
TI 推出了一款超低功耗、低压差 (LDO) 线性稳压器TPS7A02 ,它声称具有低于 25 nA的业界最低 I q — 是竞争性超小型器件的十分之一。新控制器使工程师的电池寿命至少延长一倍,并声称具有同类最佳的瞬态响应,可实现更快的唤醒、改进应用响应时间和动态性能。
审核编辑:汤梓红
欢迎分享,转载请注明来源:内存溢出
微信扫一扫
支付宝扫一扫
评论列表(0条)