
本文将介绍高度集成的电子元件,通过添加一些无源外部元件,构建具有专业性能的SMPS电源。由于用于 SMPS 设计的集成解决方案的市场可用性非常广泛,因此将考虑这些组件的代表性选择。
ON Semi NCP101X
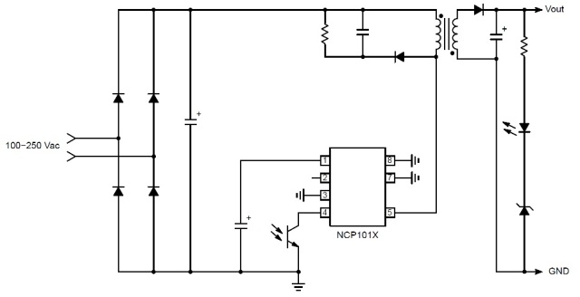
NCP101X 是用于制造低成本、低待机吸收 SMPS 电源的完整解决方案,它将用于高压的功率 MOSFET 与电流控制模式集成在单片结构中。事实上,NCP101X 系列组件包括一个 700V 功率 MOSFET 和一个以固定频率运行的电流模式控制器。NCP101X 系列采用 PDIP-7 或 SOT-223 封装,提供快速设置廉价且坚固的开关电源所需的所有功能,包括软启动、频率抖动、短路保护、跳跃周期、最大峰值电流设定值和动态自供电(无需辅助绕组)。与市场上可用的其他单片解决方案不同,NCP101X 在所有可用开关频率(65、100、130 kHz)下产生极低的开关噪声。当电流设定值低于某个值时(例如,当负载吸收降低时),设备自动进入跳跃循环模式,从而即使在低吸收条件下也能确保高效率值。因为这种情况发生在最大峰值的大约四分之一处,所以不会产生噪音。典型的设备应用包括用于充电器、电视电源、电器等的低功率 AC/DC 适配器。图 1 显示了该集成开关稳压器的典型应用示例。不会产生噪音。典型的设备应用包括用于充电器、电视电源、电器等的低功率 AC/DC 适配器。图 1 显示了该集成开关稳压器的典型应用示例。不会产生噪音。典型的设备应用包括用于充电器、电视电源、电器等的低功率 AC/DC 适配器。图 1 显示了该集成开关稳压器的典型应用示例。

图 1:NCP101X 的典型应用
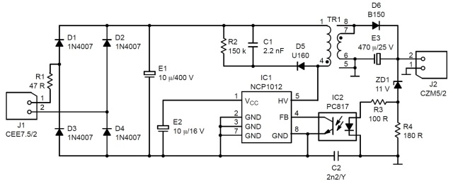
图 2 显示了基于 NCP101X 的完整反激式转换器的原理图,能够从通用输入电压开始提供约 6.5 W 的输出功率。的这个实施SMPS电源,具有非常紧凑的尺寸,获得的75.7%与输入电压V的效率IN = 100V AC和输出功率P OUT = 6.5 W,和75.7%与输入电压V的效率IN = 100 V AC和输出功率 P OUT = 6.5 W。

图 2:基于 NCP1012 的反激式转换器
德州仪器 UCC28722
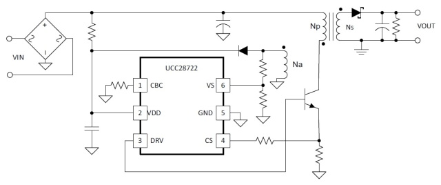
TI 的 UCC28722 反激式控制器通过在恒定电压 (CV) 和恒定电流 (DC) 下运行来提供输出电压的隔离和调节,无需光输出耦合。该器件处理来自初级电源开关和辅助反激绕组的信息,以提供对输出以及负载电压和电流的精确控制。UCC28722 器件中实施的控制算法获得了高运行效率值,能够满足或超过适用标准。带有双极晶体管电源开关的输出接口允许实现低成本转换器。控制器的最大开关频率为 80 kHz,并始终保持对变压器初级峰值电流的控制。过压、过流、欠压保护功能有助于控制电路中元件的应力。UCC28722 还允许您通过使用外部电阻对电缆电压降的补偿进行编程。应用包括适用于消费电子产品、智能手机、平板电脑、相机、电视电源、计算机和电器的 USB 兼容适配器和充电器。在低功率负载运行期间,该器件通过使用低于 28 kHz 的开关频率来降低电流吸收。通过一次侧控制实现精确的电压和恒流调节、快速的动态响应和故障保护。一个完整的充电解决方案可以通过简单、低成本和少量组件的设计过程来创建。该设备使用从辅助绕组 (VS) 感测获得的信息来检查输出电压,不需要光耦合器或电压参考,例如 TL431。这方面减少了组件的数量,使项目更加经济高效。UCC28722 基于反激式拓扑,专为输入电压范围为 85 V 的 AC/DC 适配器和充电器而设计交流(rms) 至 265 V交流(rms)。为了在整个输入电压范围内保持输出电流的调节,转换器的设计方式应使其在满载条件下尽可能接近fMAX。为了改善热管理,增加连接到 GND 引脚的铜面积总是好的。

图 3:UCC28722 简化应用图
ADI 公司 LT8310
LT8310 是一款易于使用的正向转换器控制器,它从一个内部调节的 10V 电源驱动一个 N 沟道 MOSFET 的栅极。该器件使用单个电源变压器生成稳定、稳压和电流隔离的输出。通过添加输出电压反馈,通过光耦合器(隔离)或直接接线(非隔离),激活电流模式调节,提高输出电压和负载响应的精度。选择变压器绕组比的灵活性使得降压或高升压比成为可能,而无需使用极端占空比。为了优化效率、性能或外部组件的尺寸,开关频率可在 100 kHz 至 500 kHz 之间进行编程。用户可编程保护功能包括监控输入电压(UVLO 和 OVLO)和开关电流。LT8310 的软启动功能有助于防止变压器出现磁通饱和。基于 LT8310 的电源用于许多领域,例如工业、汽车、国防、电信以及隔离和非隔离 DC/DC 转换器。在图 4 中,我们可以观察到基于 LT8310 的正向转换器的方案。

图 4:基于 LT8310 的正向转换器
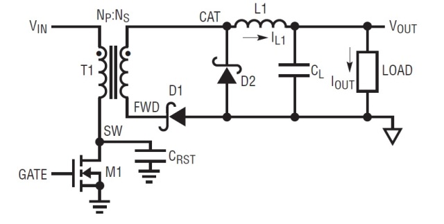
正如我们在之前的文章中看到的,正向转换器的拓扑结构源自降压转换器的拓扑结构,包括变压器、初级侧由 PWM 信号控制的开关晶体管、开关、电感器和次级侧的电容器侧,如图 5 所示。位于次级侧的开关可以是非同步(二极管)、同步(MOSFET)或它们的组合。变压器为隔离应用提供电流隔离。

图 5:正向转换器的原理图
审核编辑:刘清
欢迎分享,转载请注明来源:内存溢出
微信扫一扫
支付宝扫一扫
评论列表(0条)