
由于我们已谈论了使用分流器的好处,现在让我们再探讨一下使用分流器的弊端以及如何克服它们。
使用分流器的一个特定弊端就是:会在现有前端电路中产生功耗。一些标准限制现有前端电路内允许的最大功耗。其结果是,分流器允许的最大电阻值可能受限于给定的最大电流。
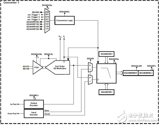
因为分流器允许的最大电阻值可以很小,所以分流器产生的电压输出也可以很低。为了补偿分流器的低电压输出,经常用增益放大器来提升分流器的电压,以确保分流器的最高电压输出接近模数转换器(ADC)能精确检测的最高输入电压。可从外部将这个增益放大器添加到该ADC。这个增益放大器还可以是可编程的,能集成到该ADC内,如下面的超低功耗MSP430F6736A微控制器Σ-△型ADC图所示。

具有集成式可编程增益放大器(PGA)的MSP430F6736A Σ-Δ型转换器
在选择该增益放大器的增益时,应将馈入ADC的峰值电压(Vin, RMS*增益*√2)最大化,但须遵从这样的约束条件:该峰值电压仍应低于可被精确检测的最高电压。作为可提高该分流器电压输出的替代方案,具有较小模拟输入范围的器件(如带集成式低压差稳压器 (LDO) 的AMC1304M05增强型隔离Δ-Σ调制器)可用来检测跨该分流器的电压降。这就是在具有隔离分流式传感器(TIDA-00601)的多相电能计量TI Design参考设计中采用的方法。
使用分流器的另一个弊端是:分流器的电阻会随温度而变化。因此,电流的检测值以及依赖电流的气象参数也将随温度而变化。为缓解该状况,应选择这样的分流器 —— 它们拥有的温度系数至少要小于在温度范围内保持所需精确度要求的温度系数。
最后,分流器没有隔离功能,所以在未使用附加电路来提供隔离的情况下分流器不能被用作多相系统的电流传感器。如果试图将分流器连接到测量装置却没有提供隔离的方法,该测量装置会使其引脚接触到不同的相位电压,这将损害该测量装置。那么,我们如何才能突破这种限制性?为了找到答案,请继续关注本系列的下一篇博客。
其它资源:
查阅与我们的超低功耗MSP430F6736A MCU相关的更多信息
进一步了解具有集成式LDO的AMC1304M05增强型隔离Δ-Σ调制器
查看具有隔离分流式传感器的多相电能计量参考设计
观看这个培训视频,以便了解关于我们的分流式传感器的更多详情
阅读本博客系列(讨论的是“淘汰电流互感器”)的其余部分:
第1部分:使用分流式电流传感器的好处
第3部分:如何在多相计量系统中使用分流式传感器
欢迎分享,转载请注明来源:内存溢出
微信扫一扫
支付宝扫一扫
评论列表(0条)