
1 引言
对于传统电力电子装置的设计,我们通常是通过每千瓦多少钱来衡量其性价比的。但是对于光伏逆变器的设计而言,对最大功率的追求仅仅是处于第二位的,欧洲效率的最大化才是最重要的。因为对于光伏逆变器而言,不仅最大输出功率的增加可以转化为经济效益,欧洲效率的提高同样可以,而且更加明显[1]。欧洲效率的定义不同于我们通常所说的平均效率或者最高效率。它充分考虑了太阳光强度的变化,更加准确地描述了光伏逆变器的性能。欧洲效率是由不同负载情况下的效率按照不同比重累加得到的,其中半载的效率占其最大组成部分(见图1)。

图1 欧洲效率计算比重
因此为了提高光伏逆变器的欧洲效率,仅仅降低额定负载时的损耗是不够的,必须同时提高不同负载情况下的效率。欧洲效率是一个新的参数,主要是针对光伏逆变器提出来的。由于太阳光在不同时间,强度是不一样的,所以光伏逆变器其实并不会一直工作在额定功率下,更多的是工作在轻负载的时候。所以衡量光伏逆变器的效率,不能完全以额定功率下的效率来衡量。所以欧洲人就想出来了一个新的参数–欧洲效率来衡量。欧洲效率的计算方法如表1。

欧洲效率的改善所带来的经济效益也很容易通过计算得到。例如以一个额定功率3kw的光伏逆变器为例,根据现在市场上的成本估算,光伏发电每千瓦安装成本大约需要4000欧元[2],那也就意味着光伏逆变器每提高欧效1%就可以节省120欧元(光伏发电现在的成本大概在每千瓦4000欧元,或者说每瓦4欧元,包括太阳能电池和光伏逆变器,对于一个3kw的发电装置,如果逆变器效率提高了1%,也就是说多发了30w,那么成本就可以节省4×30=120欧元)。提高光伏逆变器的欧洲效率带来的经济效益是显而易见的,“不惜成本”追求更高的欧效也成为现在光伏逆变器发展的趋势。
2 功率器件的选型
在通用逆变器的设计中,综合考虑性价比因素,igbt是最多被使用的器件。因为igbt导通压降的非线性特性使得igbt的导通压降并不会随着电流的增加而显著增加。从而保证了逆变器在最大负载情况下,仍然可以保持较低的损耗和较高的效率。但是对于光伏逆变器而言,igbt的这个特性反而成为了缺点。因为欧洲效率主要和逆变器不同轻载情况下效率的有关。在轻载时,igbt的导通压降并不会显著下降,这反而降低了逆变器的欧洲效率。相反,mosfet的导通压降是线性的,在轻载情况下具有更低的导通压降,而且考虑到它非常卓越的动态特性和高频工作能力,mosfet成为了光伏逆变器的首选。另外考虑到提高欧效后的巨大经济回报,最新的比较昂贵的器件,如sic二极管,也正在越来越多的被应用在光伏逆变器的设计中,sic肖特基二极管可以显著降低开关管的导通损耗,降低电磁干扰。
3 光伏逆变器的设计目标
对于无变压器式光伏逆变器,它的主要设计目标为:
(1) 对太阳能电池输入电压进行最大功率点跟踪,从而得到最大的输入功率;
(2) 追求光伏逆变器最大欧效;
(3) 低的电磁干扰。
为了得到最大输入功率,电路必须具备根据不同太阳光条件自动调节输入电压的功能,最大功率点一般在开环电压的70%左右,当然这和具体使用的光伏电池的特性也有关。典型的电路是通过一个boost电路来实现。然后再通过逆变器把直流电逆变为可并网的正弦交流电。
4 单相无变压器式光伏逆变器拓扑介绍
拓扑结构的选择和光伏逆变器额定输出功率有关。对于4kw以下的光伏逆变器,通常选用直流母线不超过500v,单相输出的拓扑结构。
这个功能(见图2)可以通过以下的原理图实现(见图3)。

图2 单相无变压器式光伏逆变器功能图

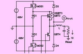
图3 单相无变压器式光伏逆变器原理图
boost电路通过对输入电压的调整实现最大功率点跟踪。h桥逆变器把直流电逆变为正弦交流电注入电网。上半桥的igbt作为极性控制器,工作在50hz,从而降低总损耗和逆变器的输出电磁干扰。下半桥的igbt或者mosfet进行pwm高频切换,为了尽量减小boost电感和输出滤波器的大小,切换频率要求尽量高一些,如16khz。
4.1 单相无变压器式光伏逆变器的优点
我们推荐使用功率模块来设计光伏逆变器,因为把图3拓扑结构上的所有器件集成到一个模块里面可以提供以下优点:
(1) 安装简单,可靠;
(2) 研发设计周期短,可以更快地把产品推向市场;
(3) 更好的电气性能。
4.2 对于模块设计,必需要达到的指标
而对于模块的设计,我们必须保证:
(1) 直流母线环路低电感设计
为了实现这个目标,我们必须同时降低模块内部和外部的寄生电感。为了降低模块内部的寄生电感,必须优化模块内部的绑定线,管脚布置以及内部走线。为了降低模块外部寄生电感,我们必须保证在满足安全间距的前提下,boost电路和逆变桥电路的直流母线正负两端尽量靠近。
(2) 给快速开关管配置专有的驱动管脚
开关管在开关过程中,绑定线的寄生电感会造成驱动电压的降低。从而导致开关损耗的增加,甚至开关波形的震荡。在模块内部,通过给每个开关管配置专有的驱动管脚(直接从芯片上引出),这样就可以保证在驱动环路中不会有大电流流过,从而保证驱动回路的稳定可靠。这种解决方案目前只有功率模块可以实现,单管igbt还做不到。
图4显示了vincotech公司最新推出的光伏逆变器专用模块flowsol-bi(p896-e01),它集成了上面所说的优点。

图4 flowsol-bi boost电路和全桥逆变电路
4.3 技术参数
(1) boost电路由mosfet(600v/45mω)和sic二极管组成;
(2) 旁路二极管主要是当输入超过额定负载时,旁路boost电路,从而改善逆变器整体效率;
(3) h桥电路上半桥由75a/600v igbt和sic二极管组成,下半桥由mosfet(600v/45mω)组成;
(4) 集成了温度检测电阻。
5 单相无变压器光伏逆变器专用模块flowsol0-bi的效率计算
这里我们主要考虑功率半导体的损耗,其他的无源器件,如boost电感,输出滤波电感的损耗不计算在内。
基于这个电路的相关参数,仿真结果如下:
条件
●pin=2kw;
●fpwm = 16khz;
●vpv-nominal = 300v;
●vdc = 400v。
根据图5、6的仿真结果可以看到,模块的效率几乎不随负载的降低而下降。模块总的欧洲效率(boost+inverter)可以达到98.8%。即使加上无源器件的损耗,总的光伏逆变器的效率仍然可以达到98%。图6虚线显示了使用常规功率器件,逆变器的效率变化。可以明显看到,在低负载时,逆变器效率下降很快。

图5 boost电路效率仿真结果 ee=99.6%

图6 flowsol-bi逆变电路效率仿真结果-ee=99.2%标准igbt全桥-ee=97.2% (虚线)
6 三相无变压器光伏逆变器拓扑结构介绍
大功率光伏逆变器需要使用更多的光伏电池组和三相逆变输出(见图7),最大直流母线电压会达到1000v。

图7 三相无变压器式光伏逆变器功能图
这里标准的应用是使用三相全桥电路。考虑到直流母线电压会达到1000v,那开关器件就必须使用1200v的。而我们知道,1200v功率器件的开关速度会比600v器件慢很多,这就会增加损耗,影响效率。对于这种应用,一个比较好的替代方案是使用中心点箝位(npc=neutral point clamped)的拓扑结构(见图8)。这样就可以使用600v的器件取代1200v的器件。

图8 三相无变压器npc光伏逆变器原理图
为了尽量降低回路中的寄生电感,最好是把对称的双boost电路和npc逆变桥各自集成在一个模块里。
(1) 双boost模块技术参数(见图9)

图9 flowsol-npb—对称双boost电路
●双boost电路都是由mosfet(600v/45 mω)和sic二极管组成;
●旁路二极管主要是当输入超过额定负载时,旁路boost电路,从而改善逆变器整体效率;
●模块内部集成温度检测电阻。
(2) npc逆变桥模块的技术参数(见图10)

图10 flowsol-npi -npc逆变桥
●中间换向环节由75a/600v的igbt和快恢复二极管组成;
●上下高频切换环节由mosfet(600v/45 mω)组成;
●中心点箝位二极管由sic二极管组成;
●模块内部集成温度检测电阻。
对于这种拓扑结构,关于模块的设计要求基本类似于前文提到的单相逆变模块,唯一需要额外注意的是,无论是双boost电路还是npc逆变桥,都必须保证dc+,dc-和中心点之间的低电感设计。
有了这两个模块,就很容易设计更高功率输出光伏逆变器。例如使用两个双boost电路并联和三相npc逆变桥就可以得到一个高效率的10kw的光伏逆变器。而且这两个模块的管脚设计充分考虑了并联的需求,并联使用非常方便。图 11是双boost模块并联和三相npc逆变输出模块布局图。

图11 双boost模块并联和三相npc逆变输出模块布局图
针对1000v直流母线电压的光伏逆变器,npc拓扑结构逆变器是目前市场上效率最高的。图12比较了npc模块(mosfet+igbt)和使用1200v的igbt半桥模块的效率。

图12 npc逆变桥输出效率(实线)和半桥逆变效率(虚线)比较
根据仿真结果,npc逆变器的欧效可以达到99.2%,而后者的效率只有96.4%。npc拓扑结构的优势是显而易见的。
7 下一代光伏逆变器拓扑的设计思路介绍
目前混合型h桥(mosfet+igbt)拓扑已经取得了较高的效率等级。而下一代的光伏逆变器,将会把主要精力集中在以下性能的改善:
(1) 效率的进一步提高;
(2) 无功功率补偿;
(3) 高效的双向变换模式。
7.1 单相光伏逆变器拓扑结构
对于单相光伏逆变器,首先讨论如何进一步提高混合型h桥拓扑的效率(见图13)。
在图13中,上桥臂igbt的开关频率一般设定为电网频率(例如50hz),而下桥臂的mosfet则工作在较高的开关频率下,例如16khz,来实现输出正弦波。仿真显示,这种逆变器拓扑在2kw额定功率输出时,效率可以达到99.2%。由于mosfet内置二极管的速度较慢,因此mosfet不能被用在上桥臂。

图13 光伏逆变器的发展-混合型
由于上桥臂的igbt工作在50hz的开关频率下,实际上并不需要对该支路进行滤波。因此对电路拓扑进行优化,可以得到图14所示的发射极开路型拓扑。这种拓扑的优点是只有有高频电流经过的支路才有滤波电感,从而减小了输出滤波电路的损耗。

图14 改进的无变压器上桥臂发射极开路型拓扑
目前vincotech公司已经有标准的发射极开路型igbt模块产品,型号是flowsol0-bi open e (p896-e02),如图15所示。

图15 flowsol0-bi-open e (p896-e02)
技术参数:
(1) 升压电路采用mosfet(600v/45mω)和sic二极管组成;
(2) 旁路二极管主要是当输入超过额定负载时,旁路boost电路,从而改善逆变器整体效率;
(3) h桥的上桥臂采用igbt(600v/75a)和sic二极管,下桥臂采用mosfet(600v/45 mω);
(4) 模块内部集成温度检测电阻。
下面再来分析一下图14所示的发射极开路型拓扑。当下桥臂的mosfet工作时,与上桥臂igbt反并联的二极管却由于滤波电感的作用没有工作,这样就可以在上桥臂也使用mosfet,在轻载时提高逆变器的效率。仿真结果显示,在2kw额定功率输出时,这种光伏逆变器的欧效可以提高0.2%,从而使效率达到99.4%。在实际的应用场合中,这种拓扑对效率的提高会更多,因为仿真结果是在假定芯片结温125℃的情况下得到的,但由于mosfet体积较大,且光伏逆变器经常工作在轻载情况下,mosfet芯片结温远远低于125℃,因此实际工作时mosfet的导通阻抗rds-on将比仿真时的数值要低,损耗相应也会更小。
如何解决无功功率的问题呢?这种电路拓扑处理无功功率的唯一方法就是使用fred-fet,但这些器件的导通阻抗rds-on通常都很高。另一个缺点是其反向恢复特性较差,影响无功补偿和双向变换时的性能。但是在某些特殊应用中,如果必须通过无功功率来测量线路阻抗或者保护某些元器件,那么图16所示拓扑将可以满足以上要求。
图16所示拓扑结构允许纯无功负载,能够提高对电网的无功补偿,也能满足双向功率流动,例如实现高效电池充电。如果应用sic肖特基二极管,这种电路拓扑将可以达到更高的效率等级。表2是2kw额定功率下不同拓扑结构的欧洲效率

图16 适应无功负载的全mosfet拓扑
7.2 三相光伏逆变器拓扑结构
对于npc拓扑的三相光伏逆变器也可以做类似的改进。
以一相为例,在2kw额定输出时,三电平逆变器(见图17)可以达到99.2%的欧效(见表2)。稍作改动,该拓扑就可以实现无功功率流动。

图17 三电平逆变器

在输出与直流母线间增加1200v二极管后,该拓扑(见图18)就可以输出无功功率。同时也可以用作高效率的双向逆变器,实现能量的反向变换。为了减小损耗,d3,d4推荐使用sic二极管。

图18 可实现无功功率输出的npc拓扑逆变器
但由于1200v的sic价格过高,图19所示的拓扑将会是一种比较好的选择。

图19 可实现无功功率输出的npc拓扑逆变器(增加了2个sic二极管和4个si二极管)
这种拓扑只使用了两个600v的sic二极管(d4,d6)。d3和d5采用快速si二极管,d7和d8采用小型si二极管,用来防止sic二极管过压损坏。
这里是否可能也全部采用mosfet来实现呢?答案是可以的,前提是需要把mosfet的体二极管旁路掉。这可以通过把上下半桥的输出端子分开并配上各自的滤波电感来实现。
图20的电路拓扑可以提高在轻载时的效率。

图20 采用mosfet实现无功功率输出的npc拓扑逆变器
图21是全采用mosfet方案和混合型方案在额定功率2kw时的效率比较。

图21 全采用mosfet方案和混合型方案在额定功率2kw时的效率比较
其欧效可以从99.2%提高到99.4%。无功功率由1200v快速二极管通路实现。在选择二极管时,推荐使用sic二极管,这样可以在反向变换时,达到更高的效率。或者如图22所示,d4和d6采用600v sic二极管,另外四个采用快恢复si二极管。

图22 采用2个sic二极管、4个si二极管和分别输出方式的npc逆变器拓扑
8 结束语
这些新的拓扑使得逆变器的效率能够达到更高的欧效等级。即使在输出功率为0.4kw时,我们仍然可以达到最高的效率,这也使得可以通过模块并联来进一步提升系统容量。此时可以非常容易的计算出投资回报率,从而也显示出效率等级在光伏逆变器应用中的重要作用。
对无功功率输出的改善同样使得这种拓扑结构拥有以下特性和更广泛的应用:
(1) 线路无功补偿;
(2) 高效电池充电,可应用于后备电源系统、电动交通工具和混合动力汽车;
(3) 高效、高速电机驱动。
欢迎分享,转载请注明来源:内存溢出
微信扫一扫
支付宝扫一扫
评论列表(0条)