
设计的无线鼠标,以CC2430为控制芯片构成发射电路和接收电路。发射电路负责采集与发送鼠标按键的移动信息,接收电路负责信息接收、处理并与计算机通信。
1、发射部分的电路设计发射部分的硬件电路由鼠标移动光学传感器ADNS5030、鼠标按键、无线发射模块CC2430(软件设置为发送模式)构成。
由光学传感器ADNS5030检测鼠标的移动信息,将采集到的信息经过SPI串行接口传递给CC2430处理并发送出去。发射部分的电路图见图2。ADNS-5030光学传感器,功耗低且尺寸小,能高速检测鼠标运动。它包含图像采集系统(IAS)、数字信号处理器(DSP)和串行总线端口。IAS将采集的图像通过数字信号处理,计算鼠标在dx和dy方向的相对位移值,决定移动的方向及距离。

接收电路由USB接口控制芯片HT82M98A、CC2430(设为接收模式)等构成。
接收部分通过USB接口芯片HT82M98与计算机进行数据通讯,HT82M98A的电源由USB接口提供,无线模块CC2430的电源由HT82M98A的一个管脚提供3.3V的电源。
CC2430接收到数据包后解码并通过I/O口状态传输给HT82M98A,经USB传给电脑。接收电路见图3。

图3无线接收电路鼠标控制器HT82M98A有一个片上USB接口,内置HID类的USB鼠标协议。在电脑上不需要安装专用驱动程序,Windows *** 作系统会自动识别接口控制芯片HT82M98A。
无线鼠标系统电路设计方案(二) 无线触控鼠标的工作原理系统工作的主体为51系列MCU,发射和接受两部分。其发射部分主要由触摸检测屏、MEMS加速度传感器、MCU和nRF2401发射模块组成,主要功能是实现对手势运动趋势信息的采集和发送。其中触摸屏用于检测使用时坐标X、Y的变化,通过对X、Y变化趋势的分析,完成对鼠标移动轨迹的模拟。
nRF2401的硬件电路的设计由于芯片内部集成了所有与RF协议相关的高速信号处理部分,比如nRF24L01内部的SPI接口,可以利用单片机的硬件SPI接口或者I/O口进行模拟,其次,链路层完全集成在模块中,非常便于开发。图4为nRF2401的电路原理图。

其原理电路如图所示。

通过对其3轴输出不同电压的变化,可以利用它来感知人在使用过程中不同方向的动作,如挥手、摆臂等,然后可以将不同的动作定义为特殊的功能,如实现演讲时PPT、PDF的翻页,关闭窗口,切换窗口等动作。
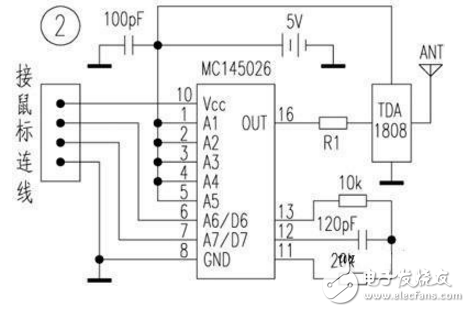
无线鼠标系统电路设计方案(三)本设计利用编译码电路MC145026/MC145027和射频发射/接收模块TDA1808/TDA1809互相配合,可以在10~120m范围内灵活 *** 纵鼠标,而且制作时无须对原有鼠标的外观及内部电路做任何改动,使用起来符合 *** 作习惯,方便可靠,非常适合爱好者自制。
一般情况下,鼠标与电脑的连接线内部有4根电路连接线(该电路装置最多可以接受4条数据线输入,读者可根据自己鼠标的实际情况选择)分别是电源正极、电源地、数据线1、数据线2。我们将鼠标连线割断,分别找出这4根线,利用MC145026编码电路的数据传送端D6和D7接受鼠标数据线1和数据线2传来的数据,并在芯片内部编码后经射频发射模块TDA1808发射出去。


射频发射模块TDA1809工作后,将接收到的编码信息输入MC145027译码电路,经其转换后在该芯片数据输出端D6和D7复原原鼠标数据线1和数据线2的信号,并通过原鼠标与电脑的连接线送入计算机。
可以看出,上述电路无须改动鼠标及计算机,无须安装额外的鼠标驱动软件,原有鼠标的所有功能亦能正常使用。
该电路(见图1、图2)只要所选元件正常,无须调试即可工作。
欢迎分享,转载请注明来源:内存溢出
微信扫一扫
支付宝扫一扫
评论列表(0条)