
你相信一根普通的激光笔能够在空气中将声音传输100英里之遥吗?我们做到了,并且相信你也能做到。
1 半导体激光器
一般光纤通信的光源都是激光,但在大气中通信时,二极管产生的非相干光有时比激光好用。主要的原因是大气密度的变化会破坏激光的相位相关性,并导致亮度的随机波动,有可能破坏光束中包含的信息。其次,远距离通信时需要大直径的光束但是将相干光扩束并不容易,这需要使用非常精密的镜头并增加重量和成本。
即使有这些缺点,用常见的激光笔进行光通信仍然是很有吸引力的事情,它们价格便宜,现成易得,功耗低,较为安全,并且容易靠pwm技术调制。最后也是最重要的一点,激光通信多酷啊!
价格最低廉的红色激光笔非常理想,它们产生的准直光束即使只有几毫米的直径,但也能在相当远的距离用肉眼观察到,气候良好时可视距离可以远达100公里。
2 激光调制-解调电路
传输音频信号的简易方法是调幅加上脉宽调制。在图中可以看到一个基于激光器的调幅-脉宽调制电路,它由Ron(K7RJ)设计,目的是尽可能用简单现成的零件加上一个激光笔传输声音。这个电路包含一个基于光电二极管的光接收机。但是由于电路的主要目的是示范调制电路,而没有在灵敏度上下功夫,也没有聚焦镜头,所以通信距离很短,只有大约100米。

想要获得更为优越的通信性能的话,可以考虑下面的电路和光学部件。
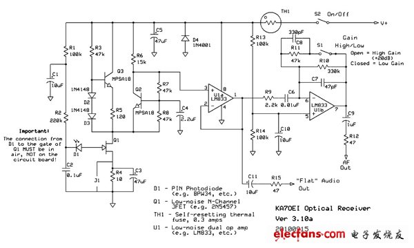
为语音带宽优化的高灵敏度光接收机。

这是个久经考验并被多次复制的电路,在2~3kHz上有很高的灵敏度,适合语音和低速数字通信,可做参考:
这是个纸板和菲涅尔透镜组装的镜头系统,简单但是性能优越,我们用它接收过172公里远的光信号。
欢迎分享,转载请注明来源:内存溢出
微信扫一扫
支付宝扫一扫
评论列表(0条)