
在信号检测设计中常常会出现直流漂移的问题,一般的干扰的处理会采用滤波。但是如果是低频信号,就容易受到外界的因素而产生偏移。如何解决这类问题,我们需要的是一个伺服电路。输入信号能够得到输出信号的反馈,来调整输入。
在信号检测设计中对于干扰的处理我们一般通过滤波,滤波主要针对的是频率特性参数,通过设置通带来挑选出有用信号。那么如果干扰信号是低频信号,待测信号也包含低频信号。或者说待测信号的直流偏置容易因为外界因素而偏移,甚至导致共模输入电压过大,这是如何处理这类直流偏移现象呢?
在《测量电子电路设计-模拟篇》中就提到一种专门解决这种问题的伺服电路,所谓的伺服就是输入信号能够得到输出信号的反馈,来调整输入。电路的原理其实很简单:就是利用积分电路将偏移量反馈到输入通过运放消去。

我们可以通过仿真来验证一下:
在不采用伺服电路的情况下,直流输入值正常被放大

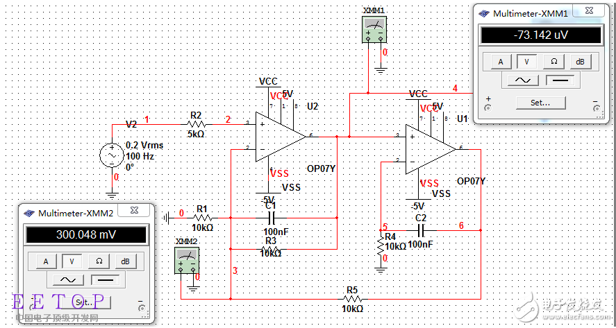
而在加入反馈伺服电路后,发现直流值被消除了。可以看见直流值被积分反馈到输入负端300mv.

一些仪表运放中设置有反馈电压输入脚VREF,即可运用如此:

但是明显,这类电路是为了消除直流的,所谓无法放大直流信号,主要用来处理交流或者调制信号的直流偏移处理。
几点说明:
1、用来处理交流信号的直流偏移问题。
2、积分器相当于一个低通滤波器,参数设置合理,不会造成信号损失。
欢迎分享,转载请注明来源:内存溢出
微信扫一扫
支付宝扫一扫
评论列表(0条)