
信号预处理模块
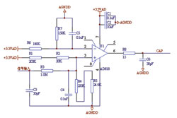
信号预处理模块主要包括四阶低通滤波电路和同步方波变换电路。根据国家对谐波测量仪器的要求,A级仪器频率测量范围是0~2500Hz,故每周波每路采样128点。根据工程经验,采用截止频率为1500Hz的四阶巴特沃斯低通滤波器,完全可以达到较好的滤波效果。同时为了提高测量精度,采用了自适应调整采样间隔技术,即根据捕获单元测量的频率自动调整。本系统采用同步方波变换电路部分实现频率的测量,同时为提高共模抑制比,同步方波变换电路采用开环方式实现电压比较并将其输入到同相端,同时在反相端输入 +1.5V的比较电平,这样在输出端即引脚6处可得到占空比为50%的方波,其中电容C5起抑制高频噪声的作用。同步方波变换电路图如图3所示。

图3 同步方波变换电路图
欢迎分享,转载请注明来源:内存溢出
微信扫一扫
支付宝扫一扫
评论列表(0条)