
场效应管控制工作电流的原理与普通晶体管完全不一样,要比普通晶体管简单得多,场效应管只是单纯地利用外加的输入信号以改变半导体的电阻,实际上是改变工作电流流通的通道大小,而晶体管是利用加在发射结上的信号电压以改变流经发射结的结电流,还包括少数载流子渡越基区后进入集电区等极为复杂的作用过程。场效应管的独特而简单的作用原理赋予了场效应管许多优良的性能,它向使用者散发出诱人的光辉。
场效应管不仅兼有普通晶体管和电子管的优点,而且还具备两者所缺少的优点。场效应管具有双向对称性,即场效应管的源极和漏极是可以互换的(无阻尼),一般的晶体管是不容易做到这一点的,电子管是根本不可能达到这一点。所谓双向对称性,对普通晶体管来说,就是发射极和集电极互换,对电子管来说,就是将阴极和阳极互换。
一、场效应管的特性
场效应管与普通晶体管相比具有输入阻抗高、噪声系数小、热稳定性好、动态范围大等优点。它是一种压控器件,有与电子管相似的传输特性,因而在高保真音响设备和集成电路中得到了广泛的应用,其特点有以下一些。
高输入阻抗容易驱动,输入阻抗随频率的变化比较小。输入结电容小(反馈电容),输出端负载的变化对输入端影响小,驱动负载能力强,电源利用率高。
场效应管的噪声是非常低的,噪声系数可以做到1dB以下,现在大部分的场效应管的噪声系数为0.5dB左右,这是一般晶体管和电子管难以达到的。
场效应管具有更好的热稳定性和较大的动态范围。
场效应管的输出为输入的2次幂函数,失真度低于晶体管,比胆管略大一些。场效应管的失真多为偶次谐波失真,听感好,高中低频能量分配适当,声音有密度感,低频潜得较深,音场较稳,透明感适中,层次感、解析力和定位感均有较好表现,具有良好的声场空间描绘能力,对音乐细节有很好表现。
普通晶体管在工作时,由于输入端(发射结)加的是正向偏压,因此输入电阻是很低的,场效应管的输入端(栅极与源极之间)工作时可以施加负偏压即反向偏压,也可以加正向偏压,因此增加了电路设计的变通性和多样性。通常在加反向偏压时,它的输入电阻更高,高达100MΩ以上,场效应管的这一特性弥补了普通晶体管及电子管在某些方面应用的不足。
场效应管的防辐射能力比普通晶体管提高10倍左右。
转换速率快,高频特性好。
场效应管的电压与电流特性曲线与五极电子管输出特性曲线十分相似。
场效应管的品种较多,大体上可分为结型场效应管和绝缘栅场效应管两类,且都有N型沟道(电流通道)和P型沟道两种,每种又有增强型和耗尽型共四类。
绝缘栅场效应管又称金属(M)氧化物(O)半导体(S)场效应管,简称MOS管。按其内部结构又可分为一般MOS管和VMOS管两种,每种又有N型沟道和P型沟道两种、增强型和耗尽型四类。
VMOS场效应管,其全称为V型槽MOS场效应管,是在一般MOS场效应管的基础上发展起来的新型高效功率开关器件。它不仅继承了MOS场效应管输入阻抗高(大于100MΩ)、驱动电流小(0.1uA左右),还具有耐压高(最高1200V)、工作电流大(1.5~100A)、输出功率高(1~250W)、跨导线性好、开关速度快等优良特性。目前已在高速开关、电压放大(电压放大倍数可达数千倍)、射频功放、开关电源和逆变器等电路中得到了广泛应用。由于它兼有电子管和晶体管的优点,用它制作的高保真音频功放,音质温暖甜润而又不失力度,备受爱乐人士青睐,因而在音响领域有着广阔的应用前景。VMOS管和一般MOS管一样,也可分为N型沟道和P型沟道两种、增强型和耗尽型四类,分类特征与一般的MOS管相同。VMOS场效应管还有以下特点。
输入阻抗高。由于栅源之间是SiO2层,栅源之间的直流电阻基本上就是SiO2绝缘电阻,一般达100MΩ左右,交流输入阻抗基本上就是输入电容的容抗。
驱动电流小。由于输入阻抗高,VMOS管是一种压控器件,一般有电压就可以驱动,所需的驱动电流极小。
跨导的线性较好。具有较大的线性放大区域,与电子管的传输特性十分相似。较好的线性就意味着有较低的失真,尤其是具有负的电流温度系数(即在栅极与源极之间电压不变的情况下,导通电流会随管温升高而减小),故不存在二次击穿所引起的管子损坏现象。因此,VMOS管的并联得到了广泛的应用。
结电容无变容效应。VMOS管的结电容不随结电压而变化,无一般晶体管结电容的变容效应,可避免由变容效应招致的失真。
频率特性好。VMOS场效应管的多数载流子运动属于漂移运动,且漂移距离仅1~1.5um,不受晶体管那样的少数载流子基区过渡时间限制,故功率增益随频率变化极小,频率特性好。
开关速度快。由于没有少数载流子的存储延迟时间,VMOS场效应管的开关速度快,可在20ns内开启或关断几十A 电流。
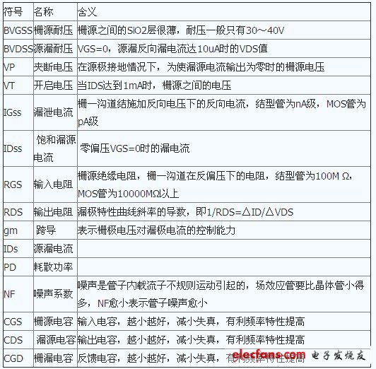
二、场效应管的主要参数及选用
为了正确安全运用场效应管,防止静电、误 *** 作或储存不当而损坏场效应管,必须对场效应管主要参数有所了解和掌握。场效应管的参数多达几十种,现将主要参数及含义列于表1,作为参考。
表1 场效应管主要参数及含义

场效应管的选用应注意以下几点。
场效应管的ID的参数按电路要求选取,能满足功耗要求并略有余量即可,不要认为越大越好,ID越大,CGS也越大,对电路的高频响应及失真不利,如ID为2A的管子,CGS约为80pF;ID为10A的管子,CGS约为1000pF。使用的可靠性可通过合理的散热设计来保证。
选用VMOS管的源漏极耐压BVDSS不要过高,能达到要求即可。因为BVDSS大的管子饱和压降也大,会影响效率。结型场效应管则要尽可能高些,因为他们本来就不高,一般BVDSS为30~50V,BVGSS为20V。
VMOS管的BVGSS尽可能高些,因为VMOS管子栅极很娇气,很容易被击穿,储存或 *** 作要慎之又慎,防止带静电的物体接触管脚。在储存中要将引出脚短路,并用金属盒屏蔽包装,以防止外来感应电势将栅极击穿,尤其要注意不能将管子放入塑料盒子或塑料袋中。为了防止栅极感应击穿,在安装调试中要求一切仪器仪表、电烙铁、电路板以及人体等都必须具有良好的接地效果,在管子接入电路之前,管子的全部引脚都必须保持短接状态,焊接完毕后方可把短接材料拆除。
配对管要求用同厂同批号的,这样参数一致性好。尽量选用孪生配对管,使管子的夹断电压和跨导尽可能保持一致,使配对误差分别小于3%和5%。
尽可能选用音响专用管,这样更能适合音频放大电路的要求。
在安装场效应管时,位置要避免靠近发热元件。为了防止管子振动,要将管子紧固起来,管脚引线在弯曲时,应当大于根部距离5mm处进行弯曲,以防止弯曲时拆断管脚或引起漏气而损坏管子。管子要有良好的散热条件,必须配置足够的散热器,保证管子温度不超过额定值,确保长期稳定可靠工作。
欢迎分享,转载请注明来源:内存溢出
微信扫一扫
支付宝扫一扫
评论列表(0条)