
在低噪声电路中放大传感器产生的小信号是一个非常常见但困难的问题。鉴于其固有的低闪烁 (1/f) 和宽带噪声,设计人员通常会使用具有双极输入的运算放大器 (op amp) 来实现这种放大。当感兴趣的小信号由具有高源阻抗的传感器产生而无法向放大器的输入端提供足够的电流时,双极运算放大器会带来另一个挑战。双极运算放大器具有纳安或更大范围内的高输入偏置电流,并且相对于其 CMOS 和结型场效应晶体管 (JFET) 输入对应物的输入阻抗较低。
双极输入将加载一个传感器,例如一个高源阻抗麦克风,它会产生几千分之一伏的信号。这种加载会降低音频音质和动态范围并使信号失真。您可以选择带有 JFET 前端的运算放大器,例如德州仪器 (TI)的OPA145;但是,您将无法像使用分立元件那样灵活地偏置电路,并且您可能会牺牲额外的电流以获得相对于高达 20 kHz 的音频信号带宽的不需要的带宽。
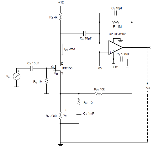
虽然 CMOS 和 JFET 输入级具有相当的偏置电流,但 JFET 器件的噪声性能要好得多。此外,JFET 具有比 CMOS 器件更高的增益(跨导)。TI 的JFE150 等分立式 JFET后接双极运算放大器(例如OPA202)确实提供了一种通过灵活偏置实现高输入阻抗和低噪声的方法(图 1)。

图 1 JFET 前置放大器闭环电路通过灵活偏置实现低噪声。资料来源:德州仪器
要了解该电路的工作原理,让我们从在输入端检查它开始。传感器将产生一个小信号输入电压 (v in ),它调制JFET的栅源电压 (v gs )。JFE150 是前置放大器电路中的第一个增益级,传导小信号漏源电流,i ds = g m × v gs,随 v in波动。不要将小信号电流 i ds与直流偏置电流 I DS = 2 mA混淆,如图 1 所示。跨导增益参数 (g m ) 以西门子表示,v gs以伏特表示。
结合电阻器 R 1,OPA202 运算放大器形成一个跨阻放大器,将电流 g m × v gs转换为电压 v out。OPA202 运算放大器将驱动环路以保持其输入端大致相等。结果,大部分电流g m × v gs将流过中频带频率的电阻器R 1,在v out处产生放大电压。公式 1 计算前馈增益 (A v ):
A v ≈ g m × R 1 (V/V) (1)
您可以使用图 2 中的模拟测量将 g m从分贝转换为西门子 (mA/V) 或 Ω -1,如公式 2所示。
克米= 10 -36.08dB /20分贝= 15.7 MS(2)

图 2使用 g m (dB) 与频率 (Hz) 的关系图将分贝转换为西门子。资料来源:德州仪器
公式 3 和公式 4 表明前馈增益为:
A v = 15.7 mS × 1 MΩ = 15.7 kV/V (3)
甲分贝=83.92分贝(4)
由于晶圆工艺变化可产生高达 30% 的 g m变化,因此添加反馈网络 (β) 将保持可预测的闭环增益。反馈网络β由电阻R F2、R S1和R S2以及电容C s 组成,是一个串并联反馈网络。β 网络通过分流 OPA202 的输出来采样 v out并反馈与 v gs串联的成比例电压 v fb。在频率下,C s变为短路,公式 5 和公式 6 将小信号增益表示为大约:A cl ≈ R F /R S2 + 1 (5)
A cl ≈ 1001 V/V 或 60 dB (6)
JFET 的源极节点是电路的反馈求和节点。在此配置中,环路是闭合的。如果 v out上升,则 v fb上升。源节点处v fb的增加会降低v gs,导致流经跨阻电阻器R 1的电流g m × v gs减少。最终结果是 v out的减少,从而完成了前置放大器的负反馈回路。图 3显示了 JFET 前置放大器电路的闭环增益与频率响应的关系。

图 3显示了 JFET 前置放大器电路的闭环增益 (dB) 与频率 (Hz) 响应。资料来源:德州仪器
JFE150 前置放大器电路提供 60 dB 的极高增益和从大约 17 Hz 到 43 kHz 的平坦频率响应。转角频率处的干净滚降为音频信号提供了一个自然的声音滤波器,而不会在低端和高端听起来很突然。这种闭环解决方案还在 10 Hz 的 1/f 区域提供 1.99 nV/√Hz 的极低输入参考噪声,在 1 kHz 的宽带区域提供 1.18 nV/√Hz,如图 4所示。确保为该电路提供干净的电源,以免降低其卓越的性能。

图 4输入参考电压噪声密度与频率曲线强调了闭环解决方案。资料来源:德州仪器
在专业麦克风、音频接口、混音器、转盘和吉他放大器等应用中放大小信号非常具有挑战性。这些类型的应用可以受益于分立 JFET 提供的偏置灵活性、高输入阻抗和低噪声。
Chris Featherstone 是 Planet Analog 的 Signal Chain Basics 博客 #169 的作者,是德州仪器 (TI) 的应用工程师。
编辑:hfy
欢迎分享,转载请注明来源:内存溢出
微信扫一扫
支付宝扫一扫
评论列表(0条)