
PT4107_DB03全电压20W日光灯开关恒流源的特性及原理
基本特性
交流非隔离式高频开关降压恒流模式
交流85~245V,50~60Hz工作范围
串联充电、并联放电无源功率因数校正
可内置于28毫米灯管里安装
工作环境温度0~75oC
满足IEC61000-3-2:2001要求
电路原理图和实物照片
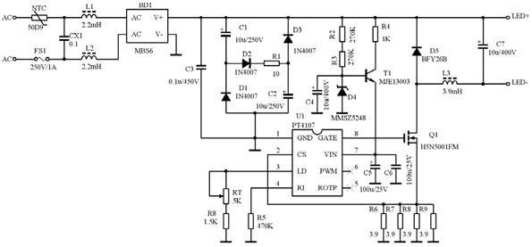
电路见图 1,交流市电入口接有 1A 保险丝 FS1 和抗浪涌负温度系数热敏电阻 NTC。之后是 EMI 滤波器,由 L1、L2 和 CX1 组成。BD1 是整流全桥,内部是 4 个高压硅二极管。C1、C2、R1、D1~D3 组成无源功率因数校正,工作原理见本公司《用 PT4107 设计 LED 日光灯的优化方法》一文。PWM 控制芯片 U1 和功率 MOS 管 Q1、镇流电感 L3、续流二极管 D5组成 Buck 降压变换,U1 采集传感电阻 R6~R9 上的峰值电流,由内部逻辑控制 GATE 脚信号的脉冲占空比进行恒流控制。芯片由 T1、D4、C4、R2~R4 组成的电子滤波器降压后供电,这个滤波器内阻很高,输出阻抗很小,能提供约 16V 稳定电压,确保芯片在全电压范围里稳定工作。R5 是芯片振荡电路的一部分,改变它会调节振荡频率。电位器RT 在本电路中不是用来调光,而是用来微调恒流源的电流,使电路达到设计功率。本电路的参数是为22个LED串联,15串并联,驱动330个60毫瓦的白光LED设计的,每串的电流是17.8毫安。

图1:20W LED日光灯恒流源电原理图
图2是恒流源的实际照片,33个元件安装在235×25×0.8 毫米的环氧单面印制板上,PCB走线是按电力电子规范要求设计的,可以直接安装在28毫米的灯管之中。

图2:20W LED日光灯恒流源实物照片
欢迎分享,转载请注明来源:内存溢出
微信扫一扫
支付宝扫一扫
评论列表(0条)