![[组图]TL431可调电压基准的接法,第1张 [组图]TL431可调电压基准的接法,第1张](/aiimages/%5B%E7%BB%84%E5%9B%BE%5DTL431%E5%8F%AF%E8%B0%83%E7%94%B5%E5%8E%8B%E5%9F%BA%E5%87%86%E7%9A%84%E6%8E%A5%E6%B3%95.png)
1.这种接法提供2.5V基准电压,简单适用。
![[组图]TL431可调电压基准的接法,第2张 [组图]TL431可调电压基准的接法,第2张](/upload/website_attach/20220725/2006416231113315.gif)
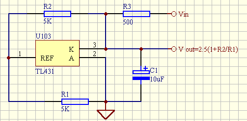
2.该接法可以提供一个可以调节的基准电压。电压输出为2.5×(1+R2/R1)。
![[组图]TL431可调电压基准的接法,第3张 [组图]TL431可调电压基准的接法,第3张](/upload/website_attach/20220725/2006416231113191.gif)
欢迎分享,转载请注明来源:内存溢出
赞
(0)
打赏
微信扫一扫
支付宝扫一扫
微信扫一扫
支付宝扫一扫
[图文]20A13.8V的电源电路
上一篇
2022-08-02
倍压整流电路图
下一篇2022-08-02
![[组图]TL431可调电压基准的接法,第1张 [组图]TL431可调电压基准的接法,第1张](/aiimages/%5B%E7%BB%84%E5%9B%BE%5DTL431%E5%8F%AF%E8%B0%83%E7%94%B5%E5%8E%8B%E5%9F%BA%E5%87%86%E7%9A%84%E6%8E%A5%E6%B3%95.png)
1.这种接法提供2.5V基准电压,简单适用。
![[组图]TL431可调电压基准的接法,第2张 [组图]TL431可调电压基准的接法,第2张](/upload/website_attach/20220725/2006416231113315.gif)
2.该接法可以提供一个可以调节的基准电压。电压输出为2.5×(1+R2/R1)。
![[组图]TL431可调电压基准的接法,第3张 [组图]TL431可调电压基准的接法,第3张](/upload/website_attach/20220725/2006416231113191.gif)
欢迎分享,转载请注明来源:内存溢出
微信扫一扫
支付宝扫一扫
评论列表(0条)