
大家都知道,我们生活中的各种电器,其电源可能每天都要经历“着陆”的过程,比如关灯,电脑关机,关电视,关空调,等等等。
人类对于美的要求惊人的相似,和跳台滑雪一样,都希望着陆之后稳稳的,不要叫评委和观众担心。
电源着陆也是一样,要求稳,细分成几个江湖黑话,就是单调下降无回勾,无负过冲,无反d,就像这样。

当然啦,这不仅仅是美不美的问题,严重的时候甚至会影响后级芯片可靠性, 特别是,当负过冲出现的时候……
好了,下面我们来分别聊一聊这3句江湖黑话,对应着3种典型波形,分别命名为 R,G,B, 由他们组成了各种各样的奇怪波形。
R 类波形

这类波形可以再分成 I 型和 II 型:
01R 类 I 型
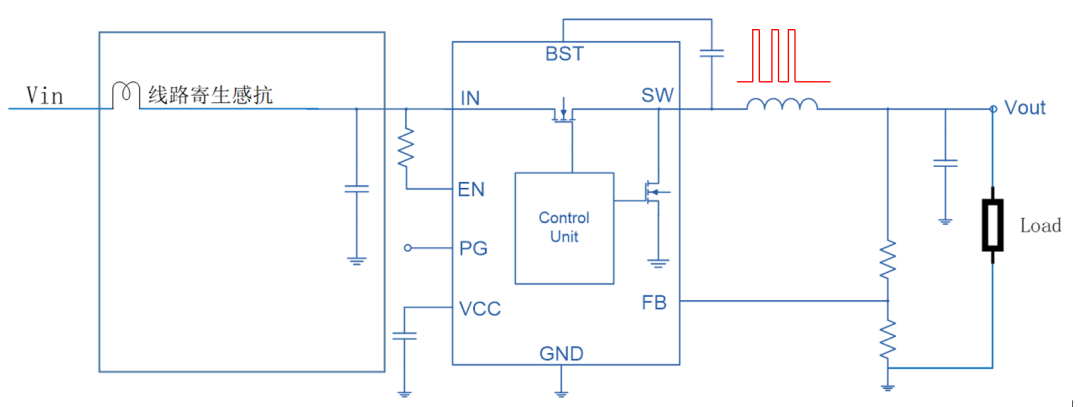
是由于 DC-DC 重启造成的,由于输出电压下跌,当降到负载的带载电压时,其电流会突然减小,这时 DC-DC 的输入端线路感抗上的多余能量无处释放,最终会将输入电压抬起,超过 DC-DC 芯片工作点之后, DC-DC 重新工作,导致下电波形出现回勾,不单调。只要检测 SW 端有没有 Switch,就能判断是否属于此类。

此类波形相对比较好处理,通常 DC-DC 芯片的规格书都会对启动和回差电压做规定。比如 MPS 公司的 MPM3683-7:

所以我们可以通过以下两种方法,让 DC-DC 稳稳地刹住车:
减小输入电压反d,比如优化输入滤波,减小输入感抗,选择更大容值,更小 ESR/L 的输入电容,并让输入电容尽量靠近电源芯片端。
通过合理设置 EN 上下分压电阻使得输入下跌至 UVLO 前,关闭EN,彻底打消 DC/DC 开关 Switching 重启的念头。

02R 类 II 型
是由于负载突然减小,DC-DC 内部输出电感或者输出线路电感存储的多余能量无处释放,最终会将输出电压短时抬高。

此类没有更好的解法,只能是靠优化线路,降低线路上的感抗,增大负载端电容来压低反d。
G 类波形

它也可以再分为 I 型和 II 型:
01G 类 I 型
I 型是由于 Buck 电路下管在下电的时候没有关断,电感电流持续反向造成的,此种情况在空载或轻载时较为常见;为了避免此类问题,通常芯片会在关机时增加过零点检测,判断下管电流反向过0时主动关断下管,通常称为 ZCD 点, 此举能有效阻止关机时产生负向过冲。

02G 类 II 型
是由于输出线路寄生感抗造成的,此种情况在重载或者输出短路故障时更易出现。此时我们就需要尽量减小输出线路感抗,增加负载端电容,并使其更靠近负载来减轻症状。

B类波形

此类波形经常出现在重载关机时,所以往往会被误认为跟 R 类波形类似,都是线路感抗造成的。但是,这个反d出现的时间非常晚,线路感抗的影响通常都是 us 级的,而对比此类输入电压波形,你会发现第一次关机后,其反d的速率非常慢,达到 ms 级,甚至几十 ms!
此类波形的出现机理跟 R 类、G 类是完全不一样的,其来源于电介质的吸收效应。如果输入电容的放电电流开始很大,突然切到基本为0,电容器中的电介质会将之前吸收的部分电荷再缓慢释放,当其再次达到电源芯片的开机电压点时,就会造成输出电压反d。
这种情况也可以通过 EN 下电,来提高输入电压的欠压保护点和保护回滞,如R类I型波形的处理方法,使其反d电压不至于高过开机点而造成重启。或者直接加一些静态负载来消耗这部分电荷,都是能够解决问题的。
审核编辑:汤梓红
欢迎分享,转载请注明来源:内存溢出
微信扫一扫
支付宝扫一扫
评论列表(0条)