
聚焦高性能模拟芯片和嵌入式处理器设计的半导体公司--思瑞浦3PEAK(股票代码:688536)新推出一款基于高压、高精密、零漂移运放为核心,采用经典的3运放拓扑的仪表放大器--TPA1286。
TPA1286内部集成精密电阻,使得器件具备优异的直流精度,兼具高共模抑制能力和低增益误差等优势。
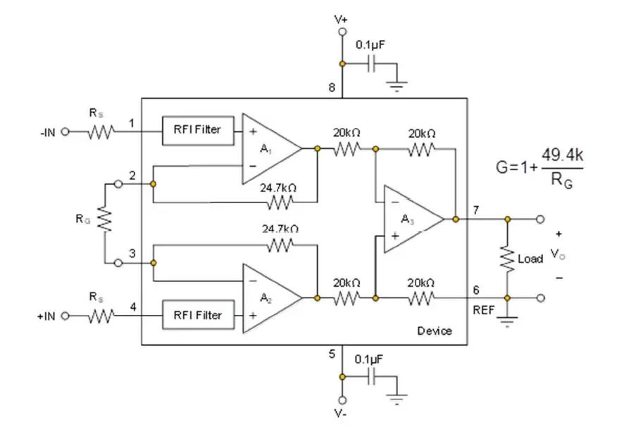
1:供电范围支持±2.25V至±18V;
2:在-40℃至+125℃工作温度下失调电压不超过50µV;
3:温度漂移不超过0.2µV/°C;
4:0.1Hz到10Hz频率范围内的噪声峰峰值为3.3µV;
5:共模抑制比CMRR高达80dB以上(@1kHz,Gain=1);
6:内部集成RFI filter,拥有良好的抗射频干扰特性;
这些优秀的性能指标使TPA1286适用于高共模信号的应用,可以在高噪声环境下保持直流精度和增益精度。

TPA1286应用框图
增益电阻选择
TPA1286的增益带宽为1.8MHz,只需要一个外部电阻RG就可以实现1倍到1000倍之间的任何增益,具体的计算公式为:

外部增益控制电阻RG会影响系统的增益误差和精度,对于高精度需求的场景,需要注意RG的选择。
低失调电压、低温漂
失调电压可通过系统硬件和软件校准解决。但使用硬件校准会增加硬件设计的复杂度和生产工序,导致增加额外的成本;而使用软件校准,在小信号的放大应用中会降低动态范围,从而降低放大器可设置的闭环增益。
失调电压随温度的漂移而要求更高,因为失调电压可以通过系统校准解决,而失调电压随温度的漂移需要通过增加温度范围内的系统校准,一般很难在实际生产中实施。
TPA1286可以做到失调电压在常温小于10µV, 在-40℃至+125℃工作温度范围小于50µV,失调电压的漂移小于0.2µV/°C,大幅提升了系统可设置的闭环增益,同时也省掉硬件校准产生的额外成本。
低噪声
除了失调电压和失调电压随温度的漂移之外,放大器的噪声也是精密应用中的一个重要考虑因素。在直流应用中,0.1Hz至10Hz频率范围内的噪声峰峰值对系统的精度影响比较大,这个范围内的噪声主要是1/f噪声,噪声随频率降低而增大。TPA1286对此噪声做优化处理:0.1Hz至10Hz的电压噪声峰峰值为3.3µV,1kHz的输入电压噪声低至18nV/√Hz。

高共模抑制比CMRR
TPA1286仪表放大器的3运放拓扑使其成为一个闭环增益模块,只能将其输入端之间的差分信号乘以一个固定增益量,并抑制两个输入共有的任何信号(共模电压)。TPA1286得以具备高共模抑制比(CMRR)特性,Gain=1倍时,1kHz对应的CMRR达到80dB,可在有大共模电压或者共模电压变化的情况下测量小信号。

DFN小封装
多种封装及PIN脚定义供选择: SOP8、MSOP8、DFN3X3-8封装。

TPA1286以低噪声、低增益误差和高共模抑制比等性能优势为工业控制、测量、数据采集和医疗等应用需求提供强有力的仪表放大器支持。TPA1286现已量产,样品申请或产品订购请发送邮件至business@3peakic.com.cn或联系授权代理。

欢迎分享,转载请注明来源:内存溢出
微信扫一扫
支付宝扫一扫
评论列表(0条)