
基于51单片机的烟雾报警系统
一.系统概述
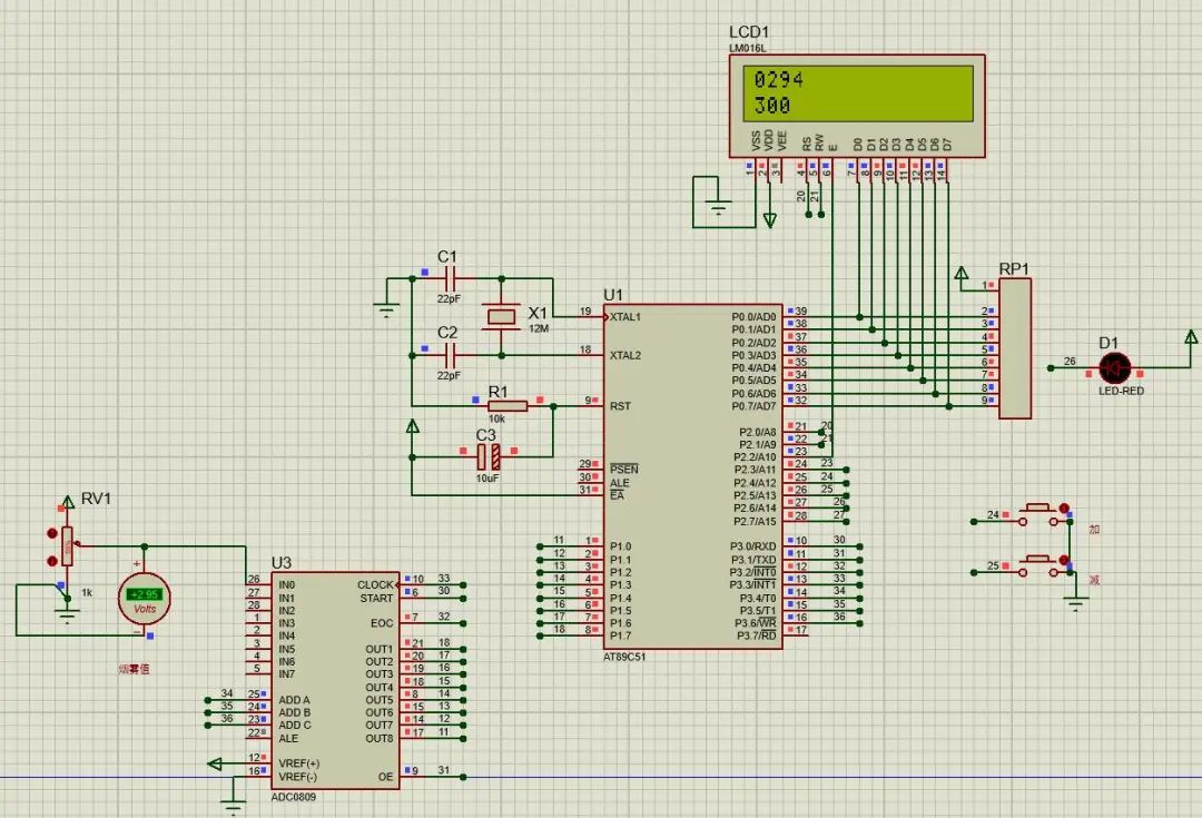
系统使用的模块有AT89C51单片机+MQ-2烟雾传感器+LCD1602显示屏+ADC0809数模转换器。
本设计采用51单片机为核心控制器,利用气体传感器MQ-2、ADC0809模数转换器、DS18B20温度传感器等实现基本功能。通过这些传感器和芯片,当环境中可燃气体浓度发生变化时系统会发出相应的灯光报警信号和声音报警信号,以此来实现火灾报警,智能化提示。
二.仿真概述
1.采用LCD1602实时显示当前的烟雾值和设置阈值。

2.烟雾浓度的报警值可以通过按键设定,按键可以对阈值进行加减。

3.当前烟雾值在正常范围时,小灯不亮。

4.当前烟雾超过上限值时,小灯亮。

三.程序设计
使用Keil 51进行程序设计,打开Proteus时程序是默认烧录的状态,如果没有烧录点击AT89C51单片机并将程序导入就能运行系统(程序文件是后缀为hex的文件)。

审核编辑:汤梓红
欢迎分享,转载请注明来源:内存溢出
微信扫一扫
支付宝扫一扫
评论列表(0条)