
如果您是像我这样想要调整不同电子电路的电子爱好者,那么拥有一个像样的函数发生器有时是必不可少的。但是拥有一个是个问题,因为这样的基本设备可能要花一大笔钱。构建自己的测试设备不仅更便宜,而且是提高知识的好方法。
因此,在本文中,我们将使用 Arduino 和 AD9833 DDS 函数发生器模块构建一个简单的信号发生器,它可以在输出端产生最大频率为 12 MHz 的正弦波、方波和三角波。最后,我们将在示波器的帮助下测试输出频率。
什么是 DDS 函数发生器?
顾名思义,函数发生器是一种可以通过设置输出特定频率的特定波形的设备。例如,假设您有一个 想要测试输出频率响应的LC 滤波器,您可以在函数发生器的帮助下轻松做到这一点。您需要做的就是设置所需的输出频率和波形,然后您可以调低或调高它以测试响应。这只是一个例子,随着列表的继续,你可以用它做更多的事情。
DDS 代表直接数字合成。它是一种波形发生器,使用数模转换器(DAC) 从头构建信号。此方法专门用于生成正弦波。但是我们使用的IC可以产生方波或三角波信号。DDS 芯片内部发生的 *** 作是数字的,因此它可以非常快速地切换频率,也可以非常快速地从一个信号切换到另一个信号。该设备具有良好的频率分辨率和宽频谱。
了解 AD9833 函数发生器 IC 的工作原理
我们项目的核心是由模拟设备设计和开发的AD9833可编程波形发生器 IC。它是一种低功耗、可编程波形发生器,能够产生最大频率为 12 MHz 的正弦波、三角波和方波。这是一款非常独特的 IC,只需一个软件程序即可改变输出频率和相位。它有一个 3 线 SPI 接口,这就是为什么与这个 IC 通信变得非常简单和容易的原因。该IC的功能框图如下所示。

该IC的工作非常简单。如果我们看一下上面的功能框图,我们会发现我们有一个相位累加器,它的工作是存储从 0 到 2π 的所有可能的正弦波数字值。接下来,我们有 SIN ROM,其工作是将相位信息转换为以后可以直接映射到幅度的信息。SIN ROM 使用数字相位信息作为查找表的地址,并将相位信息转换为幅度。最后,我们有一个 10 位数模转换器,它的工作是从 SIN ROM 接收数字数据并将其转换为相应的模拟电压,这就是我们从输出中得到的电压。在输出端,我们还有一个开关,只需一点软件代码就可以打开或关闭它。我们将在本文后面讨论。AD9833 数据表,您也可以查看它以获取更多信息。
构建基于 AD9833 的函数发生器所需的组件
下面列出了构建基于 AD9833 的函数发生器所需的组件,我们使用非常通用的组件设计了这个电路,这使得复制过程非常容易。
Arduino 纳米 - 1
AD9833 DDS 函数发生器 - 1
128 X 64 OLED 显示屏 - 1
通用旋转编码器 - 1
DC 桶形千斤顶 - 1
LM7809 稳压器 - 1
470uF 电容 - 1
220uF 电容 - 1
104pF 电容 - 1
10K 电阻 - 6
轻触开关 - 4
螺丝端子 5.04mm - 1
女头 - 1
12V 电源 - 1
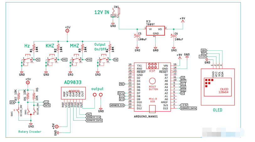
基于 AD9833 的函数发生器 - 原理图
AD9833 和基于 Arduino 的函数发生器的完整电路图如下所示。

我们将使用带有 Arduino 的 AD9833来生成我们想要的频率。在本节中,我们将借助原理图解释所有细节;让我简要概述一下电路发生的情况。让我们从AD9833 模块开始。 AD9833模块为函数发生器模块,按照原理图与Arduino连接。为了给电路供电,我们使用了 LM7809 稳压器 IC,它带有一个不错的去耦电容,这是必要的,因为电源噪声会干扰输出信号,从而导致不需要的输出。与往常一样,Arduino 是这个项目的大脑。为了显示设定频率和其他有价值的信息,我们连接了一个 128 X 64 OLED 显示模块。为了改变频率范围,我们使用了三个开关。第一个将频率设置为 Hz,第二个将输出频率设置为 KHz,第三个将频率设置为 MHz,我们还有另一个按钮可用于启用或禁用输出。最后,我们有旋转编码器,我们必须连接一些上拉电阻,否则这些开关将不起作用,因为我们正在检查池方法上的按钮按下事件。旋转编码器用于改变频率,旋转编码器内部的轻触开关用于选择设定的波形。

基于 AD9833 的函数发生器 - Arduino 代码
此项目中使用的完整代码可在此页面底部找到。添加所需的头文件和源文件后,应该可以直接编译Arduino文件了。您可以从下面给出的链接下载ad9833 Arduino 库和其他库,或者您可以使用板管理器方法安装库。
ino中的代码说明。文件如下。首先,我们首先包含所有必需的库。AD9833 DDS 模块库首先是 OLED 库,我们的一些计算需要数学库。
ino中的代码说明。文件如下。首先,我们首先包含所有必需的库。AD9833 DDS 模块库首先是 OLED 库,我们的一些计算需要数学库。
#include // AD9833 模块库 #include// OLED 线库 #include // OLED 支持库 #include // OLED 库 #include // 数学库
接下来,我们为按钮、开关、旋转编码器和 OLED 定义所有必要的输入和输出引脚。
#define SCREEN_WIDATA_PINH 128 // OLED 显示宽度(以像素为单位) #define SCREEN_HEIGHT 64 // OLED 显示高度,以像素为单位 #define SET_FREQUENCY_HZ A2 // 以Hz为单位设置频率的按钮 #define SET_FREQUENCY_KHZ A3 // 以 Khz 为单位设置频率的按钮 #define SET_FREQUENCY_MHZ A6 // 以 Mhz 为单位设置频率的按钮 #define ENABLE_DISABLE_OUTPUT_PIN A7 // 启用/禁用输出的按钮 #define FNC_PIN 4 // AD9833 模块需要的 Fsync #define CLK_PIN 8 // 编码器的时钟引脚 #define DATA_PIN 7 // 编码器的数据引脚 #define BTN_PIN 9 // 编码器上的内部按钮
此后,我们定义了此代码中所需的所有必要变量。首先,我们定义一个整数变量计数器来存储旋转编码器的值。接下来的两个变量clockPin和clockPinState存储理解编码器方向所需的引脚状态。我们有一个时间变量来保存当前的定时器计数器值,这个变量用于按钮去抖动。接下来,我们有一个无符号长变量moduleFrequency,它保存了计算的频率,它将被应用。接下来,我们有debounce delay。可以根据需要调整此延迟。接下来,我们有三个布尔变量set_frequency_hz,set_frequency_Khz和 set_frequency_Mhz 这三个变量用于确定模块的当前设置。我们将在本文后面更详细地讨论它。接下来,我们有存储输出波形状态的变量,默认输出波形是正弦波。最后,我们有encoder_btn_count变量,它保存用于设置输出波形的编码器按钮计数。
整数计数器 = 1;// 如果旋转编码器转动,此计数器值将增加或减少 整数时钟引脚;// 旋转编码器使用的引脚状态占位符 整数时钟引脚状态;// 旋转编码器使用的引脚状态占位符 无符号长时间 = 0; // 用于去抖动 无符号长模块频率;//用于设置输出频率 长时间去抖 = 220; // 去抖动延迟 布尔 btn_state; // 用于启用 AD98333 模块的禁用输出 布尔 set_frequency_hz = 1; // AD9833模块的默认频率 bool set_frequency_khz; bool set_frequency_mhz; 字符串 waveSelect = "SIN"; // 模块的启动波形 int 编码器_btn_count = 0; // 用于检查编码器按钮是否按下 接下来,我们有两个对象,一个用于 OLED 显示器,另一个用于 AD9833 模块。 Adafruit_SSD1306 显示(SCREEN_WIDATA_PINH,SCREEN_HEIGHT,&Wire,-1); AD9833 gen(FNC_PIN);
接下来,我们有我们的setup()函数,在该 setup 函数中,我们首先启用 Serial 进行调试。我们借助begin()方法初始化 AD9833 模块。接下来,我们将所有分配的旋转编码器引脚设置为输入。而我们将时钟引脚的值存储在clockPinState变量中,这是旋转编码器的必要步骤。
接下来,我们将所有按钮引脚设置为输入,并在display.begin()方法的帮助下启用 OLED 显示,我们还使用if 语句检查是否有任何错误。完成后,我们清除显示并打印启动启动画面,我们添加 2 秒的延迟,这也是启动画面的延迟,最后,我们调用update_display()函数清除屏幕并更新再次显示。update_display()方法的细节将在本文后面讨论。
无效设置(){
序列号.开始(9600);// 启用串行@9600 波特
gen.Begin(); // 这必须是声明 AD9833 对象后的第一个命令
pinMode(CLK_PIN,输入);// 将引脚设置为输入
pinMode(DATA_PIN,输入);
pinMode(BTN_PIN,INPUT_PULLUP);
clockPinState = digitalRead(CLK_PIN);
pinMode(SET_FREQUENCY_HZ, INPUT);// 将引脚设置为输入
pinMode(SET_FREQUENCY_KHZ,输入);
pinMode(SET_FREQUENCY_MHZ,输入);
pinMode(ENABLE_DISABLE_OUTPUT_PIN,输入);
if (!display.begin(SSD1306_SWITCHCAPVCC, 0x3C)) { // 地址 0x3D 为 128x64
Serial.println(F("SSD1306 分配失败"));
为了 (;;);
}
display.clearDisplay(); //清屏
display.setTextSize(2); // 设置文本大小
display.setTextColor(白色);//设置液晶颜色
display.setCursor(30, 0); // 设置光标位置
display.println("AD9833"); // 打印这个文本
display.setCursor(17, 20); // 设置光标位置
display.println("函数"); // 打印这个文本
display.setCursor(13, 40); // 设置光标位置
display.println("生成器"); // 打印这个文本
显示.显示();// 更新显示
延迟(2000);// 延迟 2 秒
更新显示();// 调用 update_display 函数
}
接下来,我们有我们的loop()函数,所有主要功能都写在循环部分。
首先,我们读取旋转编码器的时钟引脚并将其存储在我们之前声明的 clockPin 变量中。接下来,在if语句中,我们检查 pin 的先前值和 pin 的当前值是否相似,我们还检查 pin 的当前值。如果全部为真,我们检查数据引脚,如果为真,则表示编码器逆时针旋转,我们在counter--命令的帮助下减少计数器值。否则,我们使用counter ++命令增加计数器值。最后,我们用另一个if语句将最小值设置为 1。接下来,我们用当前的clockPin更新clockPinState未来使用的价值。
无效循环()
{
clockPin = digitalRead(CLK_PIN);
if (clockPin != clockPinState && clockPin == 1) {
if (digitalRead(DATA_PIN) != clockPin) {
柜台 - ;
}
别的 {
counter ++;// 编码器顺时针旋转,因此递增
}
如果 (计数器 < 1 ) 计数器 = 1;
Serial.println(计数器);
更新显示();
}
接下来,我们有我们的代码来检测按钮按下。在本节中,我们借助一些嵌套的 if 语句来检测编码器内部的按钮,if (digitalRead(BTN_PIN) == LOW && millis() - TIme > denounce), 在此语句中,我们首先检查按钮是否引脚是否为低电平,如果它为低电平,则它被按下。然后我们再次检查带有去抖动延迟的计时器值,如果两个语句都为真,那么我们声明它是一个成功的按钮按下动作,如果这样我们增加encoder_btn_count值。接下来,我们声明另一个 if 语句将最大计数器值 设置为 2,我们需要它,因为我们正在使用它来设置输出波形。连续三个 if 语句就是这样做的,如果值为 0,则选择正弦波,如果为 1,则为方波,如果值为 2,则为三角波。在所有这三个 if 语句中,我们使用 update_display() 函数更新显示。 最后,我们用当前的计时器计数器值更新时间变量。
//如果我们检测到一个LOW信号,按钮被按下
if ( digitalRead(BTN_PIN) == LOW && millis() - time > debounce) {
编码器_btn_count++;// 增加值
if (encoder_btn_count > 2) // 如果值大于 2 将其重置为 0
{
编码器_btn_count = 0;
}
if (encoder_btn_count == 0) { // 如果值为 0 则选择正弦波
波选择=“罪”;// 用 sin 值更新字符串变量
更新显示();// 更新显示
}
if (encoder_btn_count == 1) { // 如果值为 1 则选择方波
波选择 = "SQR"; // 用 SQR 值更新字符串变量
更新显示();// 更新显示
}
if (encoder_btn_count == 2) { // 如果值为 1 则选择三角波
波选择=“三”;// 用 TRI 值更新字符串变量
update_display();// 更新显示
}
时间=毫秒();// 更新时间变量
}
接下来,我们定义所有必要的代码,这些代码需要设置所有具有去抖动延迟的按钮。由于按钮连接到 Arduino 的模拟引脚,我们使用模拟读取命令来识别按钮按下,如果模拟读取值低于 30,则我们检测其成功按下按钮,我们等待 200 毫秒检查它是实际的按钮按下还是仅是噪音。 如果此陈述为真,我们为布尔变量分配用于设置函数发生器的 Hz、Khz 和 Mhz 值的值。接下来,我们更新显示并更新时间变量。我们为与 Arduino 连接的所有四个按钮执行此 *** 作。
if (analogRead(SET_FREQUENCY_HZ) < 30 && millis() - time > debounce) {
set_frequency_hz = 1; //更新布尔值
设置频率khz = 0;
set_frequency_mhz = 0;
update_display();// 更新显示
TIme = millis();// 更新时间变量
}
if (analogRead(SET_FREQUENCY_KHZ) < 30 && millis() - time > debounce){
set_frequency_hz = 0; //更新布尔值
set_frequency_khz = 1;
set_frequency_mhz = 0;
模块频率 = 计数器 * 1000;
update_display();// 更新显示
TIme = millis();// 更新时间变量
}
if (analogRead(SET_FREQUENCY_MHZ) < 30 && millis() - time > debounce ) { // 使用去抖延迟检查模拟引脚
set_frequency_hz = 0; //更新布尔值
设置频率khz = 0;
set_frequency_mhz = 1;
模块频率 = 计数器 * 1000000;
update_display();// 更新显示
TIme = millis();// 更新时间变量
}
if (analogRead(ENABLE_DISABLE_OUTPUT_PIN) < 30 && millis() - time > debounce ) {// 使用去抖延迟检查模拟引脚
btn_state = ! btn_state; // 反转按钮状态
gen.EnableOutput(btn_state); // 根据按钮状态启用/禁用函数发生器的输出
update_display();// 更新显示
time = millis();// 更新时间变量
}
}
最后,我们有了update_display()函数。在此功能中,我们所做的不仅仅是更新此显示器,因为显示器的某些部分无法在 OLED 中更新。要更新它,您必须使用新值重新绘制它。这使得编码过程变得更加困难。
在这个函数中,我们从清除显示开始。接下来,我们设置所需的文本大小。此后,我们设置光标并使用display.println("Function Function"); 打印函数生成器;命令。在display.setCursor(0, 20) 函数 的帮助下, 我们再次将文本大小设置为 2,将光标设置为 (0,20 ) 。
这是我们打印波浪信息的地方。
display.clearDisplay(); // 首先清除显示
display.setTextSize(1); //设置文字大小
display.setCursor(10, 0); // 设置光标位置
display.println("函数生成器"); //打印文本
display.setTextSize(2);//设置文字大小
display.setCursor(0, 20);//设置光标位置
接下来,我们检查布尔变量以获取频率详细信息并更新moduleFrequency变量中的值。我们对 Hz、kHz 和 MHz 值执行此 *** 作。接下来,我们检查waveSelect变量并确定选择了哪个波。现在,我们有了设置波形类型和频率的值。
if (set_frequency_hz == 1 && set_frequency_khz == 0 && set_frequency_mhz == 0 ) { // 检查设置频率的按钮是否被按下
模块频率 = 计数器;//用当前计数器值更新moduleFrequency变量
}
if (set_frequency_hz == 0 && set_frequency_khz == 1 && set_frequency_mhz == 0 ) { // 检查是否按下了设置 KHz 频率的按钮
moduleFrequency = counter * 1000;//用当前计数器值更新 moduleFrequency 变量,但我们乘以 1000 将其设置为 KHZ
}
if (set_frequency_hz == 0 && set_frequency_khz == 0 && set_frequency_mhz == 1) { // 检查是否按下了以MHz为单位的频率设置按钮
模块频率 = 计数器 * 1000000;
如果(模块频率> 12000000)
{
模块频率 = 12000000;// 不要让频率超过 12Mhz
计数器 = 12;
}
}
if (waveSelect == "SIN") { // 正弦波被选中
display.println("SIN");
gen.ApplySignal(SINE_WAVE, REG0, moduleFrequency);
Serial.println(moduleFrequency);
}
if (waveSelect == "SQR") {// Sqr 波被选中
display.println("SQR");
gen.ApplySignal(SQUARE_WAVE, REG0, moduleFrequency);
Serial.println(moduleFrequency);
}
if (waveSelect == "TRI") {// 三波被选中
display.println("TRI");
gen.ApplySignal(TRIANGLE_WAVE, REG0, moduleFrequency); // 更新 AD9833 模块。
Serial.println(moduleFrequency);
}
我们再次设置光标并更新计数器值。我们再次检查布尔值以更新显示器上的频率范围,我们必须这样做,因为 OLED 的工作原理非常奇怪。
display.setCursor(45, 20);
display.println(计数器); // 在显示器上打印计数器信息。
如果(set_frequency_hz == 1 && set_frequency_khz == 0 && set_frequency_mhz == 0){
display.setCursor(90, 20);
display.println("Hz"); // 在显示器上打印 Hz
显示.显示();// 当所有设置更新显示
}
如果(set_frequency_hz == 0 && set_frequency_khz == 1 && set_frequency_mhz == 0){
display.setCursor(90, 20);
display.println("Khz");
显示.显示();// 当所有设置更新显示
}
if (set_frequency_hz == 0 && set_frequency_khz == 0 && set_frequency_mhz == 1) {
display.setCursor(90, 20);
display.println("Mhz");
显示.显示();// 当所有设置更新显示
}
接下来,我们检查按钮按下变量以将输出打开/输出关闭到 OLED。由于 OLED 模块,这再次需要完成。
如果(btn_state){
display.setTextSize(1);
display.setCursor(65, 45);
display.print("输出开启"); // 打印输出到显示器
显示.显示();
display.setTextSize(2);
}
别的 {
display.setTextSize(1);
display.setCursor(65, 45);
display.print("输出关闭"); // 打印输出到显示器
显示.显示();
display.setTextSize(2);
}
这标志着我们编码过程的结束。如果此时有疑惑,可以查看代码中的注释进一步理解。
测试基于 AD9833 的函数发生器

为了测试电路,使用上述设置。如您所见,我们已将 12V 直流电源适配器连接到 DC 筒形插孔,并将 Hantek 示波器连接到电路的输出端。我们还将示波器连接到笔记本电脑,以可视化和测量输出频率。
完成后,我们在旋转编码器的帮助下将输出频率设置为 5Khz,并测试输出正弦波,果然,输出端是 5Khz 正弦波。

接下来,我们将输出波形改为三角波,但频率保持不变,输出波形如下图所示。

然后我们把输出改成方波,观察输出,是一个完美的方波。

我们还改变了频率范围并测试了输出,它运行良好。
进一步增强
该电路只是概念验证,需要进一步增强。首先,我们需要一块优质的 PCB 和一些优质的 BNC 连接器用于输出,否则我们无法获得更高的频率。模块的幅度非常低,因此为了增强它,我们需要一些运算放大器电路来放大输出电压。可以连接电位计以改变输出幅度。可以连接一个用于抵消信号的开关;这也是必备功能。此外,代码需要大量改进,因为它有点错误。最后,OLED 显示器需要更换,否则无法编写易于理解的代码。
#include // AD9833 模块
库 #include
#include // OLED 支持库
#include // OLED 库
#include
#define SCREEN_WIDATA_PINH 128 // OLED 显示屏宽度,以像素为单位
#define SCREEN_HEIGHT 64 // OLED 显示屏高度,以像素为单位
#define SET_FREQUENCY_HZ A2 // 设置频率的按钮,以 Hz 为单位
#define SET_FREQUENCY_KHZ A3 // 以 Khz 为单位设置频率
的按钮 #define SET_FREQUENCY_MHZ A6 // 以 Mhz 为单位设置频率的按钮
#define ENABLE_DISABLE_OUTPUT_PIN A7 // 启用/禁用输出的按钮
#define FNC_PIN 4 // AD9833 模块所需的 Fsync
#define CLK_PIN 8 // 编码器时钟引脚
#define DATA_PIN 7 // 编码器数据引脚
#define BTN_PIN 9 // 编码器内部按钮
int counter = 1; // 如果旋转编码器转动
int clockPin; // 这个 Counter 值会增加或减少 // 旋转编码器使用的占位符 por 引脚状态
int clockPinState; // 旋转编码器使用的占位符 por 引脚状态
unsigned long time = 0; // 用于去抖动
unsigned long moduleFrequency; // 用于设置输出频率
在
long debounce = 220; // 去抖动延迟
bool btn_state; // 用于启用 AD98333 模块的禁用输出
bool set_frequency_hz = 1; // AD9833模块的默认频率
bool set_frequency_khz;
bool set_frequency_mhz;
字符串 waveSelect = "SIN"; // 模块启动波形
int encoder_btn_count = 0; // 用于检查编码器按钮按下
Adafruit_SSD1306 display(SCREEN_WIDATA_PINH, SCREEN_HEIGHT, &Wire, -1);
AD9833 gen(FNC_PIN);
无效设置(){
序列.开始(9600);
gen.Begin(); // 这必须是声明 AD9833 对象
pinMode(CLK_PIN, INPUT) 后的第一个命令;
pinMode(DATA_PIN,输入);
pinMode(BTN_PIN,INPUT_PULLUP);
clockPinState = digitalRead(CLK_PIN);
pinMode(SET_FREQUENCY_HZ,输入);
pinMode(SET_FREQUENCY_KHZ,输入);
pinMode(SET_FREQUENCY_MHZ,输入);
pinMode(ENABLE_DISABLE_OUTPUT_PIN,输入);
if (!display.begin(SSD1306_SWITCHCAPVCC, 0x3C)) { // 地址 0x3D for 128x64
Serial.println(F("SSD1306 allocation failed"));
为了 (;;);
}
display.clearDisplay(); // 清屏
display.setTextSize(2); // 设置文本大小
display.setTextColor(WHITE); // 设置 LCD 颜色
display.setCursor(30, 0); // 设置光标位置
display.println("AD9833"); // 打印这个文本
display.setCursor(17, 20); // 设置光标位置
display.println("Function"); // 打印这个文本
display.setCursor(13, 40); // 设置光标位置
display.println("Generator"); // 打印这个文本
显示.显示();// 更新显示
延迟(2000);// 延迟 2 秒
update_display(); // 调用 update_display 函数
}
void loop()
{
clockPin = digitalRead(CLK_PIN);
if (clockPin != clockPinState && clockPin == 1) {
if (digitalRead(DATA_PIN) != clockPin) {
计数器 --;
}
else {
counter ++;// 编码器顺时针旋转,所以递增
}
if (counter < 1) counter = 1;
Serial.println(计数器);
更新显示();
}
时钟引脚状态 = 时钟引脚;// 记住最后的 CLK_PIN 状态
//如果我们检测到 LOW 信号,按钮被按下
if (digitalRead(BTN_PIN) == LOW && millis() - time > debounce) {
encoder_btn_count++; // 增加值
if (encoder_btn_count > 2) // 如果值大于 2 将其重置为 0
{
encoder_btn_count = 0;
}
if (encoder_btn_count == 0) { // 如果值为 0 则选择正弦波
waveSelect = "SIN"; // 用 sin 值更新字符串变量
update_display(); // 更新显示
}
if (encoder_btn_count == 1) { // 如果值为 1 则选择方波
waveSelect = "SQR"; // 使用 SQR 值更新字符串变量
update_display(); // 更新显示
}
if (encoder_btn_count == 2) { // 如果值为 1 则选择三角波
waveSelect = "TRI"; // 用 TRI 值更新字符串变量
update_display();// 更新显示
}
time = millis(); // 更新时间变量
}
// 使用analogread方法检查按钮按下动作
// 稍微延迟以帮助消除读数
if (analogRead(SET_FREQUENCY_HZ) < 30 && millis() - time > debounce) { // 检查analogpin有去抖延迟
//更新布尔值
set_frequency_hz = 1;
设置频率khz = 0;
set_frequency_mhz = 0;
update_display();// 更新显示
time = millis();// 更新时间变量
}
if (analogRead(SET_FREQUENCY_KHZ) < 30 && millis() - time > debounce) { // 使用 debounce delay 检查analogpin
//更新布尔值
set_frequency_hz = 0;
set_frequency_khz = 1;
set_frequency_mhz = 0;
模块频率 = 计数器 * 1000;
update_display();// 更新显示
时间 = millis();// 更新时间变量
}
if (analogRead(SET_FREQUENCY_MHZ) < 30 && millis() - time > debounce ) { // 使用 debounce delay 检查analogpin
//update布尔值
set_frequency_hz = 0;
设置频率khz = 0;
set_frequency_mhz = 1;
模块频率 = 计数器 * 1000000;
update_display();// 更新显示
时间 = millis();// 更新时间变量
}
if (analogRead(ENABLE_DISABLE_OUTPUT_PIN) < 30 && millis() - time > debounce ) {// 使用 debounce delay 检查analogpin
btn_state = ! btn_state; // 反转按钮状态
gen.EnableOutput(btn_state); // 根据按钮状态启用/禁用函数发生器的输出
update_display();// 更新显示
time = millis();// 更新时间变量
}
}
void update_display()
{
display.clearDisplay(); // 首先清除显示
display.setTextSize(1); //设置文本大小
display.setCursor(10, 0); // 设置光标位置
display.println("Function Generator"); //打印文本
display.setTextSize(2);//设置文本大小
display.setCursor(0, 20);//设置光标位置
if (set_frequency_hz == 1 && set_frequency_khz == 0 && set_frequency_mhz == 0 ) { / / 检查是否按下了以Hz为单位设置频率的按钮
moduleFrequency = counter; //更新模块频率变量与当前计数器值
}
if (set_frequency_hz == 0 && set_frequency_khz == 1 && set_frequency_mhz == 0 ) { // 检查是否按下了设置 KHz 频率的按钮
moduleFrequency = counter * 1000;//更新模块频率变量与当前计数器值但我们相乘1000 to set it on KHZ
}
if (set_frequency_hz == 0 && set_frequency_khz == 0 && set_frequency_mhz == 1) { // 检查设置频率的按钮是否被按下
moduleFrequency = counter * 1000000;
if (moduleFrequency > 12000000)
{
moduleFrequency = 12000000; // 不要让频率大于 12Mhz
计数器 = 12;
}
}
if (waveSelect == "SIN"
display.println("SIN");
gen.ApplySignal(SINE_WAVE, REG0, moduleFrequency);
Serial.println(moduleFrequency);
}
if (waveSelect == "SQR") {// 选择 Sqr 波
display.println("SQR");
gen.ApplySignal(SQUARE_WAVE, REG0, moduleFrequency);
Serial.println(moduleFrequency);
}
if (waveSelect == "TRI") {// 选择三波
display.println("TRI");
gen.ApplySignal(TRIANGLE_WAVE, REG0, moduleFrequency); // 更新 AD9833 模块。
Serial.println(moduleFrequency);
}
display.setCursor(45, 20);
display.println(计数器); // 在显示屏上打印计数器信息。
if (set_frequency_hz == 1 && set_frequency_khz == 0 && set_frequency_mhz == 0 ) {
display.setCursor(90, 20);
display.println("Hz"); // 在显示器上打印 Hz
display.display(); // 当所有设置更新显示
}
if (set_frequency_hz == 0 && set_frequency_khz == 1 && set_frequency_mhz == 0 ) {
display.setCursor(90, 20);
display.println("Khz");
显示.显示();// 当所有设置更新显示
}
if (set_frequency_hz == 0 && set_frequency_khz == 0 && set_frequency_mhz == 1) {
display.setCursor(90, 20);
display.println("Mhz");
显示.显示();
if (btn_state) {
display.setTextSize(1);
display.setCursor(65, 45);
display.print("输出开启"); // 将输出打印到显示器
display.display();
display.setTextSize(2);
}
其他 {
display.setTextSize(1);
display.setCursor(65, 45);
display.print("输出关闭"); // 打印输出到显示器
display.display();
display.setTextSize(2);
}
}
欢迎分享,转载请注明来源:内存溢出
微信扫一扫
支付宝扫一扫
评论列表(0条)