
设计师们并没有在寻求升级和简化生活标准的过程中搁置他们的桨。锁定门并使其无缝的艺术通过其新产品引起了 GreenPAK 的注意。欢迎来到新产品的内部工作。
本文介绍了一个集成电路项目,将 (IC) 设计配置为集成智能锁电机驱动器,该驱动器具有动态过流检测功能,可适应不同的电源电压和负载。
目前,大多数智能锁使用电池供电。电池寿命通常约为六 (6) 个月,最长可达一年。这段时间的长短取决于所使用的无线技术(Wi-Fi、蓝牙、ZigBee)以及门锁和解锁的频率。如设计示例中所部署的,电机由四节 AA 电池供电。
智能锁制造商使用不同的机制来检测锁舌打开或关闭的完成情况:限位开关、固定在轴上的加速度计、霍尔传感器和设置在齿轮上的磁铁等。它们都需要相关的外部组件以及电机驱动器我知道了。
门栓位置检测方案之一是测量电机电流,并在门栓锁定时关闭电机,同时电机电流增加到定义的阈值(参见图 1)。此方法不需要额外的组件。但是,门槛必须相对于特定的电源电压来确定,通常是充满电的电池。

图 1:电机电流波形
对设计的改进是测量每个电机的均方根 (RMS) 电流并设置不同的电流水平以补偿对比电池电压(参见图 2)。本文介绍了如何为这种设计方法配置高压 GreenPAK™ IC。

图 2:带补偿的电机电流波形
建设及经营原则
工作原理
该设计的行为分为三个部分,如图 3 所示:
电机堵转检测:如果电机启动 100 ms 后电机电流过高,驱动器关闭机构,测量电机电流。
电流水平设置:电流 CMP Vref 取决于电机电流(设置高于测量值)。
过流等待:如果在此期间电机电流高于所选值,则电机将关闭。

图 3:设计 *** 作
HV PAK 设计
堵转电机保护
关闭电机的电流电平设置
Vref 变化
带过滤器的当前 CMP

图 4:HV PAK 设计
电流 CMP 的 RegFile 用于测量电机电流。有 16 个值,从高到低切换(见图 5)。

图 5:RegFile 数据
250 ms 后,寄存器文件切换两个值以设置新的电流水平,如图 6 所示。当电机电流增加到这个新的电流水平时,该机制将关闭(参见图 7)。

图 6:RegFile 使用

图 7:电机关闭 *** 作
对于不同的电源电压和负载,电机电流会有所不同。对于更高的电机电流,“电机关闭级别”将变得更高。
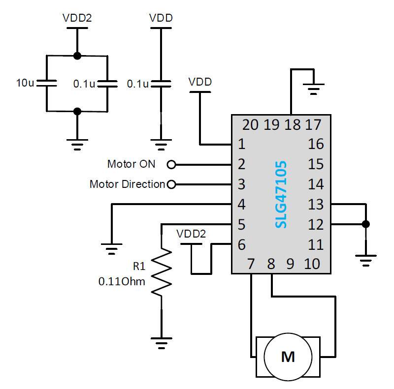
应用电路

图 8:典型应用电路
PIN#2 电机开启 – 上升沿开启电机。
PIN#3 电机方向 - 电机方向旋转:高 - 正转,低 - 反转。
VDD 范围:2.3 V – 5.5 V。
VDD2 范围:3.6 V – 6.0 V。
电机测试

表 1:电机参数
电源 6.0 V 时电机启动电流约为 2 A,并在 200 mS 后降至标称值,具体取决于电源电压(见图 9-12)。

图 9:电机启动电流波形,电源 3.6 V

图 10:电机空载电流,电源 3.6 V

图 11:电机启动电流波形,电源 6.0 V

图 12:电机空载电流,电源 6.0 V
设计 *** 作波形
普通手术
电源:6.0 V。
电机 RMS 电流:170 mA。
电机关闭电流:620 mA。

图 13:空载电机,电源 6.0 V
电源:3.6 V。
电机 RMS 电流:127 mA。
电机关闭电流:460 mA。

图 14:空载电机,电源 3.6 V
电源:3.0 V。
电机 RMS 电流:310 mA。
电机关闭电流:670 mA。

图 15:负载电机,电源 3.0 V
启动时停转的电机
电机失速检测时间为 100 ms。如果在启动后 100 毫秒内电机电流很高,发动机将自动关闭。

图 16:电机停转,电源 3.6 V – 6.0 V
结论
本文说明了一个使用高压 GreenPAK 的具体示例。它描述了针对特定电机和电池组的集成电路定制。这是一个非常灵活的电机控制解决方案,使用可配置的内部逻辑,支持设计人员的偏好。在 GreenPAK 中集成电机驱动器意味着整个电路可以装入很小的物理空间。
当电机电流或电源电压发生变化时,设计人员可以定制电路。GreenPAK 还允许设计具有嵌入式保护功能(如过流、欠压、过温等)的恒流和稳定电压电机驱动器。
审核编辑:汤梓红
欢迎分享,转载请注明来源:内存溢出
微信扫一扫
支付宝扫一扫
评论列表(0条)