
毕设介绍
针对当前汽车加油需求的日益增多,基于STM32开发技术和传感器技术开发一款智能加油系统。
题目要求
智能加油系统应具备油量控制、根据油费计价、加油环境检测的功能。该系统能模拟汽车加油的全过程,并具备远程控制功能。
题目分析
本次毕业设计是智能加油系统的设计与实现,设计所包含的模块主要有oled显示电路、电磁阀驱动电路、可燃气体传感器模块、ds18b20数字温度传感器、蜂鸣器报警模块、WIFI模块、按键电路模块及电源模块。
通过模块之间的配合实现智能加油系统,一旦有温度异常或可燃气体浓度超标将会通过wifi模块对管理人员发出警告。
stm32f103c8t6实时采集ds18b20温度传感器获取温度,如果温度低于或高于指定阈值时,蜂鸣器发出警报,同时关闭电磁阀,不再进行加油,并将温度信息通过WIFI模块上传至后台,提醒后台工作人员及时进行处理。
总体方案设计图

原理图设计说明
0.96寸oled显示:
采用0.96寸oled128x64像素黄蓝双色显示屏,内部驱动芯片为ssd1315,采用spi双线通信,主要用于显示当前油价、加油金额和加油油量等。
电源添加了一个0.1uF的滤波电容。

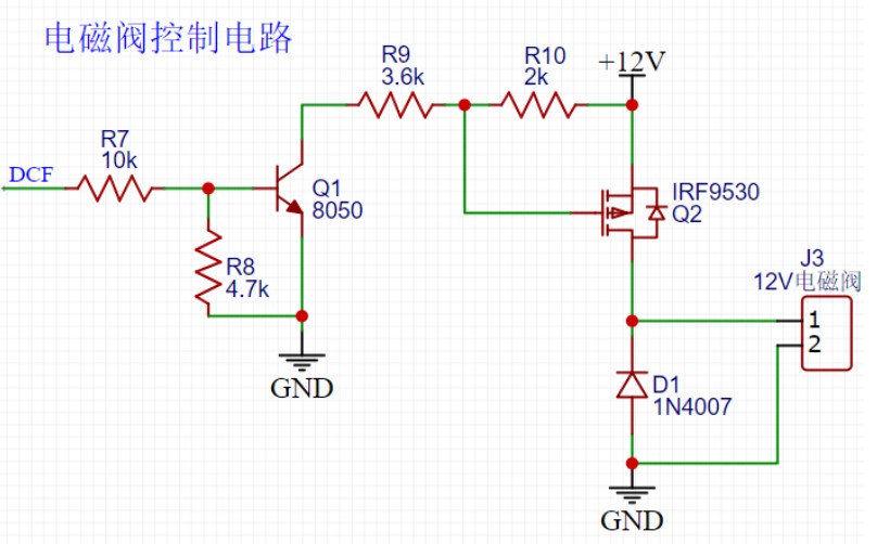
电磁阀驱动电路:
当8050三极管基级为高电平时,三极管处于饱和状态,场效应管IRF9530作为电子开关,IRF9530加了驱动电压,漏极获得放大电流,电磁阀闭合;当P0_1输出为低电平时,三极管的基极电压为0,使三极管处于截止状态,场效应管也不符合导通条件,也处于截止状态,电磁阀断开。
由于IRF9530为PMOS管,为压控型器件,R9、R10成比例即可,不需要完全按照图上阻值。

温度传感器:
采用DS18B20温度传感器,其采用单总线的接口方式 与微处理器连接时仅需要一条口线即可实现微处理器与 DS18B20 的双向通讯。
单总线具有经济性好,抗干扰能力强,适合于恶劣环境的现场温度测量。
在使用时最好将信号端接上拉电阻。

可燃气体传感器:
采用MQ-6液化气体传感器模块,无需更改电路图和代码。本项目中仅仅使用了DO信号,没有使用ADC采集AO信号。
模拟信号输出电压,浓度越高电压越高。


WIFI模块:
ESP12F 系列模组是深圳市安信可科技有限公司开发的一系列基于乐鑫ESP8266的低功耗UART-WiFi芯片模组,可以方便地进行二次开发,接入云端服务,实现手机3/4G全球随时随地的控制,加速产品原型设计。
用户可以使用该模块为现有的设备添加联网功能,也可以构建独立的网络控制器。本系统采用该模块进行数据的上传,可以实时将数据上传给后台服务器,进行数据的存储和大数据处理等。

电源模块:
电源采用二级分压模块,供电电压为12V6A电源,供电磁阀和水泵使用,而后通过7805模块,将12V稳压至5V,供可燃气体传感器模块使用,而后通过AMS1117-3.3,将5V分压至3.3V,供单片机、ds18b20温度传感器、oled显示屏和led灯等其他外围器件使用。

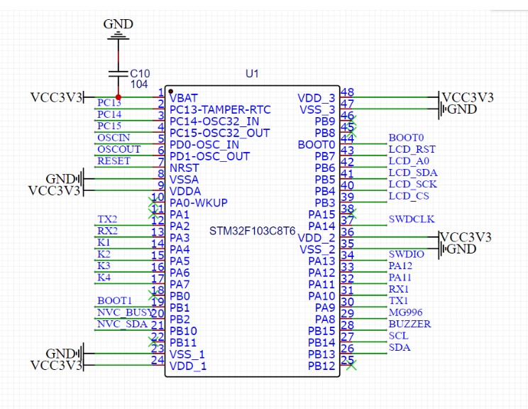
主控模块:
STM32F103C8T6(STM32F103C6T6也可以)是一款基于ARM Cortex-M 内核STM32系列的32位的微控制器,程序存储器容量是64KB,需要电压2V~3.6V。
本系统采用stm32f103c8t6当主控模块,实时采集红外传感器获取温度,如果温度低于或高于指定阈值时, *** 作TFT显示屏显示温度异常和语音模块播报,同时控制舵机关闭,模拟门闸关闭状态,并将温度信息通过wifi模块上传至后台,提醒后台工作人员进行上报和处理。


PCB设计说明
PCB尺寸为100mm*55mm
TFT屏支撑铜柱为M2*14mm铜柱
板子四角通孔直径为M2
7805是SOT252封装,IRF9530和7805均为贴片,注意别买成直插。
DS18B20可以选择带线的那种,也可以选择直插的那种,注意不要焊反就行。
oled屏幕的封装、外形有点问题,有需要可以自行调整。
注意事项
需要将水泵和电磁阀的线接在一起,然后接在J3端口上,电磁阀不分正负,但是水泵分正负,所以不要接反了。
(虽然接反了也不会坏,但是往水里吹泡泡没啥用)
审核编辑:刘清
欢迎分享,转载请注明来源:内存溢出
微信扫一扫
支付宝扫一扫
评论列表(0条)