
在各种宽带光纤接入网技术中,采用SDH技术的接入网系统是应用最普遍的。SDH的诞生解决了由于入户媒质的带宽限制而跟不上骨干网和用户业务需求的发展,而产生了用户与核心网之间的接入“瓶颈”的问题,同时提高了传输网上大量带宽的利用率。SDH技术自从90年代引入以来,至今已经是一种成熟、标准的技术,在骨干网中被广泛采用,且价格越来越低,在接入网中应用可以将SDH技术在核心网中的巨大带宽优势和技术优势带入接入网领域,充分利用SDH同步复用、标准化的光接口、强大的网管能力、灵活网络拓扑能力和高可靠性带来好处,在接入网的建设发展中长期受益。本片文章主要讲解sdh的原理及警告维护。
一、SDH设备的逻辑功能块SDH传输网是由不同类型的网元通过光缆线路的连接组成的,通过不同的网元完成SDH网的传送功能:上/下业务、交叉连接业务、网络故障自愈等。SDH传输网的网元主要有:TM 终端复用器、ADM 分/插复用器、REG 再生中继器、DXC 数字交叉连接设备。
TU-T采用功能参考模型的方法,对SDH设备进行规范。它将设备所应完成的功能分解为各种基本的标准功能块,功能块的实现与设备的物理实现无关,不同的设备由这些基本的功能块灵活组合而成,以完成设备不同的功能。通过基本功能块的标准化来规范了设备的标准化,同时也使规范具有普遍性,叙述清晰简单。
下面我们以一个TM设备的典型功能块组成,来讲述各个基本功能块的作用,应该特别注意的是掌握每个功能块所监测的告警性能事件及其检测机理。如图一所示。

(图一 SDH设备的逻辑功能构成)
为了更好地理解上图,对图中出现的功能块名称说明如下:
SPI SDH物理接口 TTF 传送终端功能
RST 再生段终端 HOI 高阶接口
MST 复用段终端 LOI 低阶接口
MSP 复用段保护 HOA 高阶组装器
MSA 复用段适配 HPC 高阶通道连接
PPI PDH物理接口 OHA 开销接入功能
LPA 低阶通道适配 SEMF 同步设备管理功能
LPT 低阶通道终端 MCF 消息通信功能
LPC 低阶通道连接 SETS 同步设备时钟源
HPA 高阶通道适配 SETPI 同步设备定时物理接口
HPT 高阶通道终端
上图是一个TM的功能块组成图,其信号流程是线路上的STM-N信号从设备的A参考点进入设备依次经过A→ B→ C→ D→ E→ F→ G→ L→ M拆分成140Mbit/s的PDH信号;经过A→ B→ C→ D→ E→ F→ G→ H→ I→ J→ K拆分成2Mbit/s或34Mbit/s的PDH信号。这里将其定义为设备的收方向。相应的发方向就是沿这两条路径的反方向,将140Mbit/s和2Mbit/s、 34Mbit/s的PDH信号复用到线路上的STM-N信号帧中。设备的这些功能是由各个基本功能块共同完成的。
SDH网络的常见网元有:TM(终端复用器)、ADM(分插复用器)、REG(再生中继器)、DXC(数字交叉连接设备)。下面是各种网元的功能块组成,通过功能块的组成了解每个网元所能完成的功能。
TM:TM终端复用器用在网络的终端站点上,它的作用是将支路端口的低速信号复用到线路端口的高速信号STM-N中,或从STM-N的信号中分出低速支路信号:
TM 终端复用器

ADM:ADM的作用是将低速支路信号交叉复用进东或西向线路上去;或从东或西侧线路端口接收的线路信号中拆分出低速支路信号。另外,还可将东/西向线路侧的STM-N信号进行交叉连接:
ADM 分/插复用器

REG:REG的最大特点是不上下(分/插)电路业务,只放大或再生光信号。REG的作用是将w/e两侧的光信号经O/E、抽样、判决、再生整形、E/O在e或w侧发出:
REG 再生中继器

DXC:数字交叉连接设备DXC完成的主要是STM-N信号的交叉连接功能,它是一个多端口器件,它实际上相当于一个交叉矩阵,完成各个信号间的交叉连接,DXC的核心功能是交叉连接,功能强的DXC能完成高速信号在交叉矩阵内的低级别交叉:
DXC 数字交叉连接设备

以下列出SDH设备各功能块产生的主要告警维护信号以及有关的开销字节
。 —SPI: LOS
。 —RST: LOF( A1、 A2), OOF( A1、 A2), RS-BBE( B1)
。 —MST: MS-AIS (K2[b6 b8]), MS-RDI (K2[b6 b8]), MS-REI (M1), MS-BBE (B2) MS-EXC (B2)
。 —MSA: AU-AIS (H1、 H2、 H3), AU-LOP (H1、 H2)
。 —HPT: HP-RDI (G1[b5]),HP-REI (G1[b1 b4]), HP-TIM (J1)、HP-SLM(C2), HP-UNEQ(C2) HP-BBE(B3)
。 —HPA: TU-AIS (V1、 V2、 V3), TU-LOP (V1、 V2), TU-LOM(H4)
。 —LPT: LP-RDI (V5[b8]), LP-REI (V5[b3]), LP-TIM(J2),LP-SLM(V5[b5 b7]), LP-UNEQ (V5[b5 b7]), LP-BBE (V5[b1、b2])
以上这些告警维护信号产生机理的简要说明如下
ITU-T建议规定了各告警信号的含义:
。 LOS 信号丢失
输入无光功率、光功率过低、光功率过高使BER劣于10-3
。 OOF 帧失步
搜索不到A1 A2字节时间超过625μs
。 LOF 帧丢失
OOF持续3ms以上
。 RS-BBE 再生段背景误码块 B1校验到再生段STM-N的误码块
。 MS-AIS 复用段告警指示信号
K2[6—8]=111超过3帧
。 MS-RDI 复用段远端劣化指示
对端检测到MS-AIS、 MS-EXC 由K2[6—8](值为110,有别于AIS的值)回发过来
。 MS-REI 复用段远端误码指示
由对端通过M1字节回发由B2检测出的复用段误块数
。 MS-BBE 复用段背景误码块 由B2检测
。 MS-EXC 复用段误码过量 由B2检测
。 AU-AIS 管理单元告警指示信号
整个AU为全1 包括AU-PTR
。 AU-LOP 管理单元指针丢失
连续8帧收到无效指针或NDF
。 HP-RDI 高阶通道远端劣化指示
收到HP-TIM HP-SLM
。 HP-REI 高阶通道远端误码指示
回送给发端由收端B3字节检测出的误块数
。 HP-BBE 高阶通道背景误码块
显示本端由B3字节检测出的误块数
。 HP-TIM 高阶通道踪迹字节失配
J1应收和实际所收的不一致
。 HP-SLM 高阶通道信号标记失配
C2应收和实际所收的不一致
。 HP-UNEQ 高阶通道未装载
C2=00H超过了5帧
。 TU-AIS 支路单元告警指示信号 整个TU为全1 包括TU指针
。 TU-LOP 支路单元指针丢失
连续8帧收到无效指针或NDF
。 TU-LOM 支路单元复帧丢失
H4连续2—10帧不等于复帧次序或无效的H4值
。 LP-RDI 低阶通道远端劣化指示 接收到TU-AIS或LP-SLM LP-TIM
。 LP-REI 低阶通道远端误码指示 由V5[1—2]检测
。 LP-TIM 低阶通道踪迹字节失配 由J2检测
。 LP-SLM 低阶通道信号标记字节失配 由V5[5—7]检测
。 LP-UNEQ 低阶通道未装载 V5[5—7]=000超过了5帧
为了理顺这些告警维护信号的内在关系,我们在下面列出了两个告警流程图。图二是简明的TU-AIS告警产生流程图,TU-AIS在维护设备时会经常碰到。通过图二分析就可以方便的定位TU-AIS及其它相关告警的故障点和原因。

(图二 简明TU-AIS告警产生流程图)
图三是一个较详细的SDH设备各功能块的告警流程图,通过它可看出SDH设备各功能块产告警维护信号的相互关系。

(图三 SDH各功能块告警流程图)
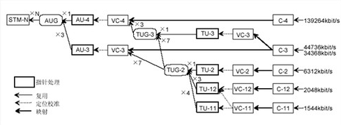
三、PDH复用成SDH的STM-N信号步骤ITU-T规定了一整套完整的复用结构,也就是复用路线通过这些路线可将PDH的3个系列的数字信号以多种方法复用成STM-N信号。ITU-T规定的复用路线如下图。

(G.709复用映射结构)
PDH的带宽:

尽管一种信号复用成SDH的STM-N信号的路线有多种,但是对于一个国家或地区则必须使复用路线唯一化,我国的光同步传输网技术体制规定了以2Mbit/s信号为基础的PDH系列作为SDH的有效负荷,并选用AU-4的复用路线,其结构见图四所示。

(图四 我国的SDH基本复用映射结构)
四、SDH的帧结构与段开销SDH采用以字节结构为基础的矩形块状帧结构,STM-N是由9行、270×N列字节组成的码块,如图五所示。每帧共有9×270×N字节,每字节为8bit。对于STM-1而言,帧的容量=270×9=2430(字节);1帧的比特数=270×9×8=19440(bit);1帧的时间长度(帧周期)为125μs,即每秒传输8000帧,信息传输速率为9×270×8×8000=155.520(Mbi/s)。更高等级的STM-N信号由基本模块STM-1信号的N倍组成。

(图五 STM-N 帧结构图)
帧结构可分为段开销(Senmentation Overhead,SOH)、信息净负荷(Payload)、和管理单元指针(Administrator Unit Pointer,AU-PTR)三个基本区域。
(1)段开销(SOH)是指STM帧结构中为保证信息净负荷正常且灵活传输所必须附加的字节,这些字节主要是用于网络运行、管理、维护。段开销可以分为再生段开销(RSOH)和复用段开销(MSOH)。
(2)信息净负荷区域(Payload)是指帧结构中存放由各种低速支路而来的信息码元的地方,这些信息码元经过了不同容器的封装,达到了STM-1的速率。
(3)管理单元指针。用于标识信息净负荷的第一个字节在整个管理单元中的位置(就是指出VC-4在AU-4中的位置),以便在接收端正确地分离净负荷。(华为的一篇《SDH开销和指针》说得比较清楚http://www.docin.com/p-380938796.html)
五、通道开销(1)高阶通道开销HP-POH

J1 通道踪迹字节
AU-PTR指针指的是VC4的起点在AU-4中的具体位置,即VC4的第一个字节的位置,以使收信端能据此AU-PTR的值正确的在AU-4中分离出VC4。J1正是VC4的起点,那AU-PTR所指向的正是J1字节的位置,该字节的作用与J0字节类似,被用来重复发送高阶通道接入点标识符,使该通道接收端能据此确认与指定的发送端处于持续连接状态,要求也是收发两端J1字节相匹配。
通道BIP-8码 B3字节
通道BIP-8码B3字节负责监测VC4在STM-N帧中传输的误码性能,监测机理与B1、B2相类似,只不过B3是对VC4帧进行BIP-8校验。若在收端监测出误码块,那么设备本端的性能监测事件HP-BBE 高阶通道背景误码块显示相应的误块数,同时在发端相应的VC4通道的性能监测事件HP-REI(通过G1字节的b1~ b4回传), 高阶通道远端误块指示,显示出收端收到的误块数。
C2 信号标记字节
C2用来指示VC帧的复接结构和信息净负荷的性质,例如通道是否已装载、所载业务种类和它们的映射方式。例如C2=00H表示这个VC4通道未装载信号,这时要往这个VC4通道的净负荷中插全“1” 码TU-AIS,设备出现高阶通道未装载告警HP-UNEQ;C2=02H 表示VC4所装载的净负荷是按TUG结构的复用路线复用来的;C2=15H表示VC4的负荷是FDDI 光纤分布式数据接口格式的信号。
☆技术细节
J1和C2字节的设置一定要使收/发两端相一致,否则在收端设备会出现HP-TIM 高阶通道追踪字节失配,HP-SLM 高阶通道信号标记字节失配,此两种告警都会使设备向该VC4的下级结构TUG3插全“1”码TU-AIS告警指示信号。
C2字节编码


G1 通道状态字节
G1用来将通道终端状态和性能情况回送给VC4通道源设备,从而允许在通道的任一端或通道中任一点,对整个双向通道的状态和性能进行监视。G1字节的b1~ b4回传给发端由B3检测出的VC4通道的误块数也就是HP-REI; 当收端收到AIS, 误码超限,J1、C2失配时由G1字节的第5比特回送发端一个HP-RDI 高阶通道远端劣化指示,使发端了解收端接收相应VC4的状态,以便及时发现定位故障。G1字节的b6至b8暂时未使用。
(2)低阶通道开销LP-POH

为了便于速率的适配采用了复帧的概念即将4个C12基帧组成一个复帧。一个复帧里的4个基帧实际上是同一个2M信道是信号。低阶通道开销这里指的是VC12中的通道开销,当然它监控的是VC12通道级别的传输性能,上图显示了一个VC12的复帧结构,低阶POH就位于每个VC12基帧的第一个字节。一组低阶通道开销共有4个字节V5、J2、N2、K4。也就是说,要收完四个帧才收完所有的通道开销。而这四个帧是一个VC12信道的帧。
六、BIP-8误码检测原理比特间插奇偶校验8位码BIP-8 B1这个字节用于再生段误码监测的B1,位于再生段开销中。
BIP-8奇偶校验的方式如下:

若某信号帧有4 个字节(仅仅是一个假设,实际的帧有很多很多个字节)A1=00110011 A2=11001100 A3=10101010 A4=00001111 那么将这个帧进行BIP-8奇偶校验的方法是,以8bit为一个校验单位,将此帧分成4块,每字节为一块,按上图方式摆放整齐。依次计算每一列中1的个数,若为奇数则在得数B 的相应位填1, 否则填0,即B的相应位的值使A1A2A3A4摆放的块的相应列的1的个数为偶数,这种校验方法就是BIP-8偶校验,B的值就是将A1A2A3A4进行BIP-8偶校验所得的结果。
B1字节的工作机理是,发送端对前一帧加扰后的所有字节进行BIP-8偶校验,将结果放在下一个待扰码帧帧中的B1字节,接收端将当前待解扰帧的所有比特进行BIP-8校验所得的结果,与下一帧解扰后的B1字节的值相异或比较,若这两个值不一致则异或有1出现,根据出现多少个1 则可监测出在传输中出现了多少个误码块。
复用段BIP-8码B2、通道BIP-8码B3的工作机理与B1类似,只不过B2检测的是复用段层的误码情况,B3字节负责监测VC4在STM-N帧中传输的误码性能。对B1、 B2、 B3块进行监测时只能监测出该块同一列(误码块的块就是这个意思,但B1、B2、B3所对应的块的大小是不同的,因为B1把STM-N所有字节分成8块,而B2是把STM-N除RSOH之外的所以字节分成N*24块,B3则是把VC4所有字节分成8块)中奇数个比特发生差错,对其中偶数个比特发生差错则监测不出。
七、设备告警示例Gc-xx-xxx-C-1.test#show controllers sonet 3/8/5/0
Wed Feb 1 20:18:36.022 GMT
Port SONET3/8/5/0:
Status: Up
Loopback: None
SECTION
LOF = 0 LOS = 0 BIP(B1) = 319148240
LINE
AIS = 0 RDI = 0 FEBE(far end block error )= 742926 BIP(B2) = 2676245415
《----FEBE相当于REI
PATH
AIS = 0 RDI = 0 FEBE(far end block error )= 27955 BIP(B3) = 319083415
LOP = 0 NEWPTR = 0 PSE = 0 NSE = 0
PLM = 0 TIM = 0 UNEQ = 0
Line delays trigger: 49 ms clear: 10000 ms
Path delays trigger: 49 ms, 49 ms (configured), clear: 10000 ms
Last clearing of “show controllers SONET” counters 02:46:16
Detected Alarms: SD_BER
Asserted Alarms: SD_BER
Mask for Detected-》Asserted: PTIM PPLM
Detected Alerts: B1-TCA B2-TCA B3-TCA
Reported Alerts: B1-TCA B2-TCA B3-TCA
Mask for Detected-》Reported: None
Alarm reporting enabled for: SLOS SLOF SF_BER PLOP
Alert reporting enabled for: B1-TCA B2-TCA B3-TCA
Framing: SDH
SPE Scrambling: Enabled
C2 State: Stable C2_rx = 0x16 (22) C2_tx = 0x16 (22) / Scrambling Derived
S1S0(tx): 0x2 S1S0(rx): 0x2 / Framing Derived
PATH TRACE BUFFER : STABLE
Remote hostname : Gx-xxx-CR-1.I.CRS
Remote interface: POS0/0/0/0
Remote IP addr : 10.108.208.2
APS
No APS Group Configured
Rx(K1/K2) : 0x00/0x00
Tx(K1/K2) : 0x00/0x00
Remote Rx(K1/K2): 01/0 Remote Tx(K1/K2): 1/0
BER thresholds: SF = 10e-3 SD = 10e-6
TCA thresholds: B1 = 10e-6 B2 = 10e-6 B3 = 10e-6
Optics type: OC192 + 10GBASE-E
Clock source: internal (actual) internal (configured)
Rx S1: 0xf Tx S1: 0xf
Optical Power Monitoring (accuracy: +/- 1dB)
Rx power = 0.0068 mW, -21.7 dBm
Tx power = 1.2053 mW, 0.8 dBm
Tx laser current bias = 63.5 mA
八、E1的误码及电路告警检测在E1信道中,8bit组成一个时隙(TS),由 32个时隙组成了一个帧(F),16个帧组成一个复帧(MF)。在一个帧中,TS0主要用于传送帧定位信号(FAS)、CRC-4(循环冗余校验)和对端告警指示,TS16主要传送随路信令(CAS)、复帧定 位信号和复帧对端告警指示,TS1至TS15和TS17至TS31共30个时隙传送话音或数据等信息。我们称TS1至TS15和TS17至TS31为“净荷”,TS0和TS16为“开销”。如果采用带外公共信道信令(CCS),TS16就失去了传送信令的用途,该时隙也可用来传送信息信号,这时帧结构的净荷为TS1至TS31,开销只有TS0了。在我国的SDH基本复用映射结构(图四)中,E1信号传入C12中:

我们知道,低阶通道开销LP-POH的V5字节只是检测VC12的误码情况,那么E1两端的交换机又是如何检测误码的呢?其实,交换机就是通过TS0的FAS、CRC、对端告警指示来检测误码及电路状态的。例如,在朗讯5ESS交换机中,可以通过以下指令查看对应一个E1的差错寄存器的内容:
OP-DFIRG:{FAC=a-b-c-d | DFIH=a-e-f | DFIR=a-e-g};
输出:
OP DFIRG {FAC=b-c-d-e | DFIH=b-b1-d | DFIR=b-b1-d} f g
h MODE i ALARM j k l
[SLIP = m] [OOF = n] [COFA = o] [BPV = p] [SES = q]
[ES = r] [CRC-6 = s] [CRC-4 = t] [FAS = u] [FS = v] [BES = w]
[LFV = x] [LIS = y] [COMA = z]
电路告警ALARM有:
RFA:代表 Remote Frame Alarm
LFA:代表 Loss of Frame Alignment
AIS:代表 Alarm Indication Signal
欢迎分享,转载请注明来源:内存溢出
微信扫一扫
支付宝扫一扫
评论列表(0条)