
LM317 是美国国家半导体公司的三端可调正稳压器集成电路。LM317 的输出电压范围是1.2V至37V,负载电流最大为1.5A。它的使用非常简单,仅需两个外接电阻来设置输出电压。此外它的线性调整率和负载调整率也比标准的固定稳压器好。LM317 内置有过载保护、安全区保护等多种保护电路。通常 LM317 不需要外接电容,除非输入滤波电容到LM317 输入端的连线超过 6 英寸(约 15 厘米)。使用输出电容能改变瞬态响应。调整端使用滤波电容能得到比标准三端稳压器高的多的纹波抑制比。LM317能够有许多特殊的用法。比如把调整端悬浮到一个较高的电压上,可以用来调节高达数百伏的电压,只要输入输出压差不超过LM317的极限就行。当然还要避免输出端短路。还可以把调整端接到一个可编程电压上,实现可编程的电源输出。
1、特性:可调整输出电压低到1.2V
保证1.5A 输出电流
典型线性调整率0.01%
典型负载调整率0.1%
80dB纹波抑制比
输出短路保护
过流、过热保护
调整管安全工作区保护
标准三端晶体管封装。
2、电压范围:LM317 1.25V 至 37V 连续可调。
二、LM317稳压器介绍、引脚图、参数、工作原理及应用电路图---LM317外形引脚图



LM317的输入最同电压为30多伏,输出电压1.5----32V.。。电流1.5A.。。不过在用的时候要注意功耗问题。。.注意散热问题。LM317有三个引脚。一个输入一个输出一个电压调节。输入引脚输入正电压,输出引脚接负载, 电压调节引脚一个引脚接电阻(200左右)在输出引脚,另一个接可调电阻(几K)接于地。输入和输出引脚对地要接滤波电容。
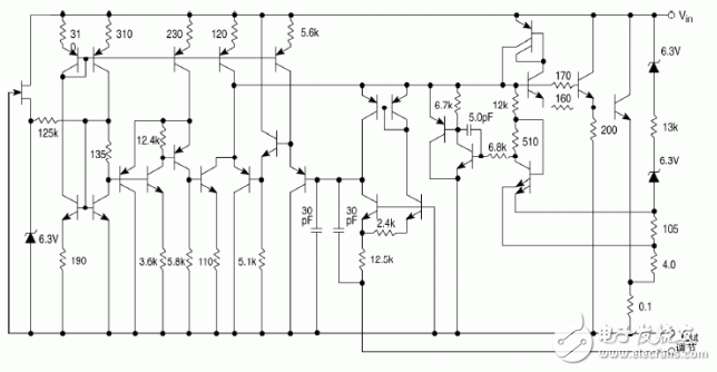
LM317内部原理图:








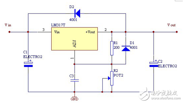
图1 基本的LM317稳压电源电路 正电压输出型

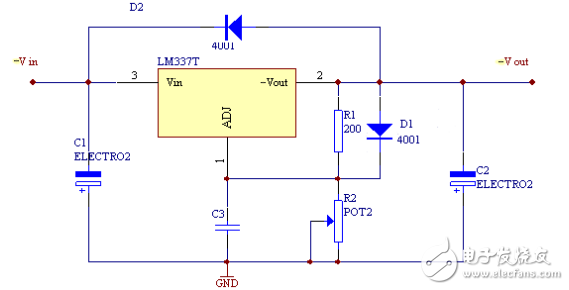
图2 基本的LM337稳压电源电路 负电压输出型

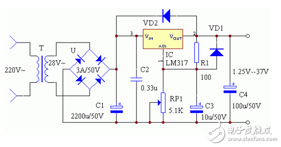
图3 完整的LM317稳压电源电路 正电压输出型
LM317输出电流为1.5A,输出电压可在1.25-37V之间连续调节,其输出电压由两只外接电阻R1、 RP1决定,输出端和调整端之间的电压差为1.25V,这个电压将产生几毫安的电流,经R1、RP1到地,在RP1上分得的电压加到调整端,通过改变 RP1就能改变输出电压。注意,为了得到稳定的输出电压,流经R1的电流小于3.5mA。LM317在不加散热器时最大功耗为2W,加上200×200 ×4mm3散热板时其最大功耗可达15W。VD1(IN4002)为保护二极管,防止稳压器输出端短路而损坏IC,VD2(IN4002)用于防止输入短路而损坏集成电路。
安装时注意电容C2应靠近IC的输入端,C3应靠近IC的输出端,这样能更好地抑制纹波。
其输出电压在1.25-37V之间连续可调,输出最大电流可达1.5A。
欢迎分享,转载请注明来源:内存溢出
微信扫一扫
支付宝扫一扫
评论列表(0条)