
本设计为提高主回路的输入电压UIN,整流滤波电路部分采用了三倍压整流电路,如图1所示。

图1 三倍压整流电路
2、DC-DC变换器控制电路设计变换器控制部分采用了开关电源集成控制器SG3525A,该芯片具有输出频率范围宽,工作电压范围广,基准电源精度高,死区时间可调等优点。SG3525A具有两个交替工作的输出端,本设计中只需控制一个开关元件,所以采用了两输出端经过4071同时驱动开关元件的方法,如图2所示。

图2 DC-DC变换器控制电路
3、提高效率的方法及实现方案1)选择结构简单,主回路中元件少的降压型DC-DC变换器作为拓扑结构。
2)选用饱和导通压降小、开关速度快的IGBT作为开关元件。
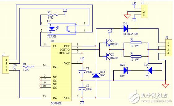
3)采用工作性能稳定,开关速度较高的M57962L驱动IGBT。如图3所示:

图3 IGBT驱动电路
4)合理布置主回路连线。
4、电路设计与参数计算
欢迎分享,转载请注明来源:内存溢出
微信扫一扫
支付宝扫一扫
评论列表(0条)