
锂电池保护板是对串联锂电池组的充放电保护;在充满电时能保证各单体电池之间的电压差异小于设定值(一般±20mV),实现电池组各单体电池的均充,有效地改善了串联充电方式下的充电效果;同时检测电池组中各个单体电池的过压、欠压、过流、短路、过温状态,保护并延长电池使用寿命;欠压保护使每一单节电池在放电使用时避免电池因过放电而损坏。
成品锂电池组成主要有两大部分,锂电池芯和保护板,锂电池芯主要由正极板、隔膜、负极板、电解液组成;正极板、隔膜、负极板缠绕或层叠,包装,灌注电解液,封装后即制成电芯,锂电池保护板的作用很多人都不知道,锂电池保护板,顾名思义就是保护锂电池用的,锂电池保护板的作用是保护电池不过放、不过充、不过流,还有就是输出短路保护。
锂电池保护板技术参数
均衡 电流 :80mA(VCELL=4.20V时)
均衡起控点:4.18±0.03 V过充门限 :4.25±0.05 V (4.30±0.05 V可选)
过放门限 :2.90±0.08 V (2.40±0.05 V可选)
过放延时 :5mS
过放释放 :断开负载,并且各单体电池电压均高于过放门限;
过流释放 :断开负载释放
过温保护 :有接口,需安装可恢复性温度保护开关;
工作电流 :15A(根据客户选择)
静态功耗 :《0.5mA
短路保护功能:能保护,断开负载可自恢复。
主要功能:过充保护功能,过放保护功能,短路保护功能,过流保护功能,过温保护功能,均衡保护功能。
接口定义:该板的充电口与放电口相互独立,两者共正极,B-为连接电池的负极,C-为充电口的负极;P-为放电口的负极;B-、P-、C-焊盘均是过孔式,焊盘孔直径均为3mm;电池各充电检测接口以DC针座形式输出。
参数说明:最大工作电流和过流保护电流值的配置,单位:A(5/8,8/15,10/20,12/25,15/30,20/40,25/35,30/50,35/60,50/80,80/100),特殊过流值可以按客户要求定制。
锂电池保护板原理详细分析
众所周知,锂电池是当下在各个领域都会用到的新能源电池,但是锂电池需要保护板的保护很多人都不知道,保护板在电池使用中发挥着至关重要的作用,下面我们就来了解一下保护板的结构及其保护原理。
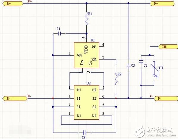
保护板有两个核心的部件:一个保护IC,它是由精确地比较器获得可靠的保护参数。另外一个是MOSFET串在主要放电回路中担当高速开关,执行保护动作,IC通过监视电池电压差来控制MOS管。普通保护板上还有电阻、电容、及辅助FUSE、PTC、NTC、ID、储存器等。保护板上的B+、B-分别接电芯正极、负极。P+、P-分别是保护板输出的正极、负极。如图是是一种保护板的原理图:

保护板会对电池进行过充保护、过放保护、短路保护、过流保护以及温度保护。
锂电池在充电时要求恒流、恒压,在充电初期,为恒流充电,随着充电过程,电压上升到一定的数值,转为恒压充电,直至电流越来越小。电池在被充电过程中,如果充电电路失去控制,就会使电压超过一定的数值后继续恒流充电,电池电压也会继续上升,将会导致电池损坏或出现安全问题。当电池中有保护板时,保护板的过充保护功能将启动,并切断MOS管,禁止对电池组充电,保护电池的安全。
其它各种保护同理,保护板都会时刻监视电池的各种情况发生,并采取保护措施。

现在并不是所有的锂电池保护板都需要激活了,只是有的保护IC需要激活,而且这是老的IC方案,老的IC方案这所以需要这么做是为了让保护板不工作,以降低静电放电能量,好让锂电池存放的时候较久一点。这就是为什么设计需要充电激活的原因所在。
锂电池保护板使用的场效应晶体管作为保护元件的。为保证电池在异常时不会被重新接入电路而对电路进行特殊的设计。其方法是保护电路的控制部分电源供应是在保护用场效管后面的供电的,只有在保护管正常导通后电路才会工作。因此在第一次使用时或已经产生保护后,因后续电路的电源被断开,电路没有电源,保护电路是无法工作的。电池也就没有输出。这时,只有将电池接入充电器,利用充电器为保护电路的控制电路部分供电,控制部分得电工作,电池才能正常使用。
锂电池保护板怎么激活如果保护板由于限流保护后,有可能需要充电激活或者彻底断开负载后激活,那就相对比较麻烦,但也可以将B-(电池负)和P-(放电负)短接碰一下,保护就会释放,记得在短接碰一下时候切记不要带大负载(比如转吧一直拧着),否则会可能冒很大火花哟,这个根本原因是保护后放电MOS两端形成较大压差,短接碰一下是将放电MOS的D-S电平直接复位到0V,此刻保护释放。
注明:应该是大部分板子都通用,即使有的不行,这样碰一下也不会造成板子损坏的。
欢迎分享,转载请注明来源:内存溢出
微信扫一扫
支付宝扫一扫
评论列表(0条)