
随着电子设备的功率越来越大,人们对快充的需求加大,对于快充适配器来说,高能效、灵活性、高集成度、高可靠性则是几大热点技术突破方向。
作为在适配器领域耕耘多年的Power IntegraTIon(以下简称PI)来说,早就看到了这一趋势,并大力发展了以InnoSwitch为代表的一系列离线式开关电源IC。
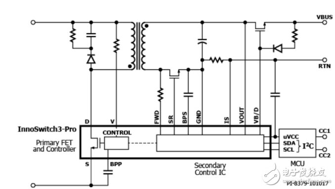
InnoSwitch系列产品是业界首款将初级、次级、隔离、反馈电路同时集成到一个表面贴装的离线式反激开关IC,通过利用FluxLink专利通信技术无需使用任何磁芯材料即可在安规隔离带之间进行反馈控制。FluxLink可提供非常大的通信带宽,实现极快的负载瞬态响应。而且,它还具有极高的可靠性,不存在典型的光耦器性能降低问题。它集成于封装内,由于省去了体积较大的光耦器,它能够节省空间和提高功率密度,这一点对于适配器和充电器来说特别有用。此外,这种专有技术能满足全球所有的噪声抗扰性标准。在安全方面,它不仅符合UL和TUV全球隔离标准,而且还符合更为严格的CQC 5,000米中国安全标准。
日前,PI推出了集成数字接口的离线式开关电源IC InnoSwitch 3-Pro,使产品灵活性得到更大幅提高。
和InnoSwitch 3架构一样,新器件可提供65 W的输出功率,并且在各种输入电压及负载条件下均可提供94%的高效性能。
同时,由于增加了数字功能,因此通过简单的双线I2C接口可以对输出电压及电流进行精确的动态阶跃控制(电压阶跃步长为10 mV,电流阶跃步长为50 mA)。新器件可与微控制器配合工作,也可根据系统CPU的指令来控制和监测离线式电源。
PI资深技术培训经理阎金光表示,通过数字控制可以实现精准的恒压恒流恒功率控制,其应用几乎涵盖所有快充协议,包括USB功率传输(PD) 3.0 + PPS、Quick Charge 4/4+、AFC、VOOC、SCP、FCP,以及其他工业和消费类电池充电器、可调光LED镇流器驱动器及输出可调整的工业电源。
InnoSwitch 3-Pro的保护功能也可以随时设置,阎金光表示,有些国家保护功能是打嗝式,而像日本等国家需要锁存式,以往为了针对不同市场只能单独开发产品,而有了数字功能之后,保护方式可随意调节,满足各地不同需求。

InnoSwitch3-Pro产品架构图

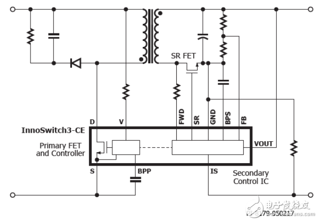
InnoSwitch3 产品框架图
欢迎分享,转载请注明来源:内存溢出
微信扫一扫
支付宝扫一扫
评论列表(0条)