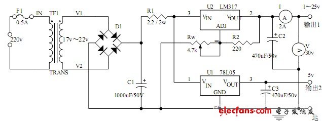
稳压电源硬件电路图时时彩玩法•2022-8-15•技术•阅读33 输入交流电压 220vV 0.5A。 输出电压 5V和连续可调电压 1.5V~30V/1.5A两组直流。 欢迎分享,转载请注明来源:内存溢出原文地址:https://54852.com/dianzi/2690660.html稳压电源硬件电路图交流电压赞 (0)打赏 微信扫一扫 支付宝扫一扫 时时彩玩法一级用户组00 生成海报 制作配合移动电源使用的USB万能充电器上一篇 2022-08-155分钟制成“飞毛腿” 劣质电池致手机变手雷 下一篇2022-08-15 发表评论 请登录后评论... 登录后才能评论 提交评论列表(0条)
评论列表(0条)