
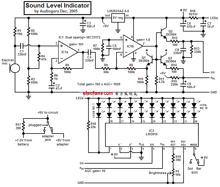
该项目采用了一个LM3915条形图IC驾驶两套30分贝范围为10的LED。该电路是独一无二的,因为它有一个自动增益控制提供20dB的额外范围,以使其能够非常敏感,低噪音水平,但其范围为20dB,它增加了响亮的声音。
LED的最大亮度控制26毫安每个经营,这是非常光明的。该电路有一个开关来选择 *** 作模式:,移动的光点,与不断变化的长度或酒吧 ,我的原型有一个小9V镍镉充电电池,它是便携式和电池涓滴充电该项目是由一个9V AC - DC适配器供电。
欢迎分享,转载请注明来源:内存溢出

该项目采用了一个LM3915条形图IC驾驶两套30分贝范围为10的LED。该电路是独一无二的,因为它有一个自动增益控制提供20dB的额外范围,以使其能够非常敏感,低噪音水平,但其范围为20dB,它增加了响亮的声音。
LED的最大亮度控制26毫安每个经营,这是非常光明的。该电路有一个开关来选择 *** 作模式:,移动的光点,与不断变化的长度或酒吧 ,我的原型有一个小9V镍镉充电电池,它是便携式和电池涓滴充电该项目是由一个9V AC - DC适配器供电。
欢迎分享,转载请注明来源:内存溢出
微信扫一扫
支付宝扫一扫
评论列表(0条)