
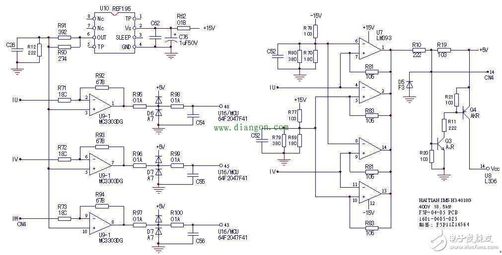
如图。由电流传感器来的IU、IV、IW输出信号,静态值为0V,动态时为交变电压信号(含负电压),为MCU输入端所不允许。第一级检测电路,即承担将输入信号“置换”成0~5V的直流电压信号,去掉负向成分的任务,常采用为放大器预加直流集团偏置电压的方法,完成对负向信号电平的“抬升”。
本例电路,为保证信号精度,采用基准电压源器件REF195的5V输出,并经R90/R91、R12分压,取得实测为1.68V的预加偏置电压,输入至3路放大器的同相输入端,因而放大器的3个输出端的静态直流电平被偏置为约2.3V左右,送入MCU的3个模拟量输入端。

此外,IU、IV电流检测信号,还同时送入由两组窗口比较器构成的“脉冲传输准许电路”,实现过载时切断U8(六反相器,用于传输六路逆变脉冲信号)供电,达到提升保护速度的目的。
检测电流在正常幅度以内时,U7比较器的四个输出端处于“高阻态”,R19提供Q3的基极电流,Q3、Q4处饱和导通状态,为U8的14脚提供工作电源。当IU、IV电流检测信号幅度超过±约6.4V时,U7输出端变为-15V,Q3、Q4失去工作工作条件而截止(此际D5实现负向电压的钳位,以保护Q3),U8失掉工作电源,从而中止了对脉冲信号的传输。
故障检修:
六路脉冲信号都没有,查U7、Q3等电路;
上电或运行中异常过载报警,检查U9、U10电路。
欢迎分享,转载请注明来源:内存溢出
微信扫一扫
支付宝扫一扫
评论列表(0条)