
AAT3698-1/-2主要特性:
• USB or AC Adapter System Power Charger
• 3.0V ~ 7.0V Input Voltage Range
• Fast Over-Voltage ProtecTIon Turn Off
• OVP Trip Threshold: 7.25V (typ)
• High Level of IntegraTIon with Internal:
▪ Power Device
▪ Reverse Current Blocking
▪ Current Sensing
• 5V/50mA LDO Output
• Programmable Fast Charge Current from 50mA to 1.6A
• Programmable Charge TerminaTIon Current
• Charge Status Indicator
• Power OK Indicator
• Battery Absence DetecTIon Input Pin
• Automatic Termination and Recharge Sequencing (AAT3698-1 Only)
• Automatic Trickle Charge For Battery Pre-Conditioning
• Emergency Thermal Shutdown Protection
• Digitally Controlled Thermal Loop Regulation
• Active Low Enable with Internal 200kΩ Pull-Down Resistor
• Output for Auto-Booting
• 14-pin 3x3mm TDFN Package
AAT3698-1/-2应用:
• Bluetooth™ Headsets, Headphones, Accessories
• Digital Still Cameras
• Mobile Telephones
• Personal Data Assistants (PDAs)
• MP3 Players
• Other Lithium-Ion/Polymer Battery-Powered Devices

图1。AAT3698-1/-2功能方框图

图2。AAT3698-1/-2典型应用电路图

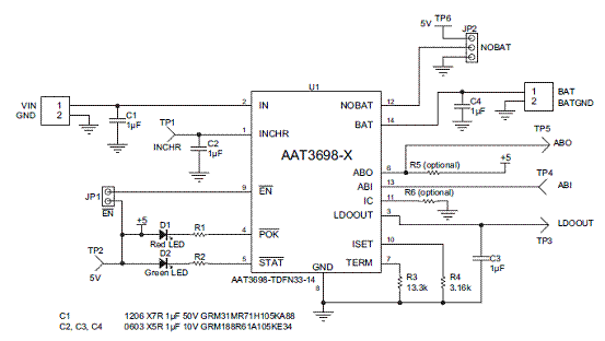
图3。AAT3698-1/-2评估板电路图
AAT3698-1/-2评估板材料清单(BOM):

欢迎分享,转载请注明来源:内存溢出
微信扫一扫
支付宝扫一扫
评论列表(0条)