

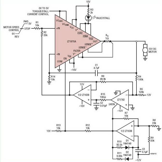
对于未使用转速表的电机速度控制,图 12 中的电路示出了一种可行的方法。通过采用 LT1970A 的使能特性,可以周期性地取消输送至电机的驱动电压。当未施加驱动电压时,旋转电机产生一个与其转速成比例的反向 EMF 电压。LT1782 是一款具停机引脚的纤巧型轨至轨放大器。该放大器在此间隔期间被使能,以对电机上的反向 EMF 电压进行采样。该电压随后由一个 LT1638 双通道运放的一半所缓冲,并用于提供至 LT1970A 积分器的反馈。当被重新使能时,LT1970A 将调节至电机的驱动电压,直到速度反馈电压 (与速度设定输入进行比较) 使输出稳定至一个固定值为止。一个用于电机速度输入的 0V 至 5V 信号负责控制旋转速度和方向。LT1638 的另一半被用作一个简单的脉冲振荡器,用于控制电机反向 EMF 的周期性采样。
欢迎分享,转载请注明来源:内存溢出
微信扫一扫
支付宝扫一扫
评论列表(0条)