
随着人们对汽车辅助驾驶系统智能化要求的提高和汽车电子系统的网络化发展,新型的倒车雷达应能够连续测距并显示障碍物距离,并具有通信功能,能够把数据发送到汽车总线上去。
以往的倒车雷达设计使用的元器件较多,功能也较简单。本文介绍的基于新型高性能超低功耗单片MSP430F2274的倒车雷达可以弥补以往产品的不足。
TI 公司的16位单片机MSP430F2274功耗极低,片上资源丰富,同时利用JTAG 接口技术,可以对片上闪存方便的编程,便于软件的升级,非常适合作为倒车雷达系统的微控制器。倒车雷达系统的框图如图1所示。

图1 倒车雷达系统框图
电路设计系统以MSP430F2274微控制器为核心,外围电路由超声波发射电路、超声波接收电路、声光报警电路、通信接口电路、键盘液晶显示电路五部分组成,下面逐一介绍。

图2 倒车雷达系统主控电路图
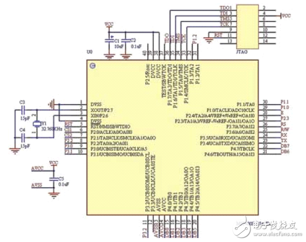
系统的主控电路图如图2所示。本系统中选用的MSP430F2274片内有32Kb 闪存和1KbRAM,因此无须外扩存储器。外接的32.768kHz 晶振作为CPU 关闭状态Basic-TImer 的时钟源,同时也作为系统的车载时钟使用。

图3 倒车雷达超声波发送模块
欢迎分享,转载请注明来源:内存溢出
微信扫一扫
支付宝扫一扫
评论列表(0条)