
The MAX16834 is a current-mode high-brightness LED (HB LED) driver for boost, boost-buck, SEPIC, and highside buck topologies. In addiTIon to driving an n-channel power MOSFET switch controlled by the switching controller, it also drives an n-channel PWM dimming switch to achieve LED PWM dimming. The MAX16834 integrates all the building blocks necessary to implement a fixed-frequency HB LED driver with wide-range dimming control.
The MAX16834 features constant-frequency peak current- mode control with programmable slope compensaTIon to control the duty cycle of the PWM controller.
A dimming driver designed to drive an external n-channel MOSFET in series with the LED string provides wide-range dimming control up to 20kHz. In addiTIon to PWM dimming, the MAX16834 provides analog dimming using a DC input at REFI. The programmable switching frequency (100kHz to 1MHz) allows design opTImization for efficiency and board space reduction.
A single resistor from RT/SYNC to ground sets the switching frequency from 100kHz to 1MHz while an external clock signal at RT/SYNC disables the internal oscillator and allows the MAX16834 to synchronize to an external clock. The MAX16834’s integrated highside current-sense amplifier eliminates the need for a separate high-side LED current-sense amplifier in boost-buck applications.
The MAX16834 operates over a wide supply range of 4.75V to 28V and includes a 3A sink/source gate driver for driving a power MOSFET in high-power LED driver applications. It can also operate at input voltages greater than 28V in boost configuration with an external voltage clamp. The MAX16834 is also suitable for DCDC converter applications such as boost or boostbuck.
Additional features include external enable/ disable input, an on-chip oscillator, fault indicator output (FLT) for LED open/short or overtemperature conditions, and an overvoltage protection sense input (OVP+) for true overvoltage protection.
The MAX16834 is available in a thermally enhanced 4mm x 4mm, 20-pin TQFN-EP package and in a thermally enhanced 20-pin TSSOP-EP package and is specified over the automotive -40℃ to +125℃ temperature range.
MAX16834主要特性:
_ Wide Input Operating Voltage Range (4.75V to 28V)
_ Works for Input Voltage > 28V with External Voltage Clamp on VIN for Boost Converter
_ 3000:1 PWM Dimming/Analog Dimming
_ Integrated PWM Dimming MOSFET Driver
_ Integrated High-Side Current-Sense Amplifier for LED Current Sense in Boost-Buck Converter
_ 100kHz to 1MHz Programmable High-Frequency Operation
_ External Clock Synchronization Input
_ Programmable UVLO
_ Internal 7V Low-Dropout Regulator
_ Fault Output (FLT) for Overvoltage, Overcurrent, and Thermal Warning Faults
_ Programmable True Differential Overvoltage Protection
_ 20-Pin TQFN-EP and TSSOP-EP Packages
MAX16834应用:
Single-String LED LCD Backlighting
Automotive Rear and Front Lighting
Projection System RGB LED Light Sources
Architectural and Decorative Lighting (MR16, M111)
Spot and Ambient Lights
DC-DC Boost/Boost-Buck Converters

图1.MAX16834内部方框图

图2.MAX16834升压LED驱动器

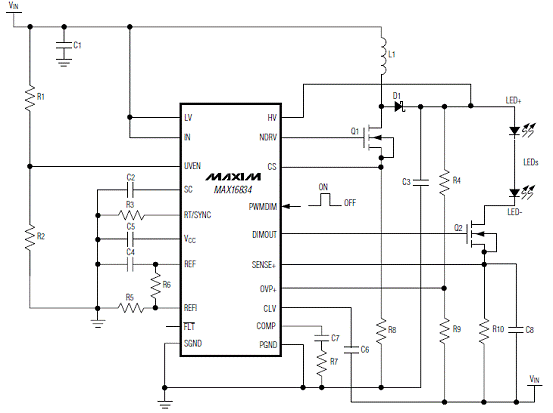
图3.MAX16834升压-降压LED驱动器(VLED+ < 28V)

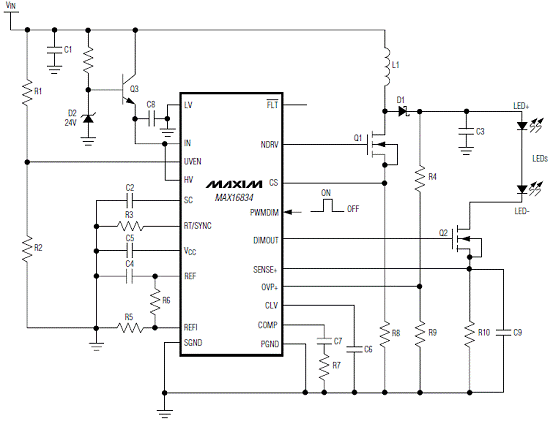
图4.MAX16834带汽车负载突变保护的升压LED驱动器

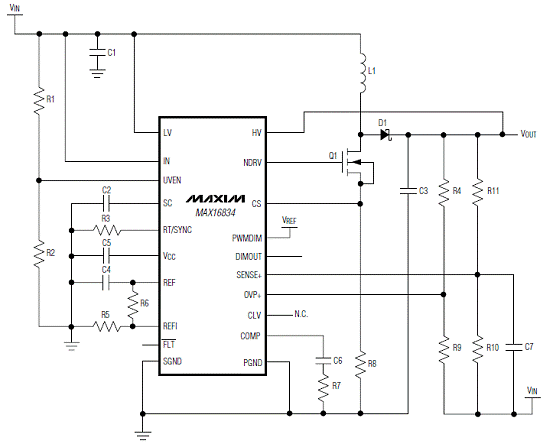
图5.MAX16834高边降压LED驱动器

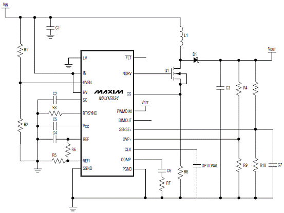
图6.MAX16834升压DC/DC转换器

图7.MAX16834升压-降压DC/DC转换器
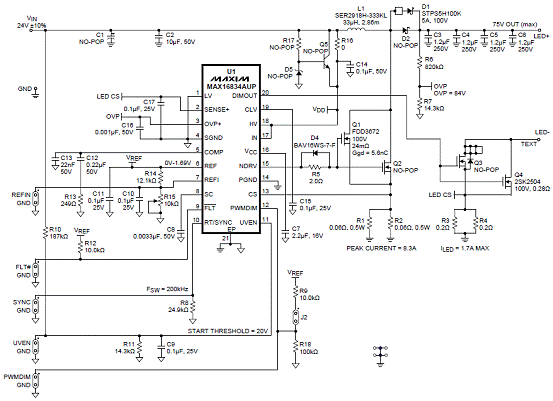
全陶瓷电容的112W升压长串LED驱动器参考设计
112W boost driver for long strings of LEDs using all ceramic capacitors
This is a reference design for a 112.5W boost LED driver that uses the MAX16834 for long strings of LEDs. These long LED strings are commonly found in streetlights and parking garage lights.
Input voltage: 24VDC ±5% (at 1.49A)
VLED configuration: Two parallel strings. Each string consists of 19 WLEDs and a 5Ω resistor for current balancing. Current is 750mA per sting for a total of 1.5A into 75V.
Dimming: 50μs (min) on-pulse for up to a 200:1 dimming ratio with a 100Hz dimming frequency
图8.112W升压长串LED驱动器参考设计外形图

图9.112W升压长串LED驱动器参考设计电路图
112W升压长串LED驱动器参考设计材料清单(BOM):

欢迎分享,转载请注明来源:内存溢出
微信扫一扫
支付宝扫一扫
评论列表(0条)