
本电路显示如何在精密热电偶温度监控应用中使用精密模拟微控制器ADuCM360/ADuCM361。ADuCM360/ADuCM361集成双通道24位-型模数转换器(ADC)、双通道可编程电流 源、12位数模转换器(DAC)、1.2 V内部基准电压源、ARM Cortex-M3内核、126 kB闪存、8 kB SRAM以及各种数字外设,例如UART、定时器、SPI和I2C接口等。
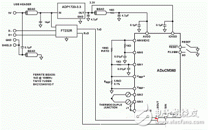
在本电路 中,ADuCM360/ADuCM361连接到一个热电偶和一个100 铂电阻温度检测器(RTD)。RTD用于执行冷结补偿。在源代码中,ADC采样速率选择4Hz。当ADC输入可编程增益放大器(PGA)的增益配置为32 时,ADuCM360/ADuCM361的无噪声代码分辨率大于18位。

图1. ADuCM360/ADuCM361用作温度监控控制器与热电偶接口(原理示意图,未显示所有连接)
电路描述
本应用中用到ADuCM360/ADuCM361的下列特性:
在软件中,为热电偶和RTD配置了32倍PGA增益的24位∑-△型ADC。ADC1在热电偶信号采样与RTD电压信号采样之间连续切换。
可编程激励电流源,用来驱动受控电流流经RTD。双通道电流源可在0A至2mA范围内配置。本例使用200A设置,以便将RTD自热效应引起的误差降至最小。
ADuCM360/ADuCM361中的ADC内置1.2V基准电压源。它的内部基准电压源精度高,适合测量热电偶电压。
ADuCM360/ADuCM361中的ADC内置外部电压基准电压源。它可测量RTD电阻;采用比率式设置,将一个外部基准电阻(RREF)连接在外部VREF+和VREF引脚上。
偏置电压发生器(VBIAS)。VBIAS用于将热电偶共模电压设置为AVDD/2。
ARMCortex-M3内核。功能强大的32位ARM内核集成了126kB闪存和8kBSRAM存储器,用来运行用户代码,可配置并控制ADC,通过RTD处理ADC转换,以及控制UART/USB接口的通信。
UART用作与PC主机的通信接口。
欢迎分享,转载请注明来源:内存溢出
微信扫一扫
支付宝扫一扫
评论列表(0条)