
八路数显抢答器主要具有电路简单、成本较低、 *** 作方便、灵敏可靠等优点,经使用效果良好, 具有较好的可 *** 作性。八路抢答器,它由八组开关和一个LED显示器组成,哪一组最先按下该组的抢答开关,哪一组面前的led灯就会亮起。以后,按下任何一路抢答键均不起反映。只有再次按动复位后,才能进行下一次抢答。
硬件设计(1)设计一个可容纳八组(或更多)参赛的数字式抢答器,每组设一个按钮,供抢答使用。
(2)抢答器具有第一信号鉴别和锁存功能,使除第一抢答者外的按钮不起作用。
(3)一定时间结束后数码管清零,等待下次抢答开始。
设计框图如下图所示。

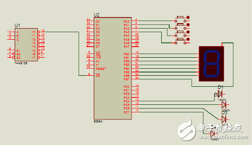
8255采用90H运行方式,即PA口为输入,PB、PC均为输出。将八个抢答器按键连接到8255芯片的PA0~PA7,当8组均未按下抢答按钮时,送入到并行接口的8位抢答状态都是0,当检测到按键发生变化时,即微机采样到这8位数据不为0时,微机通过该并行输入口循环对8路抢答信号进行采样。
经过分析,实验的关键的是准确判断抢答者的信息,为此,要将8个抢答器按键连接到PA0~PA7,微机通过该并行输入口循环对8路抢答信号进行采样。当样到哪一组的抢答信号已经发出,则记录下该组的组号。从PB口输出组号所对应的LED数码管段码,在LED显示器上显示抢答按钮编号。
当8组均未按下抢答按钮时,送入到并行接口的8位抢答状态都是空,而当微机采样到这8位数据不为0时,则表示有一组获得了抢答机会,然后通过逐位查询个位状态,即可判断出哪一组抢答成功,最后利用并行输出接口将抢答成功的组号现实出来。在实验中,可以仅用一位7段数码管来显示抢答选手的组号。

系统设计流程图如下所示

data segment
ioport equ 0d400h-0280h
io8255a equ ioport+28ah
io8255b equ ioport+28bh
io8255c equ ioport+288h
led db 3fh,06h,5bh,4fh,66h,6dh,7dh,07h ;数码表
data ends
code segment
assume cs:code,ds:data
start:mov ax,data
mov ds,ax
mov dx,io8255b ;设8255为A口输出,C口输入
mov ax,89h out dx,al
mov bx,offset led ;使BX指向段码管首址
sss: mov dx,io8255a
in al,dx ;从8255的C口输入数据
or al,al ;比较是否为0
je sss ;若为0,则表明无键按下,转sss
mov cl,0ffh ;cl作计数器,初值为-1
rr: shr al,1
inc cl
jnc rr
mov al,cl
xlat
mov dx,io8255c
out dx,al
mov dl,7 ;响铃 ASCII码为07
mov ah,2
int 21h
wai: mov ah,1
int 21h
cmp al,20h ;是否为空格
jne eee ;不是,转eee
mov al,0 ;是,关灭灯
mov dx,io8255c
out dx,al
jmp sss
eee: mov ah,4ch ;返回
int 21h
code ends
end start
欢迎分享,转载请注明来源:内存溢出
微信扫一扫
支付宝扫一扫
评论列表(0条)