
NCL30000是On Semi 公司的中小型开关电源控制器,适用于单级PFC LED驱动器。NCL30000具有非常低24uA的起动电流,工作电流仅2mA,能逐个周期进行电流保护,可提供500mA电流源,主要用在LED驱动电源,商业和住宅区LED装饰照明,PFC恒压电源。本文介绍NCL30000主要特性,方框图,简化应用框图和简化反激应用框图,以及NCL30000LED2GEVB评估板电路图和材料清单(BOM)。
NCL30000 pdf:https://www.elecfans.com/soft/39/2010/2010041373298.html
The NCL30000 is a switch mode power supply controller intended for low to medium power single stage power factor (PF) corrected LED Drivers. The device is designed to operate in criTIcal conducTIon mode (CrM) and is suitable for flyback as well as buck topologies.
Constant on TIme CrM operaTIon is particularly suited for isolated flyback LED applications as the control scheme is straightforward and very high efficiency can be achieved even at low power levels. These are important in LED lighting to comply with regulatory requirements and meet overall system luminous efficacy requirements. In CrM, the switching frequency will vary with line and load and switching losses are low as recovery losses in the output rectifier are negligible since the current goes to zero prior to reactivating the main MOSFET switch.
The device features a programmable on time limiter, zero current detect sense block, gate driver, trans−conductance error amplifier as well as all PWM control circuitry and protection functions required to implement a CrM switch mode power supply. Moreover, for high efficiency, the device features low startup current enabling fast, low loss charging of the VCC capacitor. The current sense protection threshold has been set at 500 mV to minimize power dissipation in the external sense resistor. To support the environmental operation range of Solid State Lighting, the device is specified across a wide junction temperature range of −40 C to 125 C.
NCL30000主要特性:
Very Low 24 uA Typical Startup Current
Constant On Time PWM Control
Cycle−by−Cycle Current Protection
Low Current Sense Threshold of 500 mV
Low 2 mA Typical Operating Current
Source 500 mA / Sink 800 mA Totem Pole Gate Driver
Reference Design for TRIAC and Trailing Edge Line Dimmers
Wide Operating Temperature Range
No Input Voltage Sensing Requirement
Enable Function and Overvoltage Protection
These Devices are Pb−Free, Halogen Free/BFR Free and are RoHS Compliant
NCL30000典型应用:
LED Driver Power Supplies
LED Based Down Lights
Commercial and Residential LED Fixtures
TRIAC Dimmable LED Based PAR Lamps
Power Factor Corrected Constant Voltage Supplies
图1。NCL30000方框图
图2。简化NCL30000应用框图
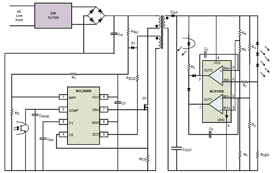
图3。简化反激应用框图:次级恒流控制
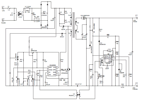
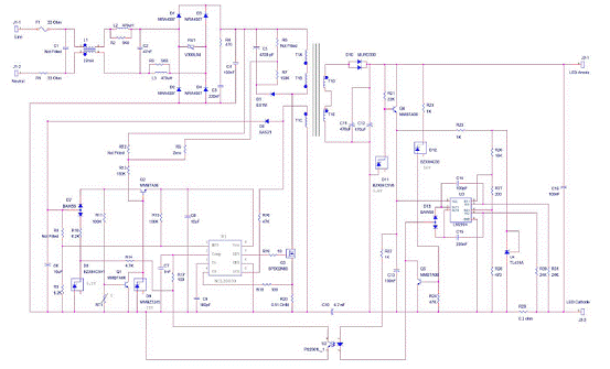
图4 宽输入4-15 个LED 350mA应用电路图
This is a single stage power factor corrected TRIAC dimmable isolated flyback LED driver intended for lighting applications such as down lights, PAR lamps and residential/commercial LED fixtures. The NCL30000 is based on a fixed on-time, critical conduction mode (CrM) flyback topology. The board is designed to provide 350 mA of constant current and drive up to 15 W of LEDs in a single string. Closed loop regulation of the LED current is achieved which results in accurate current regulation across a range of LEDs. This board is specifically designed to support an input line voltage range of 180-265 Vac.
The design is power factor corrected with a nominal PF of >0.96. Triac dimming is preconfigured to drive 12 white LEDs at 350 mA from 230 Vac. For optimal dimming performance, a single capacitor can be adjusted to match other numbers of LEDs. The board can support from 4-15 LEDs in series.
图5。NCL30000LED2GEVB评估板外形图
图6。NCL30000LED2GEVB评估板电路图
NCL30000LED2GEVB评估板材料清单(BOM):
欢迎分享,转载请注明来源:内存溢出
微信扫一扫
支付宝扫一扫
评论列表(0条)