
由二个频率产生的三阶互调失真是现代通信系统中普遍存在的问题。当系统中二个(或更多)的载频信号通过一个无源器件,如天线、电缆、滤波器和双工器时,由于其机械接触的不可靠,虚焊和表面氧化等原因,在不同材料的连接处会产生非线性因素,这就像混频二极管。二个载频信号(F1和F2)及其二次谐波(2F1和2F2)所进一步产生的最大互调产物就是三阶互调失真(2F1-F2和2F2-F1)。三阶互调产物(IM3)的典型指标是当二个+43dBm的载频信号同时加到被测器件(DUT)时,其产生的IM3值不大于-110dBm,也就是-153dBc。
三阶互调失真会降低通信系统的性能。发射信号中过大的三阶互调产物会干扰其它的接收机,最终造成接收机无法正常工作。通常,设计者较为关心有源器件的互调测试。但是随着通信系统的发展和系统质量的提高,对无源互调的测量也越来越重视了。
WCDMA系统的无源互调在GSM900/1800和800MHzCDMA通信系统中,由发射频段产生的三阶互调产物会落入到它们各自的接收频段。而WCDMA频段则不同,其发射频段(2110MHz~2170MHz)产生的三阶互调产物不会落入到其自身的接收频段(1920MHz~1980MHz),而会落到发射频段。通过以下数学计算可以来验证这个现象。
三阶互调产物FIM3=2F1-F2,其中F1=[2110、2170],F2=[2110、2170]。要证明FIM3≠[1920、1980],只要求出FIM3的取值范围,再看这个集合与[1920、1980]是否有交集即可。
要求FIM3的取值范围,关键要求出其最小值FIM3(min)和最大值FIM3(max):FIM3(min)=2F1min-F2max=2×2110-2170=2050;FIM3(max)=2F1max-F2min=2×2170-2110=2230。可见,FIM3=[2050、2230]与[1920、1980]无相交部分,也就是说FIM3≠[1920、1980]。
通过计算工具也可以表征WCDMA频段三阶互调的变化趋势,这种变化趋势与上述计算结果是一致的,见图1所示。
图1a表示了当F1=2110.0MHz,F2从2110.0MHz向2170.0MHz方向变化时,IM3从2050.0向2110.0MHz的变化趋势;图1b表示了当F1=2110.0MHz,F2从2170.0MHz向2110.0MHz方向变化时,IM3从2230.0向2110.0MHz的变化趋势。

从以上情况可以发现,无论F1和F2在2110.0MHz~2170.0MHz范围内如何变化,其IM3均不会落入到1920.0MHz~1980.0MHz频段,而会落到2050.0MHz~2170.0MHz频段。此外,WCDMA系统的七阶互调会落入其接收频段,如IM7=4×2110-3×2170=1930MHz,有关这个问题将另文讨论。
在WCDMA系统中,如果在发射频段产生一个-110dBm的无源互调信号,也就是干扰信号,这可能会给系统带来影响,因为这个数值已经大于系统中有用信号的最小幅度了。
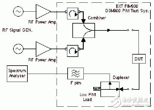
WCDMA系统发射频段的无源互调测量在GSM900/1800和800MHzCDMA通信系统中,由发射频段产生的IM3会落入到各自的接收频段。在这三种系统的无源互调测量系统中,通常采用双工器和滤波器来提取IM3值。图2是一个典型的GSM900接收频段的二端口器件无源互调测量系统(BXTPIM900)。当F1和F2通过DUT时,DUT的输出存在4个频率分量F1、F2、2F1-F2和2F2-F1,其中F1和F2直接被大功率低互调负载所吸收,而2F1-F2和2F2-F1则被双工器提取出来,滤波器则是为了进一步滤除F1和F2,以提高频谱分析仪的动态范围。由于三阶互调产物全部落入接收频段,故可以采用标准的双工器和滤波器。

图2BXTPIM900二端口无源互调测量系统
而WCDMA频段则不同,从上述分析中我们发现,其发射频段(2110MHz~2170MHz)产生的IM3值落到了发射频段,也就是说IM3值和F1及F2靠的很近。在这种情况下,无法采用双工器将IM3提取出来,而要采用其它方法。
图3参照了IEC推荐的发射频段IM3测试方法。二个46dBm的CW信号分别通过合路器合成到一条传输线中并加到DUT上,合成信号通过DUT后被一个低互调负载吸收,其中-30dB的信号被定向耦合器耦合出来,通过一个可调带通滤波器,在频谱分析仪上测试出允许的IM3值。
从测试原理和方法看,无源互调的测试并不复杂,但是要完成准确的测试却并不容易。在搭建测试系统时,要注意系统中的每个环节。
(1)功率放大器。在一些PIM测试系统中,通常采用43dBm的功放。然而在WCDMA系统中,由于WCDMA信号的高峰均功率比而对系统的发射功率提出了更高的要求,也就是说WCDMA系统中的无源器件会在更高的射频功率电平下工作。所以WCDMA无源互调测量系统中的功率应尽可能大,但是由于受到放大器成本和合路器功率容量的限制,通常采用46-47dBm的功率放大器。
欢迎分享,转载请注明来源:内存溢出
微信扫一扫
支付宝扫一扫
评论列表(0条)