
热插拔控制器的应用
“热插拔”是指将板卡从加有电源的主机(背板、服务器等)上插入或拔出,主要应用在基站、磁盘冗余阵列(RAID)、

远程接入服务器、网络路由路、网络交换器以及ISDN等系统。当板卡插入主机时,主机已处于稳态工作状态,所有电容均被充满电,而待插入的电路板是不带电的,板卡上的电容没有电荷,因此,当板卡与主机背后板接触时,由于板卡上的电容的充电而将从主机电源吸入较大的瞬态电流;同样,当把带电的板卡拔出主机时,板卡上旁路电容的放电在板卡与带电背后板之间形成了一条低阻通路,也将产生较大的瞬态电流。较大的电流会导致连接器、电路元件、电路板金属连线(迹线)等部件或器件的损坏,也可能使背板电源出现瞬时跌落,从而导致系复位。目前,针对上述应用新推出的热插拔保护器件有许多,Maxim公司的MAX4273系列产生就具有双速/双电平检测功能,可为热插拔应用提供一套有效的控制和保护解决方案。
1 MAX4273的内部结构与功能
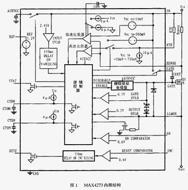
MAX4273的内部电路如图1所示,它包括:电荷泵、低速比较器、高速比较器、欠压/过压检测电路、逻辑控制器等。电何泵用于外部N沟道MOSFEY的栅极提供驱动电压,低速比较器和高速比较器用于提供双速/双电平过载或故障电流检测,低速比较器的响应时间由外部电容器设置,可设置范围从20μs至几秒,电压检测门限固定为50mV,对于幅度较低的瞬态过载电流,低速比较器没有响应,不受电源电压微小波动以及噪声的影响。当器件检测到过载电流时间超出所设置的响应时间时,则认为系统发生故障,
这时MOSFET的栅极开始缓慢放电,最终将MOSFET断开,放电速率由N沟道MOSFET的栅极电容和外接电容决定。高速比较器的响应时间固定为350ns。电压检测门限可由外部电路RTH设置。可设置范围为50mV至750mV,一旦检测到较大幅值的故障电流高速比较器,将直接迅速断开MOSFET,一般高速比较器的电压检测门限应高于低速比较器的电压检测门限,以用于处理突发故障。欠压检测电路用于检测输入电压(VIN)是否高于欠压锁存输出(UVLO)门限(最小值2.25V),如果VIN>VUVLO而延迟时间未达到150ms,则MAX4273将限制MOSFET的导通,以避免外部MOSFET栅极出现驱动不足,150ms延迟时间用于保证板卡完全插入主机背后板后VIN能够达到稳定状态,一旦VIN低于UVLO门限值,芯片将被复位,并初始化一次启动时序。过压检测电路能够保证在检测到系统故障时,在MOSFET栅极电压完全放电(电压低于0.1V)后负载电压低于0.1V之前,芯片不会重新启动。新型MOSFET栅源电压之间的额定电压VGS加为限制,以保护MOSFET免于损坏。
2 MAX4273控制时序
图1中的电容CTON用于设置启动周期,当VIN>VUVLO并到达150ms、同时VON>0.6V、芯片不能重试状态时,控制器开启。在启动周期内低速比较器被禁止工作,MOSFET栅极驱动电流被限制在100μA以内,且随着棚极电压的升高而降低。
MAX4273可通过以下两条途径提供负载限流:第一种是通过控制MOSFET的栅极电压使负载电流缓慢上升;第二种是通过调节外部限流电阻来限制负载电流。在启动过程中,高速比较器是电流调节环路的组成部分,当负载电流高于检测门限时,MOSFET的栅极电压将以70μA的电流放电,当负载电流低于所允许的站限时,电荷泵再次导通,因此,负载电流将在快速比较器设置的门限值附近波动,上升或下降时间由高速比较器和电荷泵传输延迟时间确定,这时负载电流将呈现出20%的纹波,增大MOSFET栅极与GND之间的电容可降低纹波。启动周期结束后,控制器输入正常工作模式,MAX4273的状态输出引脚STAT输出高电平,此时,如果低速比较器或高速比较器检测到故障电流,STAT将变为低电平,输出电压通过LLMON与GND之间的内部1kΩ电阻放电,其故障响应时序如图2所示。
3 热插拔保护电路设计
热插拔控制器可象图3那样放置在板卡上或象图4那样放置在背板上,置于背板上时允许具有不同输入电容的板卡(不带热插拔保护)在同一插槽进行带电插拔。图3电路可利用MAX4273内部的ON比较器监测外部元器件(如MOSFET)的温度,当温度超出预置门限时,ON比较器通过逻辑控制器断开MOSFET。复位比较器对输出电压进行监测,以为微处理器提供复位控制。具体设计时需注意外部元件的选择和有关参数的设置。
3.1 合理选择外部元件
N沟道MOSFET应选择具有低导通电阻(RDS(ON))的MOSFET,以使漏源之间在满负荷负载下具有较低的压差,从而降低MOSFET的功率损耗。如果RDS(ON)较大,输出电压会随板卡负载的变化而出现波动。表1列出了几种MOSFET的推荐型号,供设计参考。
表1 MOSFET推荐型号:
选择限流电阻(RSENSE)时,应保证所允许的最大工作电流在限流电阻上产生的压降高于低速比较器的过载电压门限(50mV),通常过载电流设置为最大工作电流的1.2~1.5倍。高速比较器的门限电压应为固定的220mV或50mV~4750mV之间调节,故障检测电流一般设置为过载电流门限的4倍。表2列出了几种RSENSE与限流电平所对应的值:
表2 限流电平与RSENSE:
a.快速比较器门限的设置
快速比较器故障检测门限由RTH确定,门限可调范围为50mV~750mV,对应的电阻值范围为5k~75kΩ,RTH(kΩ)=VTH.FC(mV)/10。注意,当200Ω b.启动时间设置 图3中的CTON决定了MAX4273所允许的最大启动时间,默认值(CTON 引脚浮空)为μs,启动时间为tON(ms)=0.31xCTON(nF),选择CTON时应使tON足够大,以保证在启动时间内MOSFET具有足够的栅极驱动能力并使负载电容被完全充电。 欢迎分享,转载请注明来源:内存溢出
微信扫一扫
支付宝扫一扫
评论列表(0条)