
LM57是一款高精度、双路输出、集成的、模拟温度传感器温度开关。通过使用两个外部1%电阻,其跳闸温度(TTRIP)是可编程的,并可为任意的256跳闸温度,并占用很小的电路板空间。
TI的LM57是一款高精度、双路输出、集成的、模拟温度传感器温度开关。通过使用两个外部1%电阻,其跳闸温度(TTRIP)是可编程的。LM57采用极小封装的电阻(0.5mm×1mm),可以编程为任意的256跳闸温度,并占用很小的电路板空间。VTEMP输出可以提供一个模拟输出电压,该输出电压具有负温度系数(NTC),与测量的温度成正比。
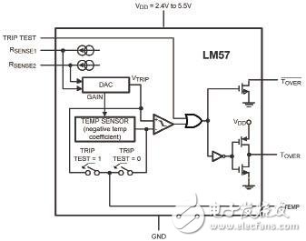
LM57器件内置温度迟滞(THYST)可以保持输出稳定(在热振荡的环境中)。当裸片温度超过TTRIP时,数字温度开关输出将被激活,当温度低于TTRIP minus THYST时,将释放数字温度开关输出。其中一个数字输出,TOVER,是高活跃推挽结构。其他数字输出,TOVER是低活跃漏极开路结构。

图1 LM57内部方框图
如果TRIP-TEST输入高,将使数字输出活跃。一个处理器可读取温度开关输出的逻辑电平,以确认他们进入了活跃状态。这样就可以现场核实,系统组装后,比较器和输出电路的功能正常。在TRIP-TEST引脚为高电平时,断路电平参考电压出现在VTEMP引脚。然后,系统可以使用这个电压,对传感器的精度进行更严格的校准。将TOVER连接TRIP-TEST可以在输出断路后锁存输出。通过强制压低TRIP-TEST,或置LM57断电可以将其清除。
表1 LM57方案材料清单

由于最大电流仅消耗28μA,器件具有非常低的自加热,在静止空气中约0.02℃。
LM57主要特性●断路温度由外部电阻设定
●外部电阻有助于零误差
●推挽和漏极开路温度开关输出
●宽工作温度,跳闸温度范围-50℃~150℃
●完全线性模拟VTEMP温度传感器输出
●短路保护模拟和数字输出
●TRIP-TEST引脚允许在系统中测试
●数字输出的闭锁功能
●超小型2.5mm×2.5mm 8引脚WSON封装

图2 LM57方案原理图
图3 PCB元件布局图
LM57应用
●手机
●无线收发器
●数码相机
●个人数字助理(PDA)
●电池管理
●汽车
●磁盘驱动器
●游戏
●电器
结语该LM57EVM评估模块(EVM)可帮助设计人员评估LM57的 *** 作和性能。LM57是一款高精度、双路输出,带有集成的温度开关的模拟温度传感器。用户可以通过可编程电阻器设置断路温度(TTRIP)。LM57可以被编程为任何256的断路温度。另外,该EVM包含一个LM57电阻可编程温度开关和模拟温度传感器。它与LLP-8-10 LM57BISD预先组装在一起,并和LM57有10℃的迟滞。其头部连接器允许用户把所有的封装引脚外露,以便于观察和测试。
欢迎分享,转载请注明来源:内存溢出
微信扫一扫
支付宝扫一扫
评论列表(0条)