
poll运行效率的两个瓶颈已经找出,现在的问题是怎么改进。首先,如果要监听1000个fd,每次poll都要把1000个fd 拷入内核,太不科学了,内核干嘛不自己保存已经拷入的fd呢?答对了,epoll就是自己保存拷入的fd,它的API就已经说明了这一点——不是 epoll_wait的时候才传入fd,而是通过epoll_ctl把所有fd传入内核再一起"wait",这就省掉了不必要的重复拷贝。其次,在 epoll_wait时,也不是把current轮流的加入fd对应的设备等待队列,而是在设备等待队列醒来时调用一个回调函数(当然,这就需要“唤醒回调”机制),把产生事件的fd归入一个链表,然后返回这个链表上的fd。
另外,epoll机制实现了自己特有的文件系统eventpoll filesystem
1. 内核数据结构
(1) struct eventpoll {
spinlock_t lock;
struct mutex mtx;
wait_queue_head_t wq; /* Wait queue used by sys_epoll_wait() ,调用epoll_wait()时, 我们就是"睡"在了这个等待队列上*/
wait_queue_head_t poll_wait; /* Wait queue used by file->poll() , 这个用于epollfd本事被poll的时候*/
struct list_head rdllist; /* List of ready file descriptors, 所有已经ready的epitem都在这个链表里面*/
structrb_root rbr; /* RB tree root used to store monitored fd structs, 所有要监听的epitem都在这里*/
epitem *ovflist; /*存放的epitem都是我们在传递数据给用户空间时监听到了事件*/.
struct user_struct *user; /*这里保存了一些用户变量,比如fd监听数量的最大值等*/
};
通过epoll_ctl接口加入该epoll描述符监听的套接字则属于socket filesystem,这点一定要注意。每个添加的待监听(这里监听和listen调用不同)都对应于一个epitem结构体,该结构体已红黑树的结构组织,eventpoll结构中保存了树的根节点(rbr成员)。同时有监听事件到来的套接字的该结构以双向链表组织起来,链表头保存在eventpoll中(rdllist成员)。
/*
* Each file descriptor added to the eventpoll interface will have an entry of this type linked to the "rbr" RB tree.
*/
(2) struct epitem {
struct rb_node rbn; /* RB tree node used to link this structure to the eventpoll RB tree */
struct list_head rdllink; /* 链表节点, 所有已经ready的epitem都会被链到eventpoll的rdllist中 */
struct epitem *next;
struct epoll_filefd ffd; /* The file descriptor informaTIon this item refers to */
int nwait; /* Number of acTIve wait queue attached to poll operaTIons */
struct list_head pwqlist; /* List containing poll wait queues */
struct eventpoll *ep; /* The "container" of this item */
struct list_head fllink; /* List header used to link this item to the "struct file" items list */
struct epoll_event event; /*当前的epitem关系哪些events, 这个数据是调用epoll_ctl时从用户态传递过来 */
};
(3) struct epoll_filefd {
struct file *file;
int fd;};
(4) struct eppoll_entry { /* Wait structure used by the poll hooks */
struct list_head llink; /* List header used to link this structure to the "struct epitem" */
struct epitem *base; /* The "base" pointer is set to the container "struct epitem" */
wait_queue_t wait; / Wait queue item that will be linked to the target file wait queue head. /
wait_queue_head_t *whead;/The wait queue head that linked the "wait" wait queue item */
};//注:后两项相当于等待队列
(5) struct ep_pqueue {/* Wrapper struct used by poll queueing */
poll_table pt; // struct poll_table是一个函数指针的包裹
struct epitem *epi;
};
(6) struct ep_send_events_data {
/* Used by the ep_send_events() funcTIon as callback private data */
int maxevents;
struct epoll_event __user *events;
};
各个数据结构的关系如下图:

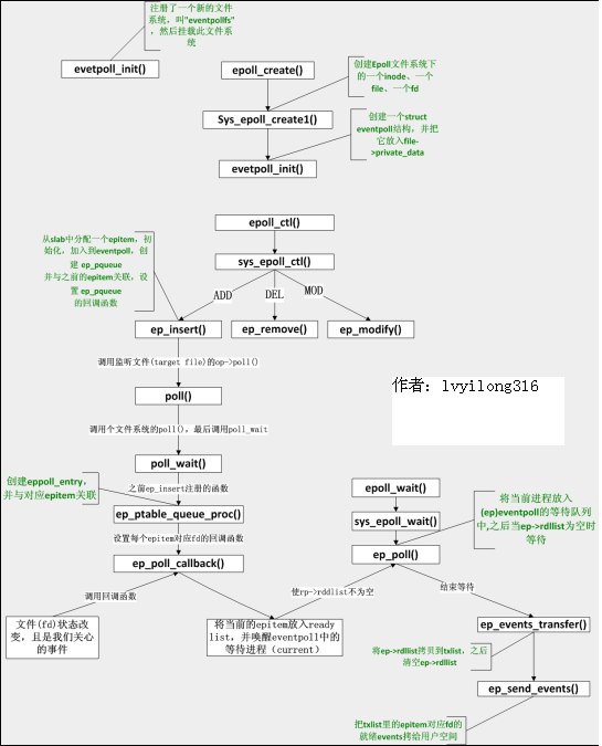
2. 函数调用分析
epoll函数调用关系全局图:

3. 函数实现分析
3.1 eventpoll_init
epoll是个module,所以先看看module的入口eventpoll_init
[fs/eventpoll.c-->evetpoll_init()](简化后)
static int __init eventpoll_init(void)
{
epi_cache = kmem_cache_create("eventpoll_epi", sizeof(struct epitem),
0, SLAB_HWCACHE_ALIGN|EPI_SLAB_DEBUG|SLAB_PANIC, NULL, NULL);
pwq_cache = kmem_cache_create("eventpoll_pwq",
sizeof(struct eppoll_entry), 0, EPI_SLAB_DEBUG|SLAB_PANIC, NULL, NULL);
//注册了一个新的文件系统,叫"eventpollfs"
error = register_filesystem(&eventpoll_fs_type);
eventpoll_mnt = kern_mount(&eventpoll_fs_type);;
}
很有趣,这个module在初始化时注册了一个新的文件系统,叫"eventpollfs"(在eventpoll_fs_type结构里),然后挂载此文件系统。另外创建两个内核cache(在内核编程中,如果需要频繁分配小块内存,应该创建kmem_cahe来做“内存池”),分别用于存放struct epitem和eppoll_entry。
现在想想epoll_create为什么会返回一个新的fd?因为它就是在这个叫做"eventpollfs"的文件系统里创建了一个新文件!如下:
3.2 sys_epoll_create
[fs/eventpoll.c-->sys_epoll_create()]
asmlinkage long sys_epoll_create(int size)
{
int error, fd;
struct inode *inode;
struct file *file;
error = ep_getfd(&fd, &inode, &file);
/* Setup the file internal data structure ( "struct eventpoll" ) */
error = ep_file_init(file);
}
函数很简单,其中ep_getfd看上去是“get”,其实在第一次调用epoll_create时,它是要创建新inode、新的file、新的fd。而ep_file_init则要创建一个struct eventpoll结构,并把它放入file->private_data,注意,这个private_data后面还要用到的。

3.3 epoll_ctl
epoll_create好了,该epoll_ctl了,我们略去判断性的代码:
[fs/eventpoll.c-->sys_epoll_ctl()]
asmlinkage long
sys_epoll_ctl(int epfd, int op, int fd, struct epoll_event __user *event)
{
struct file *file, *tfile;
struct eventpoll *ep;
struct epitem *epi;
struct epoll_event epds;
....
epi = ep_find(ep, tfile, fd);//tfile存放要监听的fd对应在rb-tree中的epitem
switch (op) {//省略了判空处理
case EPOLL_CTL_ADD: epds.events |= POLLERR | POLLHUP;
error = ep_insert(ep, &epds, tfile, fd); break;
case EPOLL_CTL_DEL: error = ep_remove(ep, epi); break;
case EPOLL_CTL_MOD: epds.events |= POLLERR | POLLHUP;
error = ep_modify(ep, epi, &epds); break;
}
原来就是在一个“大的结构”(struct eventpoll)里先ep_find,如果找到了struct epitem,而根据用户 *** 作是ADD、DEL、MOD调用相应的函数,这些函数在epitem组成红黑树中增加、删除、修改相应节点(每一个监听fd对应一个节点)。很直白。那这个“大结构”是什么呢?看ep_find的调用方式,ep参数应该是指向这个“大结构”的指针,再看ep = file->private_data,我们才明白,原来这个“大结构”就是那个在epoll_create时创建的struct eventpoll,具体再看看ep_find的实现,发现原来是struct eventpoll的rbr成员(struct rb_root),原来这是一个红黑树的根!而红黑树上挂的都是struct epitem。
现在清楚了,一个新创建的epoll文件带有一个struct eventpoll结构,这个结构上再挂一个红黑树,而这个红黑树就是每次epoll_ctl时fd存放的地方!

3.4 sys_epoll_wait
现在数据结构都已经清楚了,我们来看最核心的:
[fs/eventpoll.c-->sys_epoll_wait()]
asmlinkage long sys_epoll_wait(int epfd, struct epoll_event __user *events, int maxevents,
int timeout)
{
struct file *file;
struct eventpoll *ep;
/* Get the "struct file *" for the eventpoll file */
file = fget(epfd);
/*
* We have to check that the file structure underneath the fd
* the user passed to us _is_ an eventpoll file.(所以如果这里是普通的文件fd会出错)
*/
if (!IS_FILE_EPOLL(file))
goto eexit_2;
ep = file->private_data;
error = ep_poll(ep, events, maxevents, timeout);
……
}
故伎重演,从file->private_data中拿到struct eventpoll,再调用ep_poll
3.5 ep_poll()
[fs/eventpoll.c-->sys_epoll_wait()->ep_poll()]
static int ep_poll(struct eventpoll *ep, struct epoll_event __user *events, int maxevents,
long timeout)
{
int res;
wait_queue_t wait;//等待队列项
if (list_empty(&ep->rdllist)) {
//ep->rdllist存放的是已就绪(read)的fd,为空时说明当前没有就绪的fd,所以需要将当前
init_waitqueue_entry(&wait, current);//创建一个等待队列项,并使用当前进程(current)初始化
add_wait_queue(&ep->wq, &wait);//将刚创建的等待队列项加入到ep中的等待队列(即将当前进程添加到等待队列)
for (;;) {
/*将进程状态设置为TASK_INTERRUPTIBLE,因为我们不希望这期间ep_poll_callback()发信号唤醒进程的时候,进程还在sleep */
set_current_state(TASK_INTERRUPTIBLE);
if (!list_empty(&ep->rdllist) || !jtimeout)//如果ep->rdllist非空(即有就绪的fd)或时间到则跳 出循环
break;
if (signal_pending(current)) {
res = -EINTR;
break;
}
}
remove_wait_queue(&ep->wq, &wait);//将等待队列项移出等待队列(将当前进程移出)
set_current_state(TASK_RUNNING);
}
....
又是一个大循环,不过这个大循环比poll的那个好,因为仔细一看——它居然除了睡觉和判断ep->rdllist是否为空以外,啥也没做!什么也没做当然效率高了,但到底是谁来让ep->rdllist不为空呢?答案是ep_insert时设下的回调函数.

3.6 ep_insert()
[fs/eventpoll.c-->sys_epoll_ctl()-->ep_insert()]
static int ep_insert(struct eventpoll *ep, struct epoll_event *event, struct file *tfile, int fd)
{
struct epitem *epi;
struct ep_pqueue epq;// 创建ep_pqueue对象
epi = EPI_MEM_ALLOC();//分配一个epitem
/* 初始化这个epitem ... */
epi->ep = ep;//将创建的epitem添加到传进来的struct eventpoll
/*后几行是设置epitem的相应字段*/
EP_SET_FFD(&epi->ffd, tfile, fd);//将要监听的fd加入到刚创建的epitem
epi->event = *event;
epi->nwait = 0;
/* Initialize the poll table using the queue callback */
epq.epi = epi; //将一个epq和新插入的epitem(epi)关联
//下面一句等价于&(epq.pt)->qproc = ep_ptable_queue_proc;
init_poll_funcptr(&epq.pt, ep_ptable_queue_proc);
revents = tfile->f_op->poll(tfile, &epq.pt); //tfile代表target file,即被监听的文件,poll()返回就绪事件的掩码,赋给revents.
list_add_tail(&epi->fllink, &tfile->f_ep_links);// 每个文件会将所有监听自己的epitem链起来
ep_rbtree_insert(ep, epi);// 都搞定后, 将epitem插入到对应的eventpoll中去
……
}
紧接着 tfile->f_op->poll(tfile, &epq.pt)其实就是调用被监控文件(epoll里叫“target file”)的poll方法,而这个poll其实就是调用poll_wait(还记得poll_wait吗?每个支持poll的设备驱动程序都要调用的),最后就是调用ep_ptable_queue_proc。(注:f_op->poll()一般来说只是个wrapper, 它会调用真正的poll实现, 拿UDP的socket来举例, 这里就是这样的调用流程: f_op->poll(), sock_poll(), udp_poll(), datagram_poll(), sock_poll_wait()。)这是比较难解的一个调用关系,因为不是语言级的直接调用。ep_insert还把struct epitem放到struct file里的f_ep_links连表里,以方便查找,struct epitem里的fllink就是担负这个使命的。
3.7 ep_ptable_queue_proc
[fs/eventpoll.c-->ep_ptable_queue_proc()]
static void ep_ptable_queue_proc(struct file *file, wait_queue_head_t *whead, poll_table *pt)
{
struct epitem *epi = EP_ITEM_FROM_EPQUEUE(pt);
struct eppoll_entry *pwq;
if (epi->nwait >= 0 && (pwq = PWQ_MEM_ALLOC())) {
init_waitqueue_func_entry(&pwq->wait, ep_poll_callback);
pwq->whead = whead;
pwq->base = epi;
add_wait_queue(whead, &pwq->wait);
list_add_tail(&pwq->llink, &epi->pwqlist);
epi->nwait++;
} else {
/* We have to signal that an error occurred */
epi->nwait = -1;
}
}
上面的代码就是ep_insert中要做的最重要的事:创建struct eppoll_entry,设置其唤醒回调函数为ep_poll_callback,然后加入设备等待队列(注意这里的whead就是上一章所说的每个设备驱动都要带的等待队列)。只有这样,当设备就绪,唤醒等待队列上的等待进程时,ep_poll_callback就会被调用。每次调用poll系统调用, *** 作系统都要把current(当前进程)挂到fd对应的所有设备的等待队列上,可以想象,fd多到上千的时候,这样“挂”法很费事;而每次调用epoll_wait则没有这么罗嗦,epoll只在epoll_ctl时把current挂一遍(这第一遍是免不了的)并给每个fd一个命令“好了就调回调函数”,如果设备有事件了,通过回调函数,会把fd放入rdllist,而每次调用epoll_wait就只是收集rdllist里的fd就可以了——epoll巧妙的利用回调函数,实现了更高效的事件驱动模型。
现在我们猜也能猜出来ep_poll_callback会干什么了——肯定是把红黑树(ep->rbr)上的收到event的epitem(代表每个fd)插入ep->rdllist中,这样,当epoll_wait返回时,rdllist里就都是就绪的fd了!
3.8 ep_poll_callback
[fs/eventpoll.c-->ep_poll_callback()]
static int ep_poll_callback(wait_queue_t *wait, unsigned mode, int sync, void *key)
{
int pwake = 0;
struct epitem *epi = EP_ITEM_FROM_WAIT(wait);
struct eventpoll *ep = epi->ep;
/* If this file is already in the ready list we exit soon */
if (EP_IS_LINKED(&epi->rdllink))
goto is_linked;
list_add_tail(&epi->rdllink, &ep->rdllist);
is_linked:
/*
* Wake up ( if active ) both the eventpoll wait list and the ->poll()
* wait list.
*/
if (waitqueue_active(&ep->wq))
wake_up(&ep->wq);
if (waitqueue_active(&ep->poll_wait))
pwake++;
}

4. epoll独有的EPOLLET
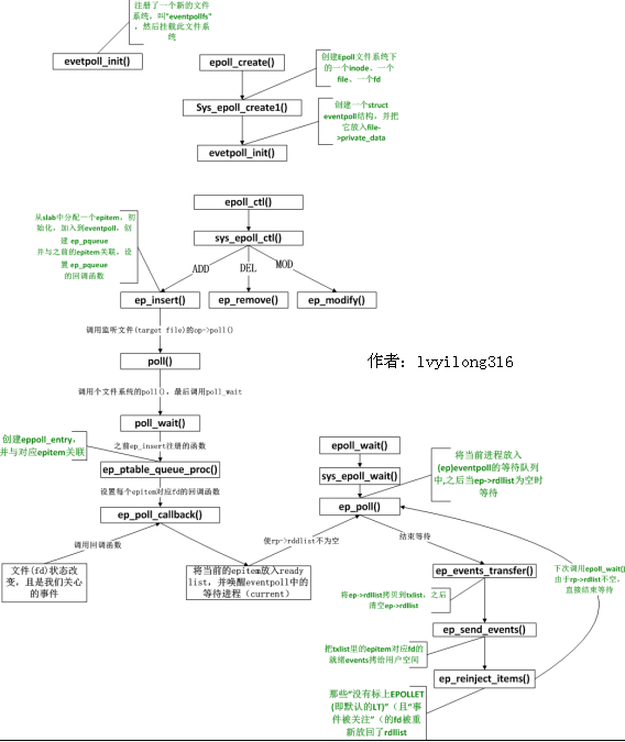
EPOLLET是epoll系统调用独有的flag,ET就是Edge Trigger(边缘触发)的意思,具体含义和应用大家可google之。有了EPOLLET,重复的事件就不会总是出来打扰程序的判断,故而常被使用。那EPOLLET的原理是什么呢?
上篇我们讲到epoll把fd都挂上一个回调函数,当fd对应的设备有消息时,回调函数就把fd放入rdllist链表,这样epoll_wait只要检查这个rdllist链表就可以知道哪些fd有事件了。我们看看ep_poll的最后几行代码:
4.1 ep_poll() (接3.5)
[fs/eventpoll.c->ep_poll()]
/* Try to transfer events to user space. */
ep_events_transfer(ep, events, maxevents)
......
把rdllist里的fd拷到用户空间,这个任务是ep_events_transfer做的.
4.2 ep_events_transfer
[fs/eventpoll.c->ep_events_transfer()]
static int ep_events_transfer(struct eventpoll *ep, struct epoll_event __user *events,
int maxevents)
{
int eventcnt = 0;
struct list_head txlist;
INIT_LIST_HEAD(&txlist);
/* Collect/extract ready items */
if (ep_collect_ready_items(ep, &txlist, maxevents) > 0) {
/* Build result set in userspace */
eventcnt = ep_send_events(ep, &txlist, events);
/* Reinject ready items into the ready list */
ep_reinject_items(ep, &txlist);
}
up_read(&ep->sem);
return eventcnt;
}
代码很少,其中ep_collect_ready_items把rdllist里的fd挪到txlist里(挪完后rdllist就空了),接着ep_send_events把txlist里的fd拷给用户空间,然后ep_reinject_items把一部分fd从txlist里“返还”给rdllist以便下次还能从rdllist里发现它。
其中ep_send_events的实现:
4.3 ep_send_events()
[fs/eventpoll.c->ep_send_events()]
static int ep_send_events(struct eventpoll *ep, struct list_head *txlist,
struct epoll_event __user *events)
{
int eventcnt = 0;
unsigned int revents;
struct list_head *lnk;
struct epitem *epi;
list_for_each(lnk, txlist) {
epi = list_entry(lnk, struct epitem, txlink);
revents = epi->ffd.file->f_op->poll(epi->ffd.file, NULL);//调用每个监听文件的poll方法获取就绪事件(掩码),并赋值给revents
epi->revents = revents & epi->event.events;
if (epi->revents) {
if (__put_user(epi->revents, &events[eventcnt].events) || __put_user(epi->event.data,
&events[eventcnt].data))//将event从内核空间发送到用户空间
return -EFAULT;
if (epi->event.events & EPOLLONESHOT)
epi->event.events &= EP_PRIVATE_BITS;
eventcnt++;
} }
return eventcnt; }
这个拷贝实现其实没什么可看的,但是请注意红色的一行,这个poll很狡猾,它把第二个参数置为NULL来调用。我们先看一下设备驱动通常是怎么实现poll的:
static unsigned int scull_p_poll(struct file *filp, poll_table *wait)
{
struct scull_pipe *dev = filp->private_data;
unsigned int mask = 0;
poll_wait(filp, &dev->inq, wait);
poll_wait(filp, &dev->outq, wait);
if (dev->rp != dev->wp)
mask |= POLLIN | POLLRDNORM; /* readable */
if (spacefree(dev))
mask |= POLLOUT | POLLWRNORM; /* writable */
return mask;
}
上面这段代码摘自《linux设备驱动程序(第三版)》,绝对经典,设备先要把current(当前进程)挂在inq和outq两个队列上(这个“挂” *** 作是wait回调函数指针做的),然后等设备来唤醒,唤醒后就能通过mask拿到事件掩码了(注意那个mask参数,它就是负责拿事件掩码的)。那如果wait为NULL,poll_wait会做些什么呢?
4.4 poll_wait
[include/linux/poll.h->poll_wait]
static inline void poll_wait(struct file * filp, wait_queue_head_t * wait_address,poll_table *p)
{
if (p && wait_address)
p->qproc(filp, wait_address, p);
}
喏,看见了,如果poll_table为空,什么也不做。我们倒回ep_send_events,那句标红的poll,实际上就是“我不想休眠,我只想拿到事件掩码”的意思。然后再把拿到的事件掩码拷给用户空间。ep_send_events完成后,就轮到ep_reinject_items了。
4.5 p_reinject_items
[fs/eventpoll.c->ep_reinject_items]
static void ep_reinject_items(struct eventpoll *ep, struct list_head *txlist)
{
int ricnt = 0, pwake = 0;
unsigned long flags;
struct epitem *epi;
while (!list_empty(txlist)) {//遍历txlist(此时txlist存放的是已就绪的epitem)
epi = list_entry(txlist->next, struct epitem, txlink);
EP_LIST_DEL(&epi->txlink);//将当前的epitem从txlist中删除
if (EP_RB_LINKED(&epi->rbn) && !(epi->event.events & EPOLLET) &&
(epi->revents & epi->event.events) && !EP_IS_LINKED(&epi->rdllink)) {
list_add_tail(&epi->rdllink, &ep->rdllist);//将当前epitem重新加入ep->rdllist
ricnt++;// ep->rdllist中epitem的个数(即从新加入就绪的epitem的个数)
}
}
if (ricnt) {//如果ep->rdllist不空,重新唤醒等、等待队列的进程(current)
if (waitqueue_active(&ep->wq))
wake_up(&ep->wq);
if (waitqueue_active(&ep->poll_wait))
pwake++;
}
……
}
ep_reinject_items把txlist里的一部分fd又放回rdllist,那么,是把哪一部分fd放回去呢?看上面那个判断——是那些“没有标上EPOLLET(即默认的LT)”(标红代码)且“事件被关注”(标蓝代码)的fd被重新放回了rdllist。那么下次epoll_wait当然会又把rdllist里的fd拿来拷给用户了。举个例子。假设一个socket,只是connect,还没有收发数据,那么它的poll事件掩码总是有POLLOUT的(参见上面的驱动示例),每次调用epoll_wait总是返回POLLOUT事件(比较烦),因为它的fd就总是被放回rdllist;假如此时有人往这个socket里写了一大堆数据,造成socket塞住(不可写了),那么标蓝色的判断就不成立了(没有POLLOUT了),fd不会放回rdllist,epoll_wait将不会再返回用户POLLOUT事件。现在我们给这个socket加上EPOLLET,然后connect,没有收发数据,此时,标红的判断又不成立了,所以epoll_wait只会返回一次POLLOUT通知给用户(因为此fd不会再回到rdllist了),接下来的epoll_wait都不会有任何事件通知了。
总结:
epoll函数调用关系全局图:

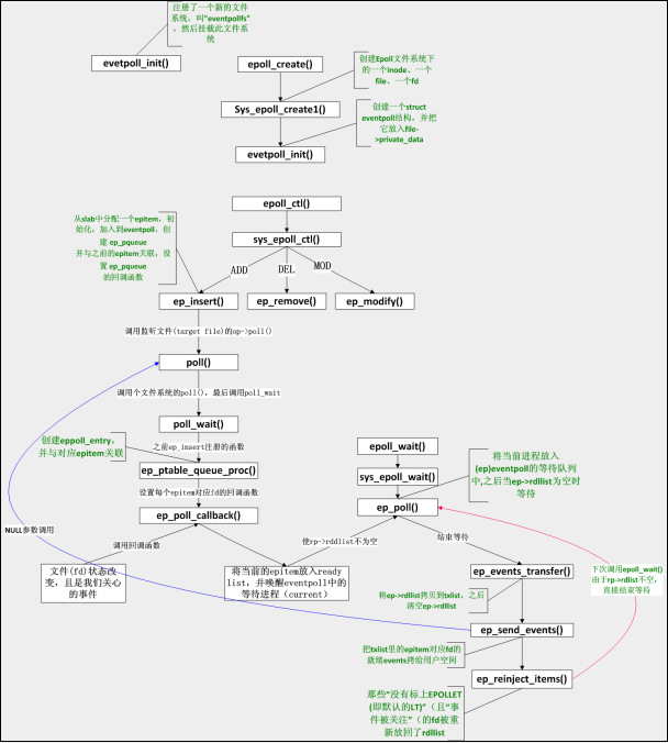
注:上述函数关系图中有个问题,当ep_reinject_items()将LT的上次就绪的eptiem重新放回就绪链表,下次ep_poll()直接返回,这不就造成了一个循环了吗?什么时候这些LT的epitem才不再加入就绪链表呢?这个问题的解决在4.3——ep_send_events()中,注意这个函数中标红的那个poll调用,我们分析过当传入NULL时,poll仅仅是拿到事件掩码,所以如果之前用户对事件的处理导致的文件的revents(状态)改变,那么这里就会得到更新。例如:用户以可读监听,当读完数据后文件的会变为不可读,这时ep_send_events()中获取的revents中将不再有可读事件,也就不满足ep_reinject_items()中的蓝色判断,所以epitem不再被加入就绪链表(ep->rdllist)。但是如果只读部分数据,并不会引起文件状态改变(文件仍可读),所以仍会加入就绪链表通知用户空间,这也就是如果是TL,就会一直通知用户读事件,直到某些 *** 作导致那个文件描述符不再为就绪状态了(比如,你在发送,接收或者接收请求,或者发送接收的数据少于一定量时导致了一个EWOULDBLOCK 错误)。
将上述调用添加到函数调用关系图后,如下(添加的为蓝线):

epoll实现数据结构全局关系图:


欢迎分享,转载请注明来源:内存溢出
微信扫一扫
支付宝扫一扫
评论列表(0条)