
带有延时的备份电池方案
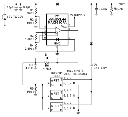
本应用笔记介绍了主电源和备份电池通过二极管“或”逻辑电路与负载连接的方案。这一架构很容易理解,但当电池电压超出主电源电压时,二极管“或”逻辑电路将连通电池供电,不能合理选择主电源供电。本文给出了一个解决该问题的方案。设计中采用MAX931比较器,比较器内置2%基准。
该设计思路发表于2006年5月25日的Electronic Design杂志。
主电源和备用电池通过一个简单的二极管“或”逻辑电路连接到负载。但是,当电池电压超过主电源电压时,二极管“或”逻辑电路将连通电池供电,不能合理选择主电源供电。图1电路给出了一个解决该问题的方案,主开关电源的电压范围为7V至30V,备用电源为9V电池。
图1. IC1 MAX931比较器用于监测主电源电压。当主电源电压下降到7.4V以下时,它可以通过将电池负端接地接通备用电池。
MAX931是一款具有1.182V带隙基准的超低功耗比较器,正常工作时,比较器输出为低电平,三个并联的n沟道FET关断,电池负端浮空,由主电源为负载供电。当主电源电压下降到7.4V时,比较器输出高电平,它将接通n沟道FET,将电池负极接地,由电池为负载供电(图2)。
图2. 主电源电压(图1中的通道3)逐渐下降时,n沟道FET的栅极电压变为高电平(通道2)。这将接通电池,使输出电压(通道1)达到9V。主电源电压达到8.4V时n沟道FET关断,恢复主电源为输出供电。
栅极驱动电路的D1、C1和R6产生一定的延时,该延时可以消除电路从电池切换到主电源时产生的瞬态干扰,而这些瞬态干扰会导致系统的微控制器复位,这一点对于绝大多数系统是无法接受的。图3给出了电路不存在瞬态干扰时的特性。注意:R3和R4将MAX931的滞回电压设置为800mV,以保证正确的工作状态。请参考MAX931数据资料计算相应的电阻值。
图3. 在快速恢复主电源供电时,图1输出响应不存在瞬态干扰。
欢迎分享,转载请注明来源:内存溢出
微信扫一扫
支付宝扫一扫
评论列表(0条)