
汽车市场主要的防盗方式包括发动机防盗锁止系统(IMMO)、遥控门锁(RKE)、无钥匙门禁(PKE)、电子转向柱锁、双向智能钥匙和GPS卫星定位等,其中以IMMO和RKE的应用最为广泛。无钥匙进入系统(PKE)技术是在相当成熟的RKE基础上发展起来,集成了IMMO和RKE功能。PKE作为新一代防盗技术正在逐步发展壮大,目前已经从奔驰、宝马等高端车市场逐步进入如像福特蒙迪欧、日产的天籁的部分车型等中档车市场。车内区域检测精度和系统安全是衡量PKE系统性能的重要指标,本文采用Atmel公司的六路低频驱动芯片ATA5279发射低频信号,采用三维全向天线接收的方法实现车内区域精确定位。
PKE系统工作原理PKE系统主要包括三个部分:车身基站、低频天线和电子钥匙。通过双向交互认证来验证电子钥匙的身份。车身基站采用主动式的工作方式,其行为不依赖于电子钥匙的指令,结合车身微动开关的触发激活系统认证和区域检测,决定是否打开车锁或其他动作。
低频信号唤醒:用户携带电子钥匙处在低频天线信号覆盖范围内并给予一个触发信号如拉动门把手时,车身主机通过低频天线发送一条编码的低频报文。电子钥匙通过三维天线接收低频报文,并对该数据信息进行验证。如果与钥匙内存储的数据匹配,钥匙则会被唤醒。
射频信号验证:钥匙被识别唤醒后,将会分析车身主机发送的认证口令,使用HITAG2算法对数据进行加密并通过射频信号发送回主机。主机把收到的数据与内部计算的数据进行比较,如果验证匹配通过,就会打开车门锁。认证过程几十毫秒即可完成,车主并不会感到有迟滞。
用户进入车内后,只需要按一下启动键,汽车发动机便会启动。启动时验证过程和开门过程大致相同,但启动发动机时系统需要验证携带钥匙的人是否在主驾驶区域,以防止儿童误触发。
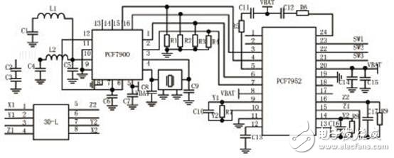
系统结构 系统总体设计PKE系统结构如图1所示。车身基站控制单元采用LQFP64封装的8位HCS08-MC9S08DZ60,该MCU内嵌CAN控制器,具有2路SCI、1路SPI外设接口、外接TJA1040接口作为CAN Node;低频通讯模块采用Ateml ATA5279驱动6路单独的低频线圈,发送125KHz低频信号,用来实现跟钥匙的近距离通讯;射频接收模块采用MC33596,快速接收钥匙跟车身之间用加密认证的数据传输,点火锁附近基站芯片采用PCF7991;车身基站单元采用12V电源和线性稳压器TLE4275取得5V电源对系统供电。电子钥匙端采用PCF7952通过三维天线接收来自车身的低频信号,经接收器控制逻辑分析是否唤醒系统,通过射频发射单元PCF7900把加密后的数据发送给车身基站。
车身基站电路设计车身硬件电路主要由电源电路、主控MCU电路、CAN节点、射频电路、低频电路与发动机防盗锁止电路等部分组成。
1. CAN总线电路 2. 射频接收电路射频电路接收部分采用的是Freescale公司的低功率射频接收芯片MC33596。系统中MC33596采用FSK、曼彻斯特编码方式接收电子钥匙射频信号。MC33596采用SPI方式与MC9S08DZ60通信,MC9S08DZ60内置串行外围设备接口模块,连接方便。用于接收电子钥匙发送的射频信号。
3. 低频发送电路低频发送电路采用Atmel公司的ATA5279驱动车身低频天线,它具有优异的EMC性能,对负载具有热和电保护,具有非常低的关断模式电流。ATA5279能同时驱动六路天线线圈,通过SPI接口与控制器连接,主控芯片MC9S08DZ60通过模拟SPI接口与其通讯。在实现区域判断时,ATA5279可以提供20段电源管理以供信号强度检测。电路如图2所示,六个低频天线放置于车身的不同位置。

图1 PKE系统结构图

图2 低频信号发射电路图
电子钥匙电路电子钥匙电路由中央控制模块、射频发射模块和三维低频接收模块组成。其中射频发射模块实现发射远程开闭锁命令和信号强度信息。通过低频接收和射频发送的方式实现汽车无钥匙进入与无钥匙启动发动机功能。
1. 低频接收电路钥匙所采用的主控芯片是由Philips公司生产的PCF7952。它包括安全认证芯片,具有高灵敏度的三维低频接口,支持接收信号强度指示(RSSI)以判断ID设备的位置。片内遥控开锁码生成在硬件认证计算单元中实现。支持FLASH编程。三维低频全向天线保证只要钥匙在同一位置,无论如何放置,所处位置的场强值是不变的。
2. 射频发送电路当低频验证通过后,钥匙端射频模块应该做出相应响应。为了保证系统能够在较低电流消耗的情况下,有较高的发射功率和接收灵敏度,系统选用了NXP公司的高集成度、单芯片发射器PCF7900。数据速率可达40kbps。PCF7900通过三线制串口方式(SPI)与PCF7952相连接,SDIO,SCK,EN,CLOCKOUT分别接在PCF7952的P20、P23、P24、P15脚。电子钥匙电路如图3所示。

图3 电子钥匙电路图
电子钥匙的定位PKE系统通过对电子钥匙的定位,给用户带来了舒适与便利。车主只需随身携带电子钥匙,有触发动作,PKE系统就会自动检测钥匙并进行身份识别。对于PKE系统来说,位置检测是PKE系统最关键的一步。位置检测直接影响到门禁系统和防盗锁止系统的安全性。只有定位准确,主控制器才能对发生的事件做出正确的判断,并通知相关执行机构做出及时正确的动作。
如图4所示,PKE系统需要检测判断三种区域:门、后备箱附近车外区域、车内区域和主驾驶位置。当车主在车外区域有拉门、打开后备箱等 *** 作时会触动微动开关,从而触发双向认证和场强检测过程;车内区域识别是整个PKE系统设计的难点,需要精确地判断钥匙所处的位置,由此决定门的状态;如果检测到钥匙在主驾驶位置,才可以正常启动引擎。
区域检测有两种方式,其一是通过调节低频信号灵敏度强弱进而根据通讯是否稳定进行模糊判断,精度有限但实现方便;其二是基于接收低频信号的强度检测来判断,根据低频信号的大小来计算钥匙与车内低频天线的相对距离。如图4所示共放置了六个低频天线用于区域检测,通过多根低频天线的交叉覆盖范围,来精确定位钥匙的具体位置。电子钥匙在识别区域内,如果被低频信号唤醒并认证通过后,会测量其所在位置的场强,通过射频发射相应信息至车身基站,基站将接收到的场强与原来设定好的门阀值相比较,判定此时电子钥匙的位置。

图4 区域检测与天线位置
系统低频电路软件设计及测试分析 系统软件设计系统的软件设计主要工作是进入控制。引擎启动控制与进入控制类似。当有微动开关等触发信号时,车身基站会主动发送包含ID的低频唤醒信号,如果ID和钥匙内所存的ID相一致,电子钥匙被成功唤醒,发送射频确认信号给车身基站;车身基站收到确认信号后发送一条包含随机数的加密低频信号,电子钥匙再响应相应的射频加密信号,以完成身份认证。身份认证完成后,低频天线会发送场强查询命令,电子钥匙通过射频信号把相应的场强信息发送给车身基站,车身基站通过分析判断电子钥匙位置,在有效区域内才会执行相应动作。开门时有效区域指电子钥匙与车子的安全距离,不需要太高精度,引擎启动时有效区域是指是否在主驾驶位置,需要较高精度。其工作流程如图5所示。

图5 PKE进入功能程序流程图
测试分析通过在车身内部放置六根低频天线,并使用ATA5279对其进行驱动管理的方式,可以有效提高区域检测精度,实验结果表明在车内主驾驶位置检测时其有效精度可以达到5cm。通过加强无线通信过程中的加密、解密、随机数生成、数字签名、密钥协商以及应用协议的制订等,以实现通信双方的保密性、身份验证和信息完整性。低频唤醒机制有效地把电子钥匙的射频发送 *** 作降到最低,从而有效地节约了电池电量,延长了电子钥匙的使用寿命。
结束语本文提出了一种基于ATA5279的汽车无钥匙进入系统。系统采用双向交互认证,任何错误都会导致通讯结束,有效地防止了被其他接收机截获的可能性,大大提高了防盗性能与防抢性能。
通过本文的研究表明,该系统在任何情况下都能正确识别车主,可以自动打开或关闭车锁。同时,系统采用ATA5279低频驱动芯片,配合三维低频接收装置,可以较好地解决车内区域高精度检测与电子钥匙电池寿命问题。因此具体较高的应用价值与市场前景。
欢迎分享,转载请注明来源:内存溢出
微信扫一扫
支付宝扫一扫
评论列表(0条)