
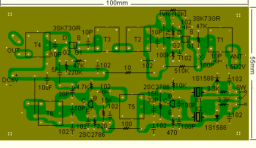
图26所示的为晶体变换器的印刷电路基板。由于为VHF频带,可以使用纸树脂基板。对于高频率放大电路与频率变换电路的输入出端,利用接地铜箔隔离,以达到隔离效果。 虽然输入频率fs与所需要的输出频率人fIF的频率为不同,但是,也不要将输入与输出太接近。

图26晶体变换器的印刷电路基板
▲局部振荡频率的调整 首先,对于局部振荡电路的晶体振荡电路与频率倍频(×2)做调整。此为如图27(a)所示,将频率计频器连接在T6的TP端子,调整T5与T6的铁芯,使频率成为68MHz(X1=11.333MHz)或72MHz(X2=12.000MHz)。由于铁芯的位置不同,而可能成为2倍或3倍,必须注意调整。

(取出正确的2倍频输出)
接着,将计频器从TP端子取下,连接高频棒测试棒(第8章介绍的制作品),再调整T5与T6,使输出成为最大。 对于局部振荡电路的调整,也可以如图(b)所示,使用Dip-Meter(在第3章制作)。使用夹线(Clip)等作成1~2圈数的线圈,从TP端子取出fosc将Dip-Meter的转盘指示在68MHz或74MHz附近,调整T5与T6的铁芯,使Dip-Meter的指示计摆振至最大。 调整CT,使输往频率变换电路3SK73的G2的注入电压约为0.5~1V。 ▲高频率变换电路与频率变换电路的调整 在与主接收机连接的接收状态下,如图28所示,连接信号产生器SSG。 然后,设定SSG频率为122MHz,调整T1的铁芯,使谐振点为122MHz(晶体频率X2时,主接收机的频率为50MHz)。再将SSG的频率设定为124MHz(主接收机的频率为52MHz),调整T4铁芯,使谐振点成为52MHz。 使用同样方法,使T2谐振频率为120MHz,T3为124MHz。以上的调整为做2~3次反复调整。

(一面观察主接收机的S电表,一面调整铁芯,使S电表指示摆振为最大。)
欢迎分享,转载请注明来源:内存溢出
微信扫一扫
支付宝扫一扫
评论列表(0条)