
本文中所说的比率特性是指器件输出与待测量和其他电压或电流的比例有关。
传感器和阻性检测元件
许多传感器的输出与其电源电压都是成比例的。这通常是因为产生输出的感应元件是比率器件。最常见的比率元件是电阻器,其阻值随被测量的变化而变化。电阻式温度检测器(RTD)和应变计都是典型的阻性敏感元件。
阻性元件的比率性是由于其阻抗不能直接测量。其值是由电阻两端的电压与经过电阻的电流的比值确定的。
R = V/I 公式1 (欧姆定理)
使用阻性元件的传感器通常令一个电流流过电阻并测量其电压。在输出传感器之前,可以将该电压进行放大或电平偏移,但是其大小仍然与流过电阻的电流相关。如果该电流来自于电源电压,那么传感器的输出与电源电压成比例。公式2描述了这类比例传感器的输出(图1),其中Vs是输出信号,Ve是激励电压,S是传感器的灵敏度,P是所测参数的量值,C是传感器的失调量。
Vs = Ve (P x S + C) 公式2

图1. 比例型传感器
Honeywell?[1] MLxxx-C系列压力传感器是众多汽车比例传感器中具有代表性的器件。当在5V标称电源电压下工作时,失调电压为0.5V,满量程输出为4.5V。如果改变激励电压,失调电压和满量程输出会随之按比例变化。
需要知道激励电压才可使用输出信号,这在许多应用中是很不方便的。为了解决这一问题,制造商在电路上增加了一个电压基准。这种器件可提供非常精确的电压,并与温度和电源电压无关。如果流经感应电阻的电流来自于基准电压,那么公式2中的Ve可用一个常数替换。从而得到公式3,其中的新常数包含在S2和C2之中。
Vs = P x S2 + C2 公式3
因为输出信号仅为被测参数的函数,所以公式3不是比例关系。Honeywell公司的MLxxx-R5系列压力传感器就是非比例传感器。当在7V和35V之间的任何电源电压下工作时,失调都是1V,满量程输出为6V。
模数转换器(ADC)与阻性器件
用于将传感器信号数字化的ADC也是比例器件。无论其内部架构如何,所有ADC都是通过对未知输入电压与已知参考电压相比较来工作的。转换器的数字化输出是输入电压与参考电压的比值乘以ADC的满量程读数。考虑到内部放大和设计的多样性,还需要一个比例因子K。无论K值大小,只要ADC的配置未改变,K值都保持固定不变。公式4描述了一个普遍意义上的ADC (图2)的数字读数(D)和输入信号(Vs),参考电压(Vref),满量程读数(FS)以及比例因子(K)间的关系。
D = (Vs/Vref)FS x K 公式4

图2. 普遍意义上的模数转换器
参考电压的与ADC的具体设计有关。在一些ADC中参考电压是电源电压,而在另一些ADC中参考电压来自于内部基准源,在其他设计中,用户必须将参考电压连接至ADC的Vref输入端。如果使用了内部或外部电压基准,使参考电压成为一个衡定值,则公式4可简化为公式5,其中K2是一个新的常数,其值为FS x K/Vref。
D = Vs x K2 公式5
传感器的测量
由一个非比例传感器和具有固定参考电压的ADC组成的小系统的输出可通过将公式3 (传感器的输出)中的Vs (ADC的输入)代入公式5中得到。如公式6所示。
D = P x S2K2 + C2K2 公式6
公式6给出了所需的确切关系。数字量值(D)大小与P的变化成比例,并且仅受P改变的影响。D不受温度和电源电压变化的影响。
省去电压基准
利用电压基准稳定传感器和ADC是一种有效且必要的技术。然而,并非总是最好的技术。
本文的其余部分将讨论如何创造性地利用ADC的参考电压输入,从而省去许多传感器电路中的电压基准和电流源。这种设计节省了元件成本、电路板空间以及电压“净空”。由于省去了电压基准,非理想基准相关的误差也不复存在,因此精度也有所改善。这种技术已在汽车工业中应用多年。传感器和ADC与电源电压的比例关系一经确定,便无需精确的电压基准。
与之相似的采用电流驱动传感器和单元件阻性传感器(如RTD)的技术已不常用了。这些电路中ADC的灵敏度会随温度或电源电压的变化而变化。虽然如此,ADC和传感器输入的组合还是相当稳定的。
与电源电压成比例的传感器
将公式2中的输入信号(Vs)代入公式4,便可得到测量比例传感器时ADC的输出。得出公式7,该公式表示:D是P,Ve和Vref的函数。
D = P(S x FS x K x Ve/Vref) + C(FS x K x Ve/Vref) 公式7
乍一看,公式7中的方法似乎并不理想,因为输出(D)是三个变量的函数,而并非仅仅是P的函数。然而,仔细观察会发现:Ve/Vref的比值是非常重要的,单独的数值并无太多意义。如果Ve和Vref电压来自同一个电源,则很容易得到恒定的Ve/Vref比值。一旦这样的话,D将与P的变化成比例,并且只与P的变化有关。设Ve/Vref比值为一个常数,公式7可简化为与公式6相似的形式。因此,这就说明无需电压基准也能实现相同的性能。
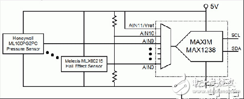
从实际应用的角度来看,Ve和Vref必须足够大,这样才能避免噪声干扰;同时Ve和Vref还必须处于ADC和传感器所指定的范围内。用正电源电压作为Ve和Vref的电压源通常可以满足上述要求,并且允许为大量并联的传感器供电,如图3[2]所示。
图3中MAX1238的前端有一个12输入的多路复用器,且内置一个电压基准。在这种情况下,虽没有与ADC基准有关的附加成本,但是如要给10个传感器中的每个都增加基准则会使成本明显增加。 MAX1238还允许AN11输入作为参考电压。将AN11作为参考输入并将其连接至5V电源,可设置ADC的满量程输入为5V,并便于与比例型传感器配合使用。在图3中,MAX1238的内部参考电压并非闲置。可用软件控制内部电压基准并用于诊断,如测量电源电压。可通过连接到输入AN10的分压器来实现。

图3. MAX1238 ADC允许AN11输入作为参考电压,因此,ADC可与比例传感器配合使用。
图3的拓扑非常适合汽车应用和那些由单电源供电,供电线路上压降很小的应用。并不适合那些工作中必须使用长导线的传感器或者是ADC和传感器由不同电源供电的应用。
电流驱动的电桥
在低噪声环境或者系统中,若压力传感器紧挨ADC放置,可能没有必要使用带信号放大的传感器。在这些应用中,低成本桥式输出传感器更适合。为了降低传感器成本,同时在整个温度范围内提供良好的性能,许多此类压力传感器,如Nova Sensor公司的NPI-19系列[3]都是由电流源供电而不是电压源供电。(更详细的论述请参见附录1)。公式8给出了这种电流驱动的传感器的输出,其中Ie是激励电流。
Vs= Ie (S x P+C) 公式8
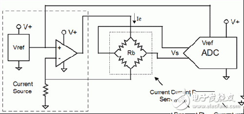
图4给出了一个常用于桥式输出传感器的电流源。该电流源由一个低温度系数电阻,一个运算放大器及一个电压基准组成。如果ADC和压力传感器整合于一个部件中,则电流源的电压基准也可为ADC提供参考电压。在图4的电路中,电压基准同时被用来稳定传感器和ADC,使它们不受变化的温度和电源电压的影响。

图4. 该设计中电流驱动传感器的电流源由一个电阻,一个运算放大器和一个电压基准组成。
与图4类似的另一种方法如图5所示的电路,无需电流源或电压基准。需要注意的是:虽然传感器和ADC的组合在整个温度范围内都很稳定,但是ADC和传感器都具有很大的温漂。如果单独测量,传感器的灵敏度将随温度的升高而降低,而ADC的灵敏度则升高。由于在整个温度范围内ADC输出不是稳定的,所以将该方法用于ADC有多路输入的电路时必须特别小心。

图5. 传感器和ADC组合的另一种设计方法,无需独立的电流源或电压基准。
从图5可以得出公式9:
Vref = Ie x R1 公式9
将公式9中的Vref和公式8中的Vs代入上述ADC的公式4 ,得出公式10。
D = [Ie (S x P+C)/(Ie x R1)](FS x K) 公式10
因为分子和分母中含有激励电流(Ie),因此可消去。由此可得到公式11,表示输出与激励电流无关。如果将公式11中的常数项合并,将再次得出与公式6等效的公式:带有电压基准的系统。
D = P(S x FS x K/R1)+C(FS x K/R1) 公式11
如果R1作为一个常数,它必须具有较低的温度系数。与图4相比,图5要求R1具有良好的温度稳定性,这并不是其缺点,因为图4中的电阻也必须具有良好的温度稳定性。
公式11中没有R2,而且电路中也不需要R2。但是,对R2进行分析是为了说明它并不影响ADC读数。R2可用另一个电流驱动的压力传感器、RTD或一个固态开关的电阻代替,而不会影响ADC读数。
理论上,可以采用多通道输入ADC和数个串联驱动的电流型传感器。然而,传感器串联会使得激励电流(Ie),传感器信号(Vs)以及参考电压(Vref)更低。当传感器串联时,需要特别注意对ADC Vref的要求及系统噪声。
RTD
RTD是另一种通常与电流源配合使用的传感器。RTD的常用材料是铂,通常具有约3,800ppm/°C的正温度系数。测量RTD的传统方法是将其作为电阻桥的一个端子。然而,在实际应用中,很少使用电阻桥。低成本高分辨率ADC的存在在,使得只需驱动一个电流流过RTD,并直接测量RTD两端的电压这种简单方案更为经济。这种方法避免了非平衡桥的非线性问题,并且省去了组成电阻桥的三个精密电阻。
图6中的电路也无需利用电桥或者稳定的电流源来测量RTD (Rt)。该电路只需要一个稳定的基准电阻(R1)和一个低等级的限流电阻即可。

图6. 无需电阻桥或稳定电流源来测量Rt的电路
欢迎分享,转载请注明来源:内存溢出
微信扫一扫
支付宝扫一扫
评论列表(0条)