
加速度计可以用在仪表中,测量加速度(速度对时间的变化率)和测量倾斜度(物体的纵轴和与地球表面相切的平面的垂线之间形成的倾角)。倾斜度测量可以被看成“直流”或稳态测量。在理论上,加速度可以是稳态的,但在实际应用当中,加速度通常是一个短期的暂时现象。
在非倾斜应用(短时加速)中,可以将压电检波器或压电薄膜传感器用作传感器。任何类型的压电传感器都有一个与电容串联的交流电压源等效电路(加上其他会产生二阶效应的电抗元件,不在此进行分析)。典型的容值为几百皮法到几纳法。电压源的电容耦合就是为什么器件不能提供稳态的倾斜度测量的原因。
上面提到的等效电容,再加上输入或后继的放大或缓冲电路的分流电阻就构成了一个单极高通滤波器(HPF)。在最好的情况下,如果分流电阻越大,高通滤波器中极点的时间常数越长。这就意味着,在时间常数效应削弱测量前,可以对加速度进行测量的时间较长。
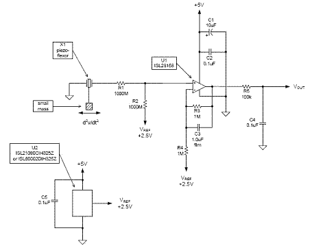
从实用性的角度出发(考虑到器件的可用性),可以选用1GΩ的阻值。由于这个电阻值很大,所使用的放大器必须具有非常低的偏置或泄漏电流,最好能达到1pA的级别。
图1是一个实用电路的电路图。压电薄膜传感器是器件X1。在原型设计当中,使用了测量专用的 LDTM-028K器件。这个传感器的一端已经施加了一个很小的重力,在这端再增加大的重力,可以提高灵敏度。传感器通过R1连到运放U1的非反向输入端,R1可防止过压对运放的输入造成损害。如果传感器承受的加速度非常高(如重击),就很可能发生这种情况。R1也可以用来减小来自X1的信号幅值。这个电路中的R1是1GΩ。R2是输入分流电阻,1pA的泄漏电流会流过R2,其数值也是1GΩ,产生1mV的偏置电压(加到运放的实际偏置电压上)。R2接 2.5V的参考电压,设定运放的静态输出电压。运放是ISL28158(或任何其他具有超低输入偏置/泄漏电流的器件)。运算放大器使用+5V DC电源供电。直流增益由R3和R4设定,在这个电路中是+2V/V。1μF的电容器(C3)构成了低通滤波器,减小了电路对更高频振动的响应。这里最好用薄膜电容器,因为陶瓷电容器可能引入附加的讨厌的压电效应(即常说的颤噪效应)。如果需要额外的低通滤波,在运放的输出端,即图中的R5和C4,可以增加一个额外的极点。

把X1安装到电路板上,这样重力就会加到电路板的下面,传感器会在所要测量加速度的方向上弯曲。
调小R1可提高灵敏度。调整C3和C4可改变低通滤波器的时间常数。
欢迎分享,转载请注明来源:内存溢出
微信扫一扫
支付宝扫一扫
评论列表(0条)