
蓝牙耳机的电源管理设计要求外围组件少,集成度高,同时满足蓝牙芯片对负载响应和噪声抑制的要求。无线立体声耳机成为热门产品。随着越来越多的手机 支持蓝牙功能,蓝牙耳机已成为手机的必备选件。同时,随着支持MP3播放的立体声蓝牙耳机的推出,蓝牙耳机已能够同时连接到蓝牙移动电话和音乐播放器,这 必将给蓝牙应用带来新的亮点。
蓝牙耳机的核心是射频和基带处理两部分,为适应功能 的集成和设计的小型化,CSR、Broadcom等公司已将射频和基带处理功能集成在一起,如CSR BlueCore4高集成的蓝牙芯片,封装最小为6×6mm。整个耳机的电源管理设计要求外围组件少,集成度高,同时满足蓝牙芯片对负载响应和噪声抑制的 要求。
图1:TC1303在蓝牙耳机上的应用电路。

基于上述系统电源的需求,Microchip推出了高度集成的、小尺寸的电源管理方案,包括 TC1303和MCP73855。其中,TC1303为高集成的电源转换芯片,MCP73855为高集成的线性锂电池充电芯片。TC1303在3×3mm 10引脚DFN封装中集成了一个500mA同步降压转换器和一个300mA低压差LDO,并具有电压正常指示引脚(Power-Good)。其标准固定电 压输出组合,如1.8V/2.7V,恰好满足BlueCore2对电源的要求。图1为TC1303在蓝牙耳机上的应用电路。
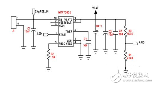
图2:MCP73855在蓝牙耳机设计中的应用电路。

TC1303提供的电压正常指示引脚可以连接到蓝牙芯片的I/O,以监视供电电压的状态。电压正常指示引脚可以检测DC/DC输出电压 (TC1303A)或LDO输出电压(TC1303B),甚至可分别检测这两路输出,实现顺序上电,满足不同蓝牙芯片对供电的要求。MCP73855 可提供锂电池充电管理功能,片内集成的MOSFET、电流检测电阻和反向阻断二极管可提供最大400mA的充电电流,并可通过外接电阻或直接由I/O输出 设置所需的充电电流。MCP73855可自动完成锂电池的预充、恒流、恒压充电控制,并把充电状态输出到LED或蓝牙芯片。配合适当的外围电路,充电状态 指示引脚可以驱动双色LED,实现充电过程及充电结束的分别显示。图2为MCP73855在蓝牙耳机设计中的应用电路。
TC1303 和MCP73855的小尺寸封装(3×3mm)以及简单的外围电路,构成了一个低成本、高性能、高度集成的蓝牙耳机电源管理方案,这个方案也可适用于最新 播放MP3的立体声蓝牙耳机设计。工程师利用它和蓝牙芯片,可以设计更加舒适、时尚、易用,同时重量轻巧的蓝牙立体声耳机,使用户能够在移动时欣赏音乐, 又永远不会漏接电话。
欢迎分享,转载请注明来源:内存溢出
微信扫一扫
支付宝扫一扫
评论列表(0条)