
LDO(低压差线性稳压器),FPGA需要3.3V、2.5V和1.2V,可选用凌力尔特LINEAR:LT1083/84/85,低压差正压可调稳压器。
应用电路如图所示:

输入端加10UF电解电容,输出端加10UF胆电容。

基本可调稳压器电路图如上图所示,通过改变R1、R2阻值输出需要的电压值,由于Iadj很小,计算时可以忽略不计。故等式变为:
,其中,Vref=1.25V。
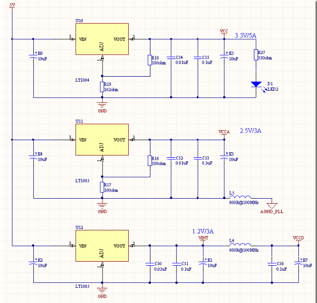
电路板电源设计如下图所示:

3.3V:R1=100Ω,R2=162Ω
2.5V:R1=R2=100Ω
1.2V:ADJ直接接地,1.25V≈1.2V
欢迎分享,转载请注明来源:内存溢出
微信扫一扫
支付宝扫一扫
评论列表(0条)