
构建低电压负电源热插拔电路的三种方案
考虑到市场上的许多热插拔IC不能支持负电源设计,本文讨论了三种构建低电压负电源热插拔电路的解决方案。其中两种方案需要配合正电源使用,而第三种方案可以用于仅有负电源供电的系统。
类似文章发表于2008年7月的Power Electronics Technology。
本文提供了两个用于+5V/-5.2V的双电源供电系统的热插拔方案,一种方案利用两个芯片分别控制每个通道;另一种则使用单个控制器IC保护两个通道。第三种方案采用单个芯片实现-5.2V单电源的热插拔保护。三种方案均提供带电插拔、启动延时、浪涌电流抑制等功能,但只有一种方案具备过压检测和断路器功能。
图1所示的两芯片方案在负电源和正电源通道都提供有独立的断路器功能,图2和图3所示的单芯片方案支持浪涌电流控制功能,但在负电源通道上不具备限流和断路器功能。
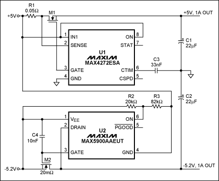
两芯片方案图1所示电路提供完备的热插拔功能,为+5V和-5.2V电源提供限流、断路器功能。电路采用MAX4272低电压正电源控制器支持+5V通道的热插拔,由于无法找到用于低电压的负电源热插拔控制器,我们使用了MAX5900高压负电源控制器支持-5.2V通道。将MAX5900的接地端连接到+5V电源,+10.2V的电源压差能够满足MAX5900的-9V至-100V供电范围要求。由于MAX5900具有-9V的最低供电电压,所以在本设计中选择了这款器件。除MAX4272外,也可以选择其它低电压正电源控制器用于本设计,但MAX4272在8引脚封装内集成了全面的功能,因此在本设计中选择这款器件用于正电源的热插拔控制。
每个通道均提供过载(电流大约为1A)故障关断,发生故障时可以自动重新开启。MAX5900利用M2 MOSFET的RDS(ON)作为检流电阻,VSENSE的触发门限为200mV。选择RDS(ON) = 0.2Ω的MOSFET作为M2,可以获得大约1A的过载门限。有关延时和定时信息,请参考器件数据资料。

图1. 两芯片热插拔控制方案,在正、负两个低压电源通道均提供过载故障检测。
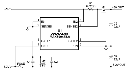
单芯片方案图2电路为正、负电源同时提供限流、热插拔启动控制功能,但仅为+5V电源提供断路器功能。以下介绍的单芯片方案利用MAX5904同时支持+5V和-5.2V的热插拔,MAX5904设计用于控制两路正电源的带电插拔,按照如下电路设计,可以用其控制一路正电源和一路负电源。选择MAX5904的优势是能够控制两路电源,并且只需要很少的外部元件。
按照以下配置,MAX5904可以将+5V电源当作+10.2V电源控制,提供断路器功能;将-5.2V电源当作+5.2V电源处理,实现热插拔管理功能。
- MAX5904的GND引脚接-5.2V
- IN1和SENSE1引脚接地
- IN2引脚接+5V
MA5904无法检测负电源故障,但可以检测+5V电源的故障。一旦检测到故障状态,将同时关断两个通道。经过一段延迟时间后,两个通道将自动重试,重新开启。利用ON引脚可以实现通/断控制,但需要一个简单的电平转换电路,因为MAX5904是以-5.2V为参考点,而非GND。

图2. 单芯片方案,为正、负电源提供浪涌电流限制,但-5.2V通道不具备断路器功能。
单通道方案图3所示为-5.2V、单通道热插拔电路,利用MAX4272低电压正电源热插拔控制器提供负电源热插拔管理。MAX4272的GND引脚接-5.2V电源,IN和SENSE引脚接电路的地。MAX4272相当于工作在+5.2V电源的电路。由于电路中没有使用检流电阻,因此无法提供过载断路功能。除MAX4272外,也可以选择其它器件用于本设计,但MAX4272所需要的外部元件最少。

图3. 单通道负电源热插拔电路不具备断路器功能,可调节开启电压。
MAX4272的ON引脚可以直接连接到电路的地电位,当-5.2V电源开启并且电压达到-2.4V以后150ms时,热插拔控制器开始启动。更换电阻R1和R2,可以设置更接近+5V的开启电压。调节R1/(R1+R2)分压比,使ON引脚电压上升到所要求的负电源电压以上0.6V,开启热插拔控制器。
启动过程中电路内部没有限流功能,因此利用CG减缓开启时栅极电压的上升速率。内部栅极驱动电流约为100µA,负载电容将按照下式所示的速率充电:

其中,CGATE = CG + CGS (M1)。
由于该电路不具备限流功能,最好在-5.2V电源上串联一个保险丝,如图2所示。
欢迎分享,转载请注明来源:内存溢出
微信扫一扫
支付宝扫一扫
评论列表(0条)