
智能家电是利用综合布线技术、网络通信技术、安全防范技术、自动控制技术、音视频技术将家居生活有关的设施集成。最常实现的应用是灯光、热水器、空调、入侵监测、烟雾报警、视频监控和窗帘的智能控制。
无线控制采用无线通信技术实现对设备的控制。无线控制的优点:安装和布线简单;无线控制的缺点:抗干扰性相比有线控制要差些,信号覆盖受建筑物影响。
WiFi 技术在智能家居中的应用的主要优点有:WiFi 智能节点可以直接连接无线路由器,从而接入Internet网;不需要家庭网关,节点可以任意扩充;不会破坏现有装修;智能手机可以进行局域网控制和远程控制。鉴于WiFi 模块是笔记本、平板电脑和智能手机的标准配置,基于WiFi 技术的智能家居会逐步得到推广和应用,市场前景广阔。
WiFi 插座的控制电路设计

图1 :WiFi插座的继电器控制电路
电路原理:模块收到合上指令,PC8端口输出高电平,Q1导通,继电器的线圈有电流流过,继电器的触点L_IN 和触点L_OUT 吸合,插座供电给负载;模块收到断开指令,PC8端口输出低电平,Q1截止,继电器的线圈没有电流,继电器的触点L_IN 和触点L_OUT 断开,插座断电。以上只是以WiFi 插座为例,叙述基于WiFi 技术的智能家居,如果要实现智能家电中的其他功能,实现原理类似。例如,要实现远程视频监控,只需将插座改为摄像头并实现相应的软件功能即可。
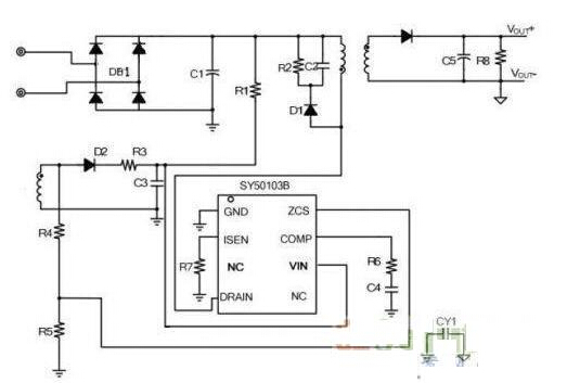
智能插座电源功能原理

图2:智能插座电源电路
电源电路有两路,一路是将交流220V 经AC-DC 转换成12V 电源,采用SY50103 芯片,可以提供1A 的电流,纹波控制在100mV 以内。开关电源的优势在于功率小、转换效益高,同时体积也小,适合放入较小体积的插座内。开关电源电路图如下图所示:继电器选用12V 10A 继电器,12V 继电器相比5V 继电器的成本要低一些。由于主控制器和电能计量IC 需提供5V 电源,而无线WIFI 模块采用是3.3V 电源供电,所以12V 电源出来之后,又分为两路,一路使用稳压芯片78L05,将电源降到5V,给MCU 和HLW8012 提供电源;另一路采用DC-DC 芯片,将12V 转为3.3V 给无线模块提供电源。
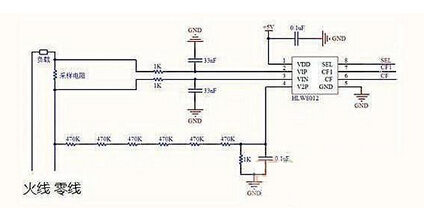
采样电路包括电流信号采样和电压信号采样两部分。
电压采样采集的是零线信号上的电压,由于电压信号较大,有效值是220V,需通过电阻网络降压的方式实现采样,通过串联6 个470K 的电阻和1 个1K 的电阻进行分压,然后接入计量芯片HLW8012 的电压输入采样端V2P 引脚。

编辑点评:本文简单介绍了智能家居中WiFi插座的电路设计,利用 WiFi 智能插座,不需要家庭网关,不需要破坏现有装饰,就可以轻松实现对家用电器的智能化控制。
电子发烧友《机器人技术特刊》,更多优质内容,马上下载阅览
欢迎分享,转载请注明来源:内存溢出
微信扫一扫
支付宝扫一扫
评论列表(0条)