
单片机中去耦电容在电路中的应用
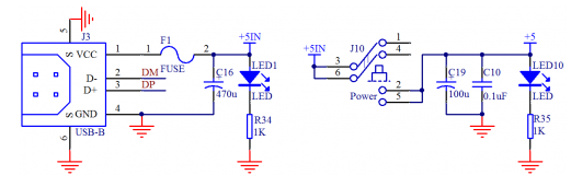
首先来看图 1,这是 USB 接口和供电电路。

图 1 USB 接口和供电电路
左边这张图,过了保险丝以后,接了一个 470uF 的电容 C16,右边这张图,经过开关后,接了一个 100uF 的电容 C19,并且并联了一个 0.1uF 的电容 C10。其中 C16 和 C19 起到的作用是一样的,C10 的作用和他们两个不一样,我们先来介绍这 2 个大一点的电容。
容值比较大的电容,理论上可以理解成水缸或者水池子,同时,大家可以直接把电流理解成水流,其实大自然万物的原理都是类似的。
作用一,缓冲作用。当上电的瞬间,电流从电源处流下来的时候,不稳定,容易冲击电子器件,加个电容可以起到缓冲作用。就如同我们直接用水龙头的水浇地,容易冲坏花花草草。我们只需要在水龙头处加个水池,让水经过水池后再缓慢流进草地,就不会冲坏花草,起到有效的保护作用。
作用二,稳定作用。我们的一整套电路,后级电子器件的功率大小都不一样,而器件正常工作的时候,所需电流的大小也不是一成不变的。比如后级有个器件还没有工作的时候,电流消耗是 100mA,突然它参与工作了,电流猛的增大到了 150mA,这个时候如果没有一个水缸的话,电路中的电压(水位)就会直接突然下降,比如我们的 5V 电压突然降低到 3V了。而我们系统中有些电子元器件,必须高于一定的电压才能正常工作,电压太低就直接不工作了,这个时候水缸就必不可少了。电容会在这个时候把存储在里边的电量释放一下,稳定电压,当然,随后前级的电流会及时把水缸充满的。
有了这个电容,可以说我们的电压和电流就会很稳定了,不会产生大的波动。
这三种电容是最常用的三种,其中第一种个头大,占空间大,单位容量价格最便宜,第 二种和第三种个头小,占空间小,性能一般也略好于第一种,但是价格也贵不少。当然,除 了价格,还有一些特殊参数,在通信要求高的场合也要考虑很多,这里暂且不说。我们板子 上现在用的是第一种,在同样的符合条件的耐压值和容值下,第一种 470uF 的电容不到一毛钱,而第二种和第三种可能要 1 块钱左右了。
电容的选取,第一个参数是耐压值的考虑。我们用的是 5V 系统,电容的耐压值要高于5V,一般推荐 1.5 倍到 2 倍即可,有些场合稍微再高点也可以。我们板子上用的是 10V 耐压的。第二个参数是电容容值,这个就需要根据经验来选取了,选取的时候,要看这个电容起作用的整套系统的功率消耗情况,如果系统耗电较大,波动可能比较大,那么容值就要选大一些,反之可以小一些。
同学们刚开始设计电路也是要模仿别人,别人用多大自己也用多大,慢慢积累。比如咱上边讲电容作用二的时候,电流从 100mA 突然增大到 150mA 的时候,其实即使加上这个电容,电压也会轻微波动,比如从 5V 波动到 4.9V,但是只要我们板子上的器件在电压 4.9V 以上也可以正常工作的话,这点波动是被容许的,但是如果不加或者加的很小,电压波动比较大,有些器件的工作就会不正常了。但是如果加的太大,占空间并且价格也高,所以这个地方电容的选取多参考经验。
我们再来看图 1 中的另一种电容 C10,它容值较小,是 0.1uF,也就是 100nF,是用来滤除高频信号干扰的。比如 ESD,EFT 等。我们初中学过电容的特性——可以通交流隔直流,但是电容的参数对不同频率段的干扰的作用是不一样的。这个 100nF 的电容,是我们的前辈根据干扰的频率段,根据板子的参数,根据电容本身的参数所总结出来的一个值。也就是说,以后大家在设计数字电路的时候,在电源处的去耦高频电容,直接用这个 0.1uF 就可以了,不需要再去计算和考量太多。
还有一点,大家可以仔细观察我们的 KST-51 开发板,在电路中需要较大电流供给的器件附近,会加一个大电容,比如在 1602 液晶左上角的 C18,靠近单片机的 VCC 以及 1602液晶背光的 VCC,起到稳定电压的作用,而图 3-1 中的 C19 的实际位置也是放在了在左上角电机和蜂鸣器附近,因为它们所需的电流都比较大,而且工作时电流的波动也很大。还有在所有的 IC 器件的 VCC 和 GND 之间,都会放一个 0.1uF 的高频去耦电容,特别在布板的时候,这个 0.1uF 电容要尽可能的靠近 IC,尽量很顺利的与这个 IC 的 VCC 和 GND 连到一起,这个大家先了解,细节以后再讨论。
责任编辑;zl
欢迎分享,转载请注明来源:内存溢出
微信扫一扫
支付宝扫一扫
评论列表(0条)