
一、方案概述
体温是人体生命活动的关键指标之一,准确快速地测量出体温对疾病诊断和治疗有着十分重要的意义。红外测温为测量人体体温提供了快速、非接触测量手段,与传统水银体温计相比,该测温方式具有反应速度快、测量时间短、精度高、使用简单等优点,可广泛、有效地用于密集人群的体温排查。 非接触红外测温计针对特定人群,比如儿童或老年人,有很好的效果。随着生活节奏的变快,父母在忙碌中抽出时间帮助孩子测体温是一件非常麻烦的事,而且由于儿童不稳定、好动,通过非接触红外测温仪就可以快速准确地测出其体温;老年人活动不便,使用传统的体温计很不方便,而且由于人老眼花,也不能看清体温计汞柱的位置,通过非接触红外测温仪就可以很快得到体温,而且通过语音告知老人,有异常情况可及时发现。
本方案是基于 FREQCHIP 的 FR8016HA开发板为控制核心,采用红外测温传感器BM43THA80C进行温度的测量,通过开发板上240*240彩屏显示,测量的温度以扬声器进行播报。
二、功能框图

广告
图一 FR8016HA测温q方案功能框图
本方案设计的测温q主要功能如下:按下按键后,唤醒FR8016HA,开始对体温的测量、显示、播报。

三、系统总体方案
测温q的系统结构框图如图2,主要有FR8016HA、BM43THA热电堆传感器、放大电路、彩屏显示、语音播放、按键部分、电源部分组成,本方案基于FR8016HA开发板演示,未达到产品级方案,所以要做成产品方案,还要进一步做二次开发,例如优化功耗、校准精度、增加模式等等。
FR8016HA的16bit ∑Δ型ADC采样频率率最高可以到48KHz,主要负责采集传感器的弱电压信号放大后的信号,控制温度的计算、显示、播报。 BM43THA 热电堆传感器主要将人体辐射的热量转化为电压信号。放大电路主要将传感器的弱电压信号放大,按键部分主要负责根据唤醒处理器,开启测量温度。按键部分主要包括由电源键和测量键。测量键负责温度的测量与计算,显示,播报。
四、FR8016HA主控特性
4.1、FR8016HA简介
FR8016HA是freqchip研发生产的一款符合BLE5.0标准的SOC芯片,内置16位audio codec可以支持模拟音频输入输出,内置PMU可以对外部锂电池提供200mA的充电电流,512kBFlash,48kBRAM。该mcu支持C语言编程易于开发,支持Keil开发环境和Jlink调试。拥有丰富的外设接口:GPIO*15、SPI、IIC、UART、ADC、PWM

4.2、16bit ∑Δ型ADC介绍
在FR8010H中有内置的audio codec,其中包含有一路16 bits精度,速率可达到48K的adc通路。该adc属于Σ-Δ ADC,因此当输入信号电压小于VMID(大概为AVDD/2)时,采样数据为负值,当大于VMID时采样数值为正值。经测试该ADC具有较好的线性度。在使用时我们建议通过取多点(若以48K采样率,可以每16K点进行一次统计),然后取平均值的方式来提高精度。
1. 该ADC有效输入范围为采样范围的10%~90%AVDD
2. 该ADC的采样输出为-24000~24000(该值与实际电压对应关系需要校准,校准方法在后面介绍)
由于生产工艺差异,会造成不同的芯片对相同的输入电压值转换出不同的结果,这就需要有个校准的过程。因为ADC工作在有效范围内为线性输出,所以需要两个点就可以对该ADC进行校准。ADC输入信号值x与采样值y的数学关系如下:
y = ax + b
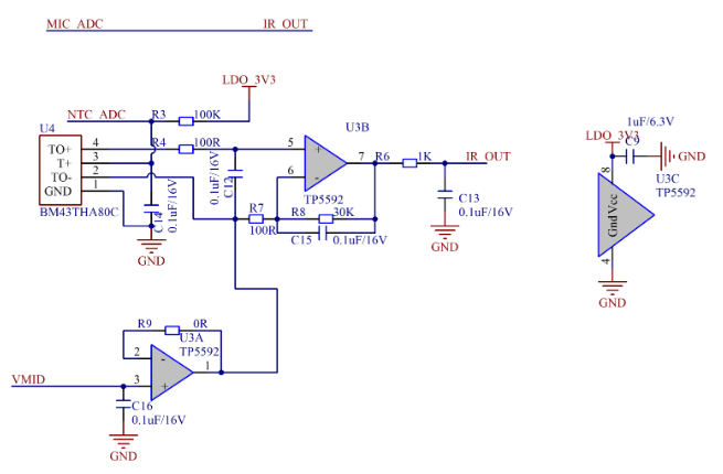
其中a与b为需要通过校正得到的两个参数。以额温q为例,参考设计如下图:
其中U4为热电堆接口,IR_OUT为ADC输入信号。校正流程如下:
1. 将TO+和TO-短接,那么相当于被测信号输入电压为0,这时得到一个ADC的采样值为B1,带入上面公式(B1 = a * 0 + b),可以得出这条转换直线的偏移量b = B1
2. 在已知的环境温度下,将热电堆朝向已知温度的黑体探测(这时TO+和TO-之间的电压通过查表可得为A),这时得到一个ADC的采样值为B2,带入公式(B2 = a * A + B1),可以得出这条直线的斜率为a = ( B2-B1 ) / A。
3. 以上两个过程就可以确定该直线,如果想得到更好的效果,那就是将1步骤换成另外一个温度的黑体进行2步骤的测量。

注:为了得到较为精确的值,这就要求B2和B1的差值比较大,而B1为0附近的值,因此在测量黑体时离0点(环境温度25度,黑体温度为25度)越远越好。
在实际使用中通过公式x = ( y – b ) / a来得到实际的被测电压,其中b和a通过上面的校准过程可以得到。
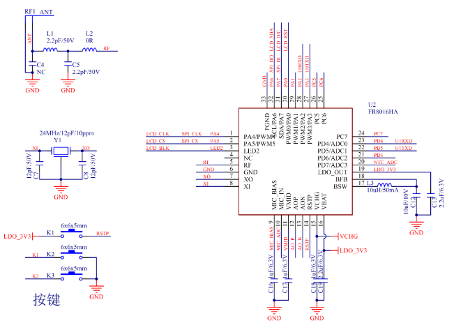
4.3、主控原理图

为了提高精确度,FR8016HA采用外部LDO_3V3供电,芯片内部电源设置为Bypass模式
五、红外测温模块

放大电路采用高精度集成运放TP5591,低失调电压20uV,零飘:0.01uV/℃
参考电压VMID为1/2AVDD
NTC电压NTC_ADC通过10bitADC采集
热电堆输出信号经放大后的IR_OUT通过16bit∑Δ型ADC采集
六、音频播放模块

音频输出接口,外界一个功放后直接驱动喇叭。FR8016HA可以将测出的体温,通过音频输出接口播放体温数值。
七、显示模块

FR8016HA开发板采用了一个SPI接口的240*240分辨率的全彩显示屏,用作显示温度
八、BLE蓝牙通信(功能拓展)
当手机通过蓝牙与FR8016HA建立连接后,FR8016HA可以将测出的体温发送到手机端。
下图是采用FR8016HA的DEMO板实现红外测温q的实物照片
欢迎分享,转载请注明来源:内存溢出
微信扫一扫
支付宝扫一扫
评论列表(0条)